EasyManua.ls Logo

HP Visualize j6000 - Page 40

HP Visualize j6000
148 pages
Print Icon
To Next Page IconTo Next Page
To Next Page IconTo Next Page
To Previous Page IconTo Previous Page
To Previous Page IconTo Previous Page
Loading...
40 Chapter3
Troubleshooting
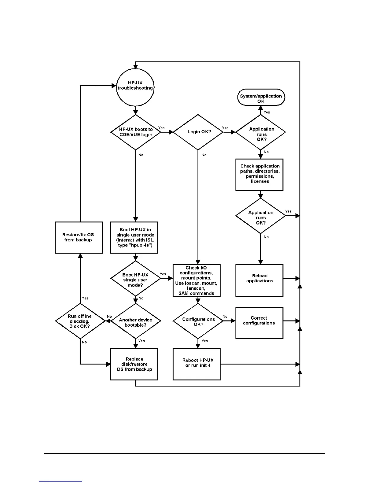
Flowcharts for Troubleshooting
Figure 3-4. HP-UX Troubleshooting Flowchart

Table of Contents

Related product manuals