EasyManua.ls Logo

Hussmann CRFD - Page 12

Hussmann CRFD
29 pages
Print Icon
To Next Page IconTo Next Page
To Next Page IconTo Next Page
To Previous Page IconTo Previous Page
To Previous Page IconTo Previous Page
Loading...
IGFL-CRFD/CRFD 1/2-0508
12
DATE:
PROJECT TITLE:
DRAWING #:
DRAWN BY:
PRODUCTION ORDER #:
DRAWING TITLE:
DATE:
Hussmann Corporation, Int'l.
13770 Ramona Avenue
Chino, CA. 91710
(909)-590-4910 Lic.#: 644406
REVISIONS:
#: DESCRIPTION:
CHECKED BY:
BY:
FILE LOCATION:
D.QUAN
---
PAGE OF1
1
06/28/04
1
2
3
H:\WIRESCHEMATICS\NEW-WIRING
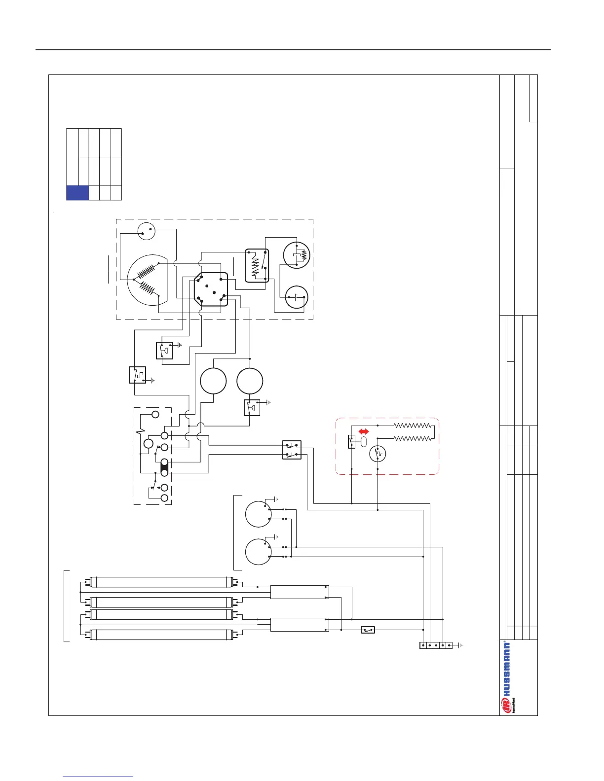
CFRD 7'-4" - 1/2 CASE
W0400007
CFRD 7'-4" FLORA REFRIGERATED CASE
LIGHT SWITCH
125-01-0307
CANOPY LIGHTING
(4) F32T8-48" LAMP
125-03-1073
(2) LIGHT FIXTURE
125-02-1082
FAN MOTOR
(2) GE 9W - 115V
125-01-0615A
M M
TERMINAL
BLOCK
125-01-0295
L1
L2
L3
N
G
MOTOR START
SWITCH
HUBBELL
HBL-1372
125-01-0312
FISHER™ EVAPOWAY™
DM20WW-3D
2000W @ ~ 240 VAC
125-01-0500
SAFETY
SWITCH
FLOAT SWITCH
CONDENSING UNITS - COPELAND®
F9AD-B225-CFV-140 / 2 H.P. / R-22
225-03-0111A
POWER: ~ 208 / 230 VAC - 1Ø - 50/60 HZ. - 4W
EVAPORATOR FAN MOTOR
FIXTURE LITHONIA
C232 125-02-1082
FIXTURE LITHONIA
C232 125-02-1082
black
blue
Pressure
Safety
Co
mpressor
~208/230V - 2 HP - 15.3A RLA
S
R
3
5
2
1
J-
Panel
red
1
2
C
yellow
black
blue
red
yellow
R
C
S
yellow
External
Protector
black
Start
Capacitor
Run
Capacitor
12 black
MOTOR
Condensor
Fans
T-Stat
MOTOR
Pressure
Control
12 black
DT 140digi 20-240
125-01-0717
N
RELAY
RELEASE
TIME
T
1
2
X
4F
3
NOTE:
CASE MUST BE GROUNDED
CIRCUIT #1
NOTE: CASE MUST
BE GROUNDED
20.3
19.4
0.0
17.2
16.4
0.0
L1
L2
L3
208 V 240 V
LOADING
Wiring Diagrams (Cont'd)

Other manuals for Hussmann CRFD

Related product manuals