EasyManua.ls Logo

Hussmann CRFD - Page 13

Hussmann CRFD
29 pages
Print Icon
To Next Page IconTo Next Page
To Next Page IconTo Next Page
To Previous Page IconTo Previous Page
To Previous Page IconTo Previous Page
Loading...
Rev. 0508
13
DATE:
PROJECT TITLE:
DRAWING #:
DRAWN BY:
PRODUCTION ORDER #:
DRAWING TITLE:
DATE:
Hussmann Corporation, Int'l.
13770 Ramona Avenue
Chino, CA. 91710
(909)-590-4910 Lic.#: 644406
REVISIONS:
#: DESCRIPTION:
CHECKED BY:
BY:
FILE LOCATION:
D.QUAN
---
PAGE OF1 1
10/04/04
1
2
3
\WIRESCHEMATICS\NEW-WIRING
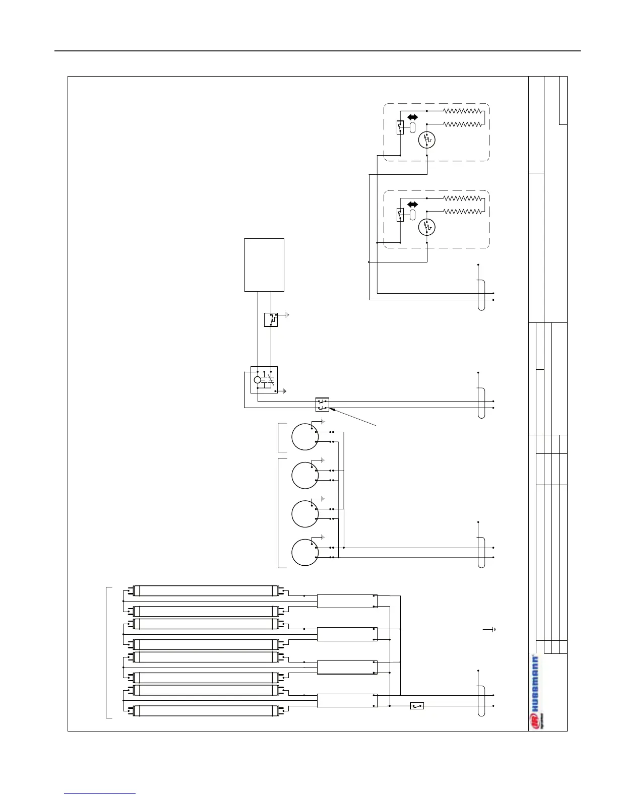
CFRD 7'-4"
W0400008
CFRD 7'-4" FLORA REFRIGERATED CASE
LIGHT SWITCH
125-01-0307
CANOPY LIGHTING
(8) F32T8-48" LAMP
125-03-1073
(4) LIGHT FIXTURE
125-02-1082
FAN MOTOR
(4) GE 9W - 115V
125-01-0615A
M M
FISHER™ EVAPOWAY™
DM20WW-3D
2000W @ ~ 240 VAC
125-01-0500
MOTOR START
SWITCH
HUBBELL
HBL-1372
125-01-0312
SAFETY
SWITCH
FLOAT SWITCH
FISHER™ EVAPOWAY™
DM20WW-3D
2000W @ ~ 240 VAC
125-01-0500
SAFETY
SWITCH
FLOAT SWITCH
CONDENSING UNITS - COPELAND®
F9AD-B225-CFV-140 / 2 H.P. / R-22
225-03-0111A
M M
EVAPORATOR FAN MOTOR
CONDENSING
DRYING FAN MOTOR
FIXTURE LITHONIA
C232 125-02-1082
FIXTURE LITHONIA
C232 125-02-1082
FIXTURE LITHONIA
C232 125-02-1082
FIXTURE LITHONIA
C232 125-02-1082
POWER:~ 115 VAC
BUNDLE COLOR
ORANGE
BUNDLE COLOR
BROWN
BUNDLE
WIRES
BUNDLE
WIRES
POWER: ~ 208 / 230 VAC
- 1Ø - 50/60 HZ.
POWER: ~ 208 / 230 VAC
- 1Ø - 50/60 HZ.
T
X
4
N
3
1
2
DEFROST TIMER
PARAGON 8045-20
~208 V - 60 Hz.
125-01-0715
POWER
SWITCH
T-STAT
EQUIPMENT
GROUND
POWER: ~ 208 / 230 VAC
- 1Ø - 50/60 HZ.
BLACK
ORANGE
L1
L2
NOTE:
CASE MUST BE GROUNDED
T:\ENG\
Wiring Diagrams (Cont'd)

Other manuals for Hussmann CRFD

Related product manuals