EasyManua.ls Logo

Hussmann ISLA Series - Page 36

Hussmann ISLA Series
52 pages
Print Icon
To Next Page IconTo Next Page
To Next Page IconTo Next Page
To Previous Page IconTo Previous Page
To Previous Page IconTo Previous Page
Loading...
36
DATE:
PROJECT TITLE:
DRAWING #:
DRAWN BY:
PRODUCTION ORDER #:
DRAWING TITLE:
DATE:
Hussmann Corporation, Int'l.
13770 Ramona Avenue
Chino, CA. 91710
(909)-590-4910 Lic.#: 644406
REVISIONS:
#: DESCRIPTION:
CHECKED BY:
BY:
FILE LOCATION:
CRAIG BOOREY
PAGE OF
11
1
11/21/11
C CN#647046, Re-Wired the Relay connection 9/10/12 SP
D CN#667609 Revised Wiring 12/11/12 CB
E CN#989596 Changed Evaporator Pan 6/19/15 CB
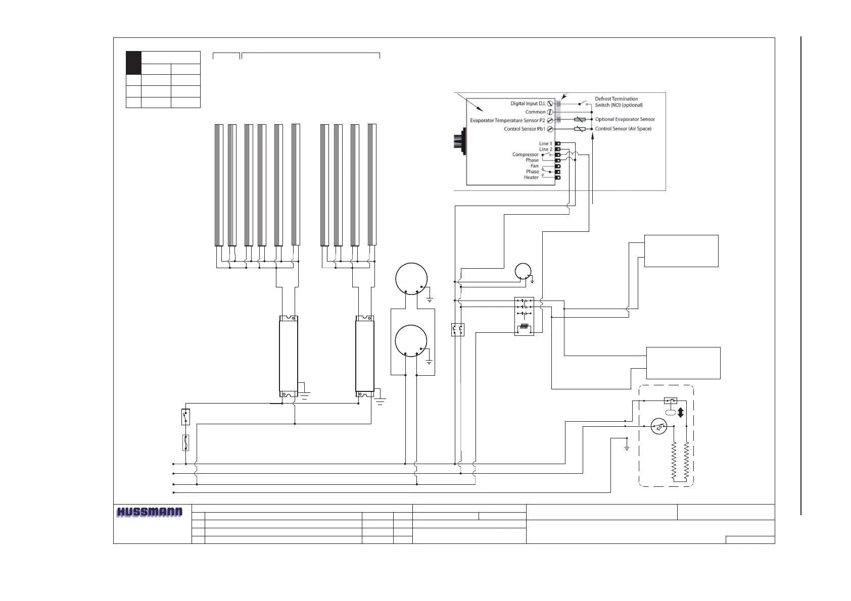
ISLA CASES
1H66367
DIAGRAM-IM-05-I8-S W/LED LIGHTS
BUNDLE
ORANGE
M
EVAPORATOR FAN
12W 0.30A @ 120VAC
(2) 0477655
LIGHT SWITCH
125-01-0307
CONDENSING UNIT
COPELAND®
FJAF-A100-CAV-020
R404A
1H35476
CONDENSING UNIT
RLA= 9.0A
LRA= 43.0A
MCC= 12.4A
L2
L1
G
L2
L1
EVAPORATOR PAN
2000W 8.33A @ ~ 240 VAC
1H95138550
L2
L1
L1
L1
N
L1
BUNDLE
BROWN
SAFE NET III CONTROLER
PART# 1H59048001
SAFE NET III SENSORS
PART# 0510533 (4m long) black pb1 AIR
PART# 0510532 (4m long) Yel
low pb2 COIL
M
MM
N
L2
G
15A
15 AMP FUSE
125-01-8604
FUSE HOLDER
125-01-8605
L2
Black 8 G.
Red 8 G.
White 14 G.
Green 8 G.
PROGRAM: 1H59684
POWER
SWITCH
125-01-0271
CONTACTOR
SQUARE -D
125-01-1001
WHITE # 14
BLK # 10
RED # 10
CONDENSING UNIT
RLA= 9.0A
LRA= 43.0A
MCC= 12.4A
L2
L1
CONDENSING UNIT
COPELAND®
FJAF-A100-CAV-020
R404A
1H35476
LED DRIVER
LIGHT CIRCUIT
1.11A 120W @ 120V
RED +
BLUE -
LED DRIVER
RED +
BLUE -
CANOPY
SHELVES
3500K-4' L.E.D. LIGHT
4441591
3500K-4' L.E.D. LIGHT
4441591
3500K-4' L.E.D. LIGHT
4441591
3500K-4' L.E.D. LIGHT
4441591
3500K-4' L.E.D. LIGHT
4441591
3500K-4' L.E.D. LIGHT
4441591
3500K-4' L.E.D. LIGHT
4441591
3500K-4' L.E.D. LIGHT
4441591
3500K-4' L.E.D. LIGHT
4441591
3500K-4' L.E.D. LIGHT
4441591
SAFETY
SWITCH
FLOAT SWITCH
BLK # 10
RED # 10
MM
COND. UNIT
FAN EA.
CIRCUIT #1
NOTE: CASE MUST
BE GROUNDED
28.0
26.3
24.3
22.8
L1
L2
208 V 240V
LOADING
Wiring Diagrams (Cont'd)

Related product manuals