EasyManua.ls Logo

Icom IC-706MKIIG - Transmitter Circuit Description

Icom IC-706MKIIG
67 pages
Print Icon
To Next Page IconTo Next Page
To Next Page IconTo Next Page
To Previous Page IconTo Previous Page
To Previous Page IconTo Previous Page
Loading...
3 - 4
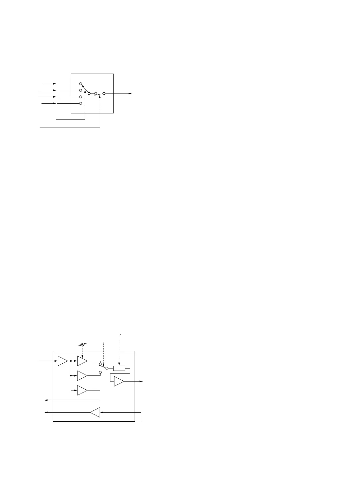
3-1-14 AF SELECTOR SWITCH (MAIN BOARD)
The AF signals from one of the detector circuits are applied
to the AF selector switch (IC861). IC861 consists of dual 4-
channel analog switches which are selected with a mode
signal and the squelch control signal.
3-1-15 AF AMPLIFIER CIRCUIT (PLL UNIT)
The AF amplifier amplifies the demodulated signal to a suit-
able driving level for the speaker.
The AF signals from the AF selector switch (MAIN board;
IC861) are applied to the PLL unit via the “AFI” signal line.
The CW side tone/beep tone and optional synthesized voice
are also applied to the PLL unit via the “AFBP” signal line.
The AF signals from the MAIN board are applied to the VCA
(Voltage Controlled Amplifier) circuit (IC201). The AF gain
setting from the main CPU is converted to DC voltage at the
D/A converter (MAIN board IC2201) and applied to the VCA
control terminal (IC201, pin 8) via the “AFGC” signal line.
The output AF signal from IC201 (pin 9) is power-amplified
at IC231 to drive the speaker.
3-2 TRANSMITTER CIRCUITS
3-2-1 MICROPHONE AMPLIFIER CIRCUIT
(MAIN BOARD)
The microphone amplifier circuit amplifies microphone input
signals and outputs the amplified signals to the balanced
modulator or FM modulation circuit.
Audio signals from the front or rear panel [MIC] connector
enter the microphone amplifier IC (IC931, pin 22) and are
then amplified at the microphone amplifier or speech com-
pressor section. Compression level is adjusted with the
[COMP GAIN] control (R945).
The amplified or compressed signals are applied to the VCA
section of IC931. The microphone gain setting from the D/A
converter (IC2201, pin 2) is applied to the VCA control ter-
minal (IC931, pin 10). The resulting signals from pin 9 are
then applied to the buffer amplifier (Q961) via the analog
switch (IC1141). External modulation input from the [ACC]
socket (pin 11) is also applied to Q961.
While in SSB mode, the amplified signals from the buffer
amplifier (Q961) are passed through the AF selector switch
(IC971) and are then applied to the balanced modulator
(IC1041).
While in AM/FM mode, the amplified signals from the buffer
amplifier (Q961) are applied to the limiter amplifier (IC981a)
and splatter filter (IC981b). The signals are then applied to
the AF selector switch (IC971) in AM mode or to the varac-
tor diode (D1012) in FM mode.
3-2-2 VOX CIRCUIT (MAIN BOARD)
The VOX (Voice-Operated-Transmission) circuit sets trans-
mitting conditions according to voice input.
When the VOX function is activated, the microphone signals
from IC931 (pin 19) are applied to the VOX comparator sec-
tion in the main CPU (IC2001, pin 32) via the VOXL line.
A portion of the power amplified AF signals from the AF
power amplifier (PLL unit; IC231) are amplified at the buffer
amplifier (IC931, pins 14, 15) and applied to the anti-VOX
comparator section in the main CPU (IC2001, pin 33) via the
AVXL line.
Then the main CPU compares these and controls the trans-
mitter circuit.
3-2-3 BALANCED MODULATOR (MAIN BOARD)
The balanced modulator converts the AF signals from the
microphone amplifier to a 9 MHz IF signal with a BFO (Beat
Frequency Oscillator) signal.
Microphone signals from the AF selector switch (IC971) are
applied to the balanced modulator (IC1041, pin 1). The BFO
signal from the PLL unit is applied to IC1041 (pin 10) as a
carrier signal.
IC1041 is a double balanced mixer IC and outputs a double
side band (DSB) signal with –40 dB of carrier suppression.
R1045 adjusts the balanced level of IC1041 for maximum
carrier suppression. The resulting signal passes through a 9
MHz IF filter (FI671 in SSB/CW/RTTY modes) to suppress
unwanted side-band signals.
In AM mode, R1042 is connected to upset the balance of
IC1041 via Q1041 for leaking the BFO signal as a carrier
signal. The CW keying/RTTY TX signal is applied to IC1041
pin 1.
• AF selector switch
11
13
INH
15
12
9, 10
14
X3
X2
X0
X
X1
SSB/CW/
RTTY
IC861
FM
WFM
AM
6
AFS1, AFS2
SQL
AFI signal
to PLL unit
• Microphone amplifier
112, 3 10
19
22
9
1415
MIC
signal
IC931
[
COMP GAIN
]
(R945)
MIGV from D/A
convertor (IC35)
VOXL
to CPU
AVOXL
to CPU
AFO signal
Amp.
COMP
Buffer
Buffer
Buffer
COMS
from CPU
AMOD
to IC1141
VCA
Buffer

Other manuals for Icom IC-706MKIIG

Related product manuals