EasyManua.ls Logo

Icom IC-M36 - Charging Caution

Icom IC-M36
30 pages
To Next Page IconTo Next Page
To Next Page IconTo Next Page
To Previous Page IconTo Previous Page
To Previous Page IconTo Previous Page
Loading...
10 - 2
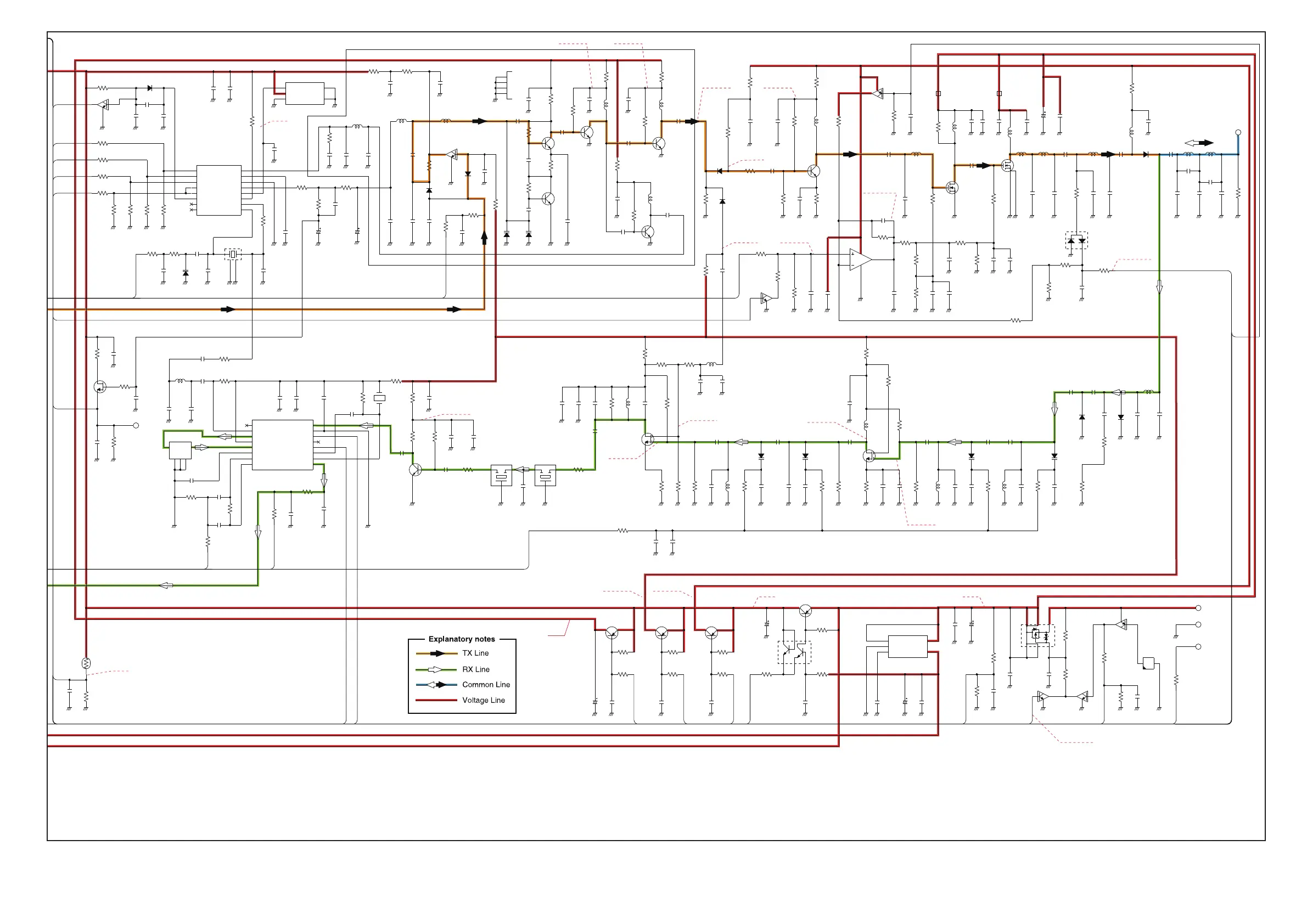
*; Refer to “PARTS LIST.
NJM2125F
IC50
1
2
3
4
5
R80
82K
R2
100K
NJM2870
IC220
1
CTRL
2
GND
3
NB
4
VOUT
5
VIN
D20
MA2S077G0
0.001
C72
R235
330K
R236
150K
MPZ1608S221A
EP3
MPZ1608S221A
EP2
RB706F
D91
0.1
C1
0.1
C58
0.1
C57
0.1
C177
0.1
C181
0.01
C2
0.01
C7
0.01
C56
0.01
C221
0.01
C222
0.01
C223
0.01
C226
0.01
C233
0.001
C6
0.001
C20
0.001
C12
0.001
C25
0.001
C28
0.001
C30
0.001
C29
0.001
C31
0.001
C44
0.001
C35
0.001
C36
0.001
C38
0.001
C41
0.001
C50
0.001
C52
0.001
C53
0.001
C60
0.001
C62
0.001
C64
0.001
C66
0.001
C158
0.001
C170
0.001
C174
0.001
C176
0.001
C228
0.001
C229
0.001
C381
0.001
C380
470P
C59
470P
C67
0.0056
C160
0.022
C157
0.01
C159
150
R76
CR-766
X1
18N
L53
Q 220
KTA2015
Q221
KTA2015
Q 222
KTA2015
Q225
KTA1664
D21
MA2S077G0
R3
10K
R4
47K
R5
330
R6
1K
R7
47K
R20
100
R23
1K
R24
100K
R25
100K
R28
180
R30
68K
R31
680
R33
39K
R34
470
R35
68K
R36
1K
R50
1K
R52
4.7K
R53
100
R55
3.3K
R56
1.2K
R65
150K
R67
100K
R68
100
R69
15K
R70
15K
R71
100
R75
100
R73
1K
R74
10K
R154
100K
R156
470
R170
390
R173
1.5K
R172
470
R227
10K
R245
1K
10K
R381
2.2K
R384
12K
R383
2.7K
R382
10K
R386
220P
C3
15P
C5
2P
C8
2P
C9
9P
C21
9P
C22
1.5P
C32
1.5P
C34
220P
C33
0.3P
C37
12P
C39
15P
C40
5P
C42
22P
C43
22P
C51
24P
C55
15P
C54
100P
C65
47P
C68
0.001
C73
0.001
C74
0.001
C80
18P
C81
18P
C82
22P
C83
11P
C84
24P
C85
9P
C86
7P
C89
9P
C90
10P
C91
0.001
C154
0.001
C156
82P
C171
0.22
C178
Q90
3SK294
3SK293
Q150
C93
0.001
0.001
C96
0.01
C102
47P
C103
0.001
C121
0.022
C120
0.01
C104
0.001
C109
0.001
C111
0.75P
C113
5P
C115
L92
56N
L93
56N
56N
L96
56N
L97
10
R109
330K
R122
0
R108
100K
R111
R91
220K
R93
10K
R94
220K
R95
100K
R96
270K
10K
R103
820
R104
220K
R105
220K
R107
R120
2.2K
RD01MUS1
Q53
2.7U
L58
82N
L51
TA31136FNG
IC170
1
OSCIN
2
OSCOUT
3
MIXOUT
4
VCC
5
IFIN
6
DEC
7
FILOUT
8
FILIN
9
AFOUT
10
QUAD
11
IFOUT
12
RSSI
13
N-DET
14
N-REC
15
GND
16
MIXIN
Q23
2SC4215
Q24
2SC4215
Q25
2SC4215
HVC376B
D1
1SV307
D52
0
R100
22 EEE-S
C220
22 EEE-S
C224
CP80
CP10S
CP245
CP10S
CP240
CP10S
CP1
CP10S
Q 151
KTC3880S
0.001
C15
0.001
C16
0.001
C17
10K
R12
1K
R11
8.2K
R13
R175
27K
R176
1K
0
R392
M B15E03SLPFV1
IC1
1
OSCI
2
OSCO
3
VP
4
VCC
5
DO
6
GND
7
XFIN
8
FIN
9
CLK
10
DAT
11
LE
12
PS
13
ZC
14
L/F
15
P
16
R
S-812C36AMC
IC2
1
GND
2
VIN
3
VOUT
4
NC
5
NC
10K
R39
10K
R41
10K
R43
10K
R45
22K
R40
22K
R42
22K
R44
22K
R46
150
R37
0.001
C126
0.001
C132
0.1
C125
47P
C127
0.1
C129
470P
C128
0.001
C133
3.9K
R47
MA2S7280G
D353
22P
C95
2P
C98
33P
C110
D92
KDV214E
D93
KDV214E
D130
KDV214E
KDV214E
D131
RSQ035P03TR
Q353
1
2
3
4
5
6
270K
R397
10K
R398
0.001
C390
0.001
C391
0.001
C392
CP300
CP10S
68K
R401
330K
R399
150K
R400
R1
NTCG16
KDS160E
D3
R22
5.6K
10 F93
C11
R29
470
R32
470
R26
12K
R27
12K
10K
R38
KRC404E
Q360
R155
2.2K
330P
C179
330P
C180
27P
C99
R153
1K
0.1
C13
R8
680
R10
470
36P
C26
36P
C27
*C101
10P ECJ10 CH
*C112
47P ECJ10 CH
3P
C97
R171
1K
X170
J
TBM450CX24
*R90
68 ERJ2GE
*C114
47P ECJ10 CH
0.1
C77
0.1
C78
47P
C69
2.2 F93
C230
4.7 MSVA
C227
R224
47K
R222
47K
R220
47K
R225
10K
R223
10K
R221
10K
2SK1069
Q3
L1
6.8U
R54
10
R72
120
10K
R380
100P
C70
30P
C71
2775
MP20
1
2
3
4
L57
20N
FI150
FL-368
FI151
FL-399A
R83
100K
15P
C4
R226
4.7K
R228
22K
0.22
C225
100
R113
KEY
S329
D50
KDS114
D51
KDS114
D90
KDS114
Q21
KTC3770U
Q22
KTC3770U
Q20
KRC404E
D23
HVC350B
D22
HVC350B
L20
82N
L21
2.7U
L22
82N
L23
0.1U
L24
0.1U
L25
0.1U
0.22 SVA
C24
L82
27.2N
L81
24N
L80
45.3N
L56
6.8N
L55
25N
22 EEE-S
C61
L90
45.3N
L98
0.82U
Q50
KTC3770U
L50
0.1U
KRA304E
Q351
KRC404E
Q 357
KRC404E
Q 354
KRC404E
Q355
KRA304E
Q 356
KTC811U
Q224
1
2
3
4
5
6
LTM450FW
FI170
I O
R66
39K
4P
C94
*R453
ERJ2GE-JPW
R57
82
0.01
C63
0.001
C92
4P
C100
0
R454
1.8K
R110
390K
R115
0.01
C122
RD09MUP2
Q54
*C117
2P ECJ10 CH B
220
R97
R174
270K
*C130
1P
6P
C134
3P
C155
*C119
56P
*R12
390K
1
4P
C116
R152
1k
82N
L26
10P
C131
GND
T5VS
R5VS
V5VS
BATTV
PS
PON
UNLK
V5V
V5V
T5V
T5V
T5V
LOINV
TEMPV
NOISV
SQLI
SQLO
T1CON
LOW
BTYPE
PWSW
R5V
R5V
RSSIV
PCON
MODC
FCON
DET
DET
TDETV
TXMS
SCK
SDATA
PLSTB
S5VS
MOD
MOD
S5V
S5V
S5V
CPU5V
2nd Lo
PON :4.94V
POFF:0.00V
7.40V4.95V
RX:0.00V
TX:4.82V
RX:4.88V
TX:0.00V
4.89V
RX:1.13V
TX:0.00V
TX:0.00V
V61.4:XR
V75.2:XR
TX:0.00V
TX:0.00V
RX:3.01V
1W:0.16V
6W:0.70V
6W:2.47V
1W:1.52V
RX:2.04VRX:0.00V
TX:0.76V
RX:0.00V
TX:1.45V
RX:0.00V
TX:4.71V
RX:1.30V
TX:0.71V
TX:2.37V
RX:2.45VRX:2.47V
TX:2.47V
3.59V
TX:0.00V
RX:1.83V
3.55V

Other manuals for Icom IC-M36

Related product manuals