EasyManua.ls Logo

Ideal Boilers LOGIC COMBI C30 - Wiring Diagram

Ideal Boilers LOGIC COMBI C30
72 pages
Print Icon
To Next Page IconTo Next Page
To Next Page IconTo Next Page
To Previous Page IconTo Previous Page
To Previous Page IconTo Previous Page
Loading...
34
Installation and Servicing
SECTION 2 - INSTALLATION
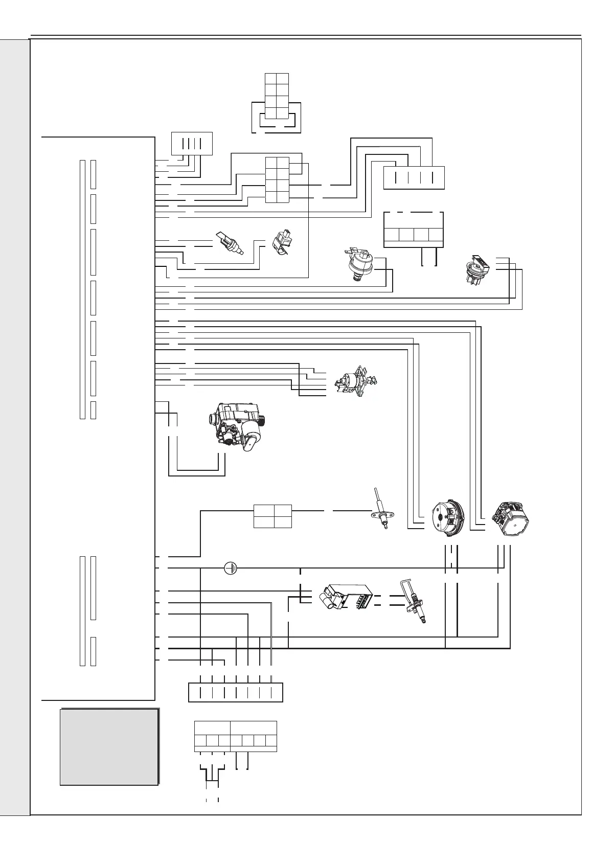
2.21 WIRING DIAGRAM
Rev. 1.7
3 2 1
Logic Combi 2016 Schematic
6 5 4 3 2 1 3 2 1 6 5 4 3 2 1 6 5 4 3 2 1 6 5 4 3 2 1 8 7 6 5 4 3 2 1 5 4 3 2 1 5 4 3 2 1
SERVICE
CONNECTOR
2
3
4
1 PE 1 5
2 N 2
1 2
3 L 3
1
Chassis
Earth
CH L 4
2 5CH SWL
3 6F L
1 2
4 7F SWL
1
2
3
4
3 2 1
2 3 4
1
2
3
3 2 1
1
2
3
PELV
X4
230V 50Hz Mains
NO. 2 B2 24V
NO. 5 A2 24V
NO. 6 B1
NO. 4 B3
NO. 3 A3
NO. 1 A1
X6
WPS 5V
X5
FLOW +
FAN FEEDBACK
FAN PWM
FAN GND
PUMP FEEDBACK
PUMP PWM
NC
GAS VALVE -
GAS VALVE +
TURBINE SIGNAL
TURBINE GND
X1
TURBINE 5V
CH LIVE
IGNITION LIVE
PE
X2
PUMP LIVE
DHW LIVE
X3
PUMP GND
X9X8
OWC +
OWC -
OPENTHERM +
OPENTHERM -
OPENTHERM 5V
CHIP COM BUS TX
CHIP CO
M BUS 24V
CHIP COM BUS GND
CHIP COM BUS 5
V
CHIP COM BUS RX
MAINS LIVE
MAINS NEUTRAL
AUXILIARY LIVE
IONISATION
2
2
FLOW -
DHW +
DHW -
X7
1
3 2 1
1
1 2 3 4 5
2
WPS SIGNAL
WPS GND
FLUE +
FLUE -
RETURN +
RETURN -
1 32
1
black
grey
red
green
blue
brown
green/yellow
orange
pink
violet
yellow
-
-
-
-
-
-
-
-
-
-
-
bk
gy
r
g
b
br
g/y
o
p
v
y
KEY
4
8765
1 32 4
8765
DETECTION
ELECTRODE
FAN
PUMP
DHW FLOW
TURBINE
WATER
PRESSURE
SWITCH
RETURN
THERM
FLOW
THERM
GAS
VALVE
SPARK
GENERATOR
IGNITION
ELECTRODE
bk
bk
br
b
g/y g/y
g/y
g/y
g/y
b
r
r
bk
bk
bk
b
g/y
b
b
br
r
r bk bkw brbbr
bk
r
w
r
p
bk
y
y p
bk
b
bk
r
p
r
or
bk bk bk bk
bk
v r r
y
g
bk
gy
bk
p
r
y
b
b
bk
v
bk
DIVERTOR
VALVE
1
2
3
4
WEATHER
COMPENSATION
OPEN
THERM
v
v
bk
INSTALLATION

Table of Contents

Related product manuals