EasyManua.ls Logo

ImageQuest Q770 - Page 44

Default Icon
84 pages
Print Icon
To Next Page IconTo Next Page
To Next Page IconTo Next Page
To Previous Page IconTo Previous Page
To Previous Page IconTo Previous Page
Loading...
Q770 Technical Service Manual
--43--
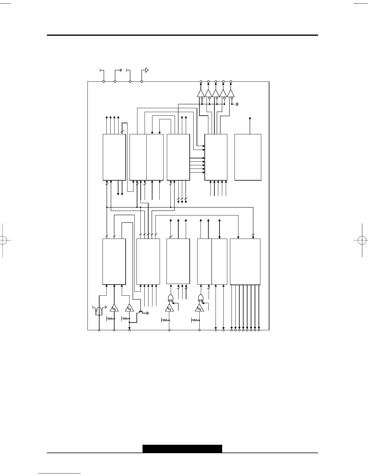
BLOCK DIAGRAM
SSB
SERIAL DATA
INTERFACE
DISPLAY&ROW
CONTROL
REGISTERS
CHARACTER ROM
USER FONT RAM
LUMINCE &
BORGER
GENERATOR
WINDOWS &
FRAME
CONTROL
ADDRESS BUS
ADMINISTRATOR
VERTICAL
DISPLAY
CONTROL
COLOR
ENCODER
POWER ON
RESET
PWM D/A
CONVERTER
HORIZONTAL
DISPLAY CONRTOL
PHASE LOCK LOOP
SCK
SDA
VFLB
RP
VCO
HFLB
ARWDB
HOREN
VOREN
NROW
8
DATA
8
CRADDR
LPN
CWS
DATA
8
DATA
8
DATA
8
8
DATA
9
ROW.COL
ACK
RCADDR
DADDR
FONTADDR
WINADDR
PWMADDR
VSP
HSP
CH 7
VDREN
ARWDB
HOREN
VOLKX
NROW
CHS
VERTO
8
HORD
8
5 LPN
8 VERTD
8 HORD
7 CH
PWM 0
PWM 1
PWM 2
PWM 3
PWM 4
PWM 5
PWM 6
PWM 7
CWS
CHS
VCLKS
LUMAG
LUMAR
LUMAB
BLINK
BORDER
LUMA
BESN
HSP
SHADOW
VSP
OSDENB
WR
WB
WG
FBKGC
BCANK
LUMAR
LUMAR
LUMAR
LUMAR
LUMAR
PR8
ROUT
BOUT
GOUT
FBKG
HTONE
VDD
VSS
VDDA
VSSA