EasyManua.ls Logo

Infinity BU-150 - POWER AMP MODULE DIAGNOSTICS; Testing Flowchart

Infinity BU-150
23 pages
Print Icon
To Next Page IconTo Next Page
To Next Page IconTo Next Page
To Previous Page IconTo Previous Page
To Previous Page IconTo Previous Page
Loading...
13
Amplifier/Subwoofer BU-150
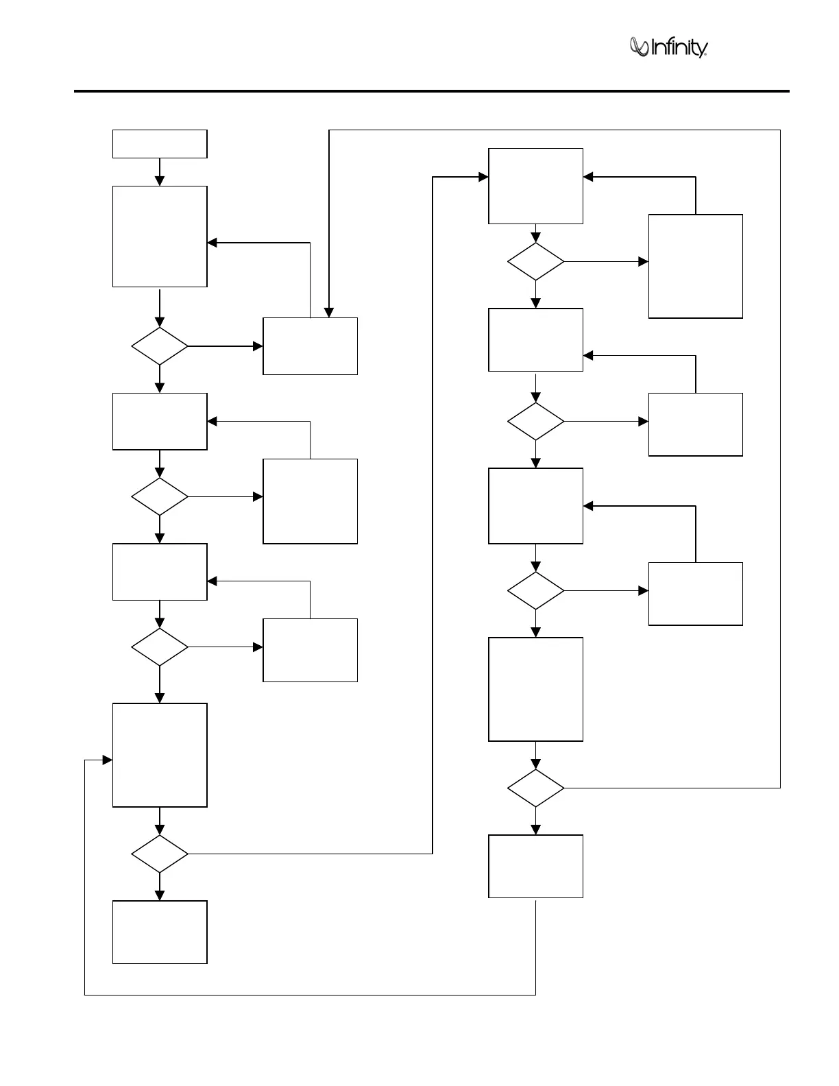
BU-150 POWER AMP MODULE TESTING FLOW CHART
No
Yes
No
Yes
No
Yes
No
Yes
No
No Yes
Yes
H
No
Yes
No
Yes
START
Check V+,
V-, +/-15V
voltage to
module
Check fuse
transformer,
CMC,
rectifier, C1,
C2
Check
switching
frequency
100KHz
+/-10%
~1Vpp
Check I/P of
module to
GND 0V D.C.
Power up with
no signal I/P
LED RED
OK
OK
OK
OK
OK
OK
OK
OK
Check C29
and Pre-AMP
Check O/P to
module for
80Vpp square
wave
measure to
GND
Check L1,
L2, L3, L4,
C6, C24
Check 6V to
module
measure to V-
Replace
Module
Power AMP
OK
END
Check D1,
R1, Q3, Q4,
Q5 and SCP
Check
transformer,
CMC,
rectifier, C1,
C2, D9, D10,
R16, R17
Check S/D
voltage to
module (5V)
measure to V-
Check D6,
R9, R46
Resistance
check
between V+
V- and O/P
O/P to GND
should > 5K

Related product manuals