EasyManua.ls Logo

inform SINUS Series - UPS Operation Principle; When Utility Is Normal; When Utility Is Abnormal

inform SINUS Series
20 pages
Print Icon
To Next Page IconTo Next Page
To Next Page IconTo Next Page
To Previous Page IconTo Previous Page
To Previous Page IconTo Previous Page
Loading...
13
UPS Operation Principle .
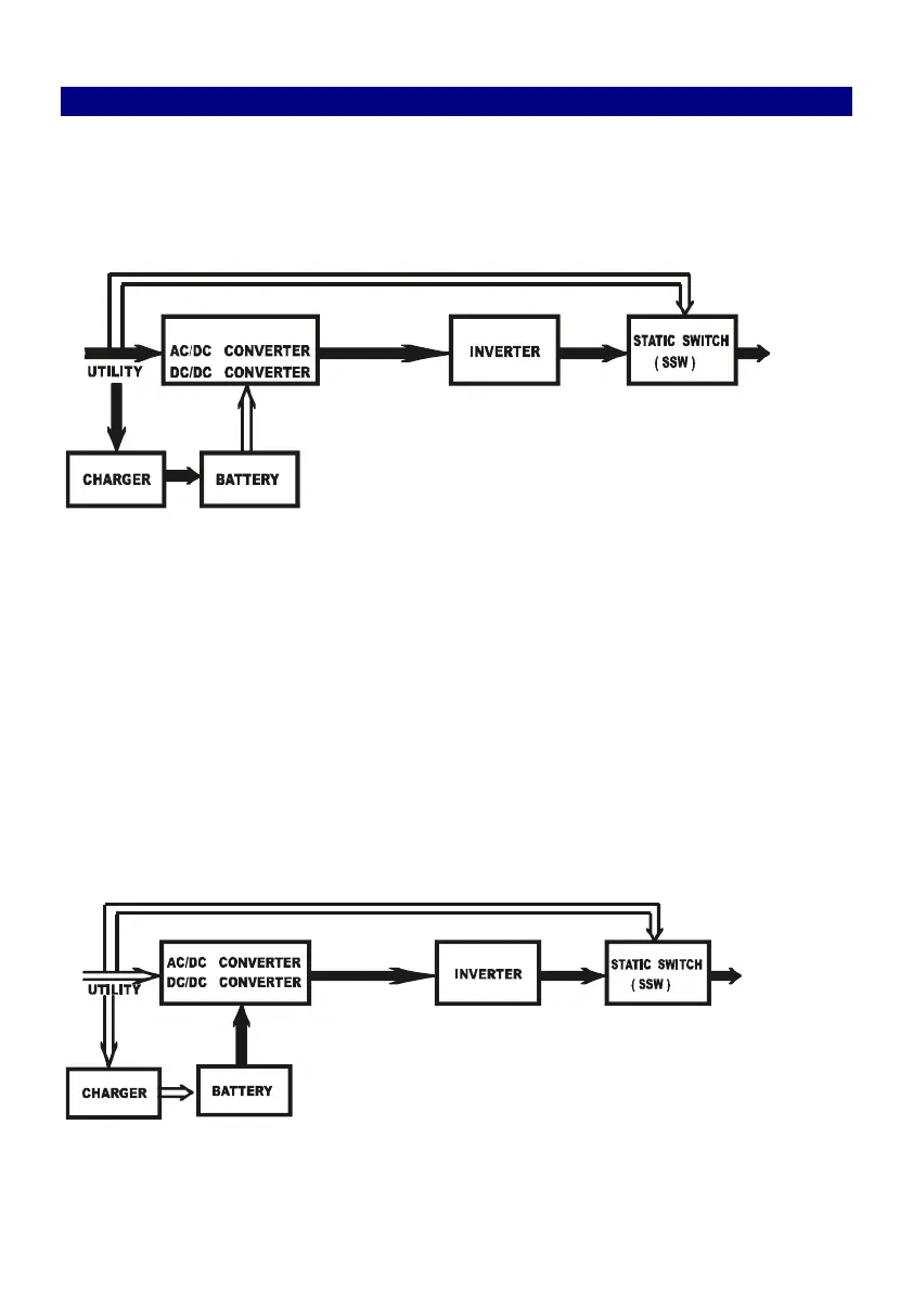
4.1. When Utility is Normal
The working principle of the UPS under Utility normal condition is
illustrated as follows,
When Utility is normal, the AC source is rectified to DC, partially fed into the
charger to charge battery and partially fed into inverter. The inverter reverts the
DC to AC to supply energy to the load connected. The Utility LED and Inverter
LED Light up.
4.2. When Utility is Abnormal
The working principle of the UPS under Utility abnormal condition is
illustrated as follows,
O/P
OUTPUT
--- 4-1 ---
RECTIFIER
O/P
OUTPUT
--- 4-2 ---

Related product manuals