EasyManua.ls Logo

Integra DTR-6.4 - Page 33

Integra DTR-6.4
101 pages
Print Icon
To Next Page IconTo Next Page
To Next Page IconTo Next Page
To Previous Page IconTo Previous Page
To Previous Page IconTo Previous Page
Loading...
DTR-6.4
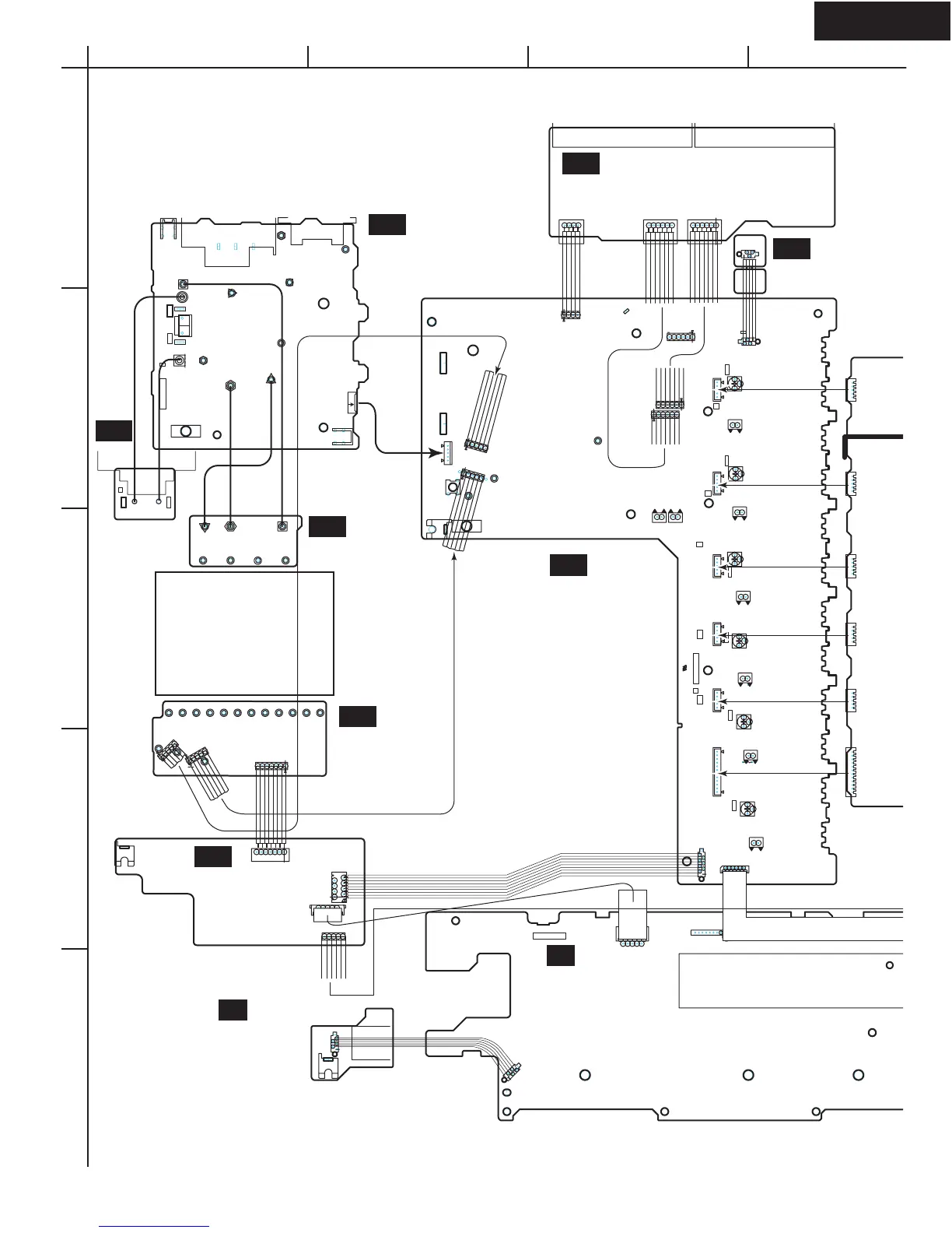
WIRING VIEW (U.S.A. model)
JL7502A
P7504
Q7501
NCDIS-7960
P7502A
1
1
1
JL9502A
NCETC-7967
JL6402B
NCETC-7973
P902
P901A
P909
P908
AC-G
P927
S902
P917
P918
P911
P912
P913
E921
AC-H
P931B
NCPS-7974
1
P921A
P921
P915
P916
P926
P925
P922
P922A
P955B
AC-GAC-H
NCETC-7961
P7705
JL7502B
E7701
U6
U7
JL6803A
P931A
JL6952A
JL6951A
+13VS
+13VS
MPUGND
MPUGND
POWER
P6909
NCAF-7966
25137966B
2
+24V
CSRLD
FRLD
BRLD
JL6805A
P6301
P
6
8
4
1
L
R
CLSRS
P995A
P997A
P996A
P6906
P6840
P955A
ID-ID+
R6040
P6080
BIAS
ID-ID+
R6041
P6081
NF
-B1
+B1
B+
B-
BIAS
ID-ID+
P6082
NF
-B1
+B1
B+
B-
BIAS
ID-ID+
R6043
P6083
NF
-B1
+B1
B+
B-
BIAS
ID-ID+
R6044
P6084
BIAS
ID-ID+
R6045
P6085
BIAS
NF
-B1
+B1
B+
B-
BIAS
P6931A
JL6953A
P6004A
P6003A
P6002A
P6000A
JL6402A
P6302
JL6804A
JL6803C
H/L
SWITCH
SHUTDOWN
P6005A
U12
U13
U14
JL9502B
JL9501A
P7502B
E9001
NCPS-7975
JL6953B
30
U22
U30
U21
U23
U16
P6000B
P6001B
P6002B
P6003B
P6004B
P6005B
NPT-1470D
POWER
TRANSFORMER
PRIMARY
CIRCUIT
PC BOARD
(NAPS-7974)
P912A
P911A
PRIMARY
TERMINAL
PC BOARD
(NAETC-7977)
1 3 5 7
SECONDARY
TERMINAL
PC BOARD
(NAETC-7970)
10 11 12 13 14 15 16 17 18 19 20 21
CONST. VOLTAGE
CIRCUIT
PC BOARD
(NAPS-7975)
JL6951B
JL6952B
AC INLET
TERMINAL
PC BOARD
(NAETC-7979)
HEADPHONE
TERMINAL
PC BOARD
(NAETC-7961)
DISPLAY
CIRCUIT
PC BOARD
(NADIS-7960)
SPEAKER
TERMINAL
PC BOARD
(NAAF-7968)
POWER
AMPLIFIER
PC BOARD
(NAAF-7966)
D
R
CI
R
P
C
(N
A
THERMAL
DETECTOR
PC BOARD
(NAETC-796
7
JL6803A
P7502B
P913A
SOLDERING SIDE
SOLDERING SIDE
P6001A
SOLDERING SIDE
JL6805B
JL6804B
JL6803B
P901B
P915A
P916A
AC-H
AC-G
NCETC-7979
25137979
0
NL
A
1
2
3
4
5
BCD

Related product manuals