EasyManua.ls Logo

Integra DTR-8.4 - Basic Setup-Continued; Speaker Configuration

Integra DTR-8.4
130 pages
Print Icon
To Next Page IconTo Next Page
To Next Page IconTo Next Page
To Previous Page IconTo Previous Page
To Previous Page IconTo Previous Page
Loading...
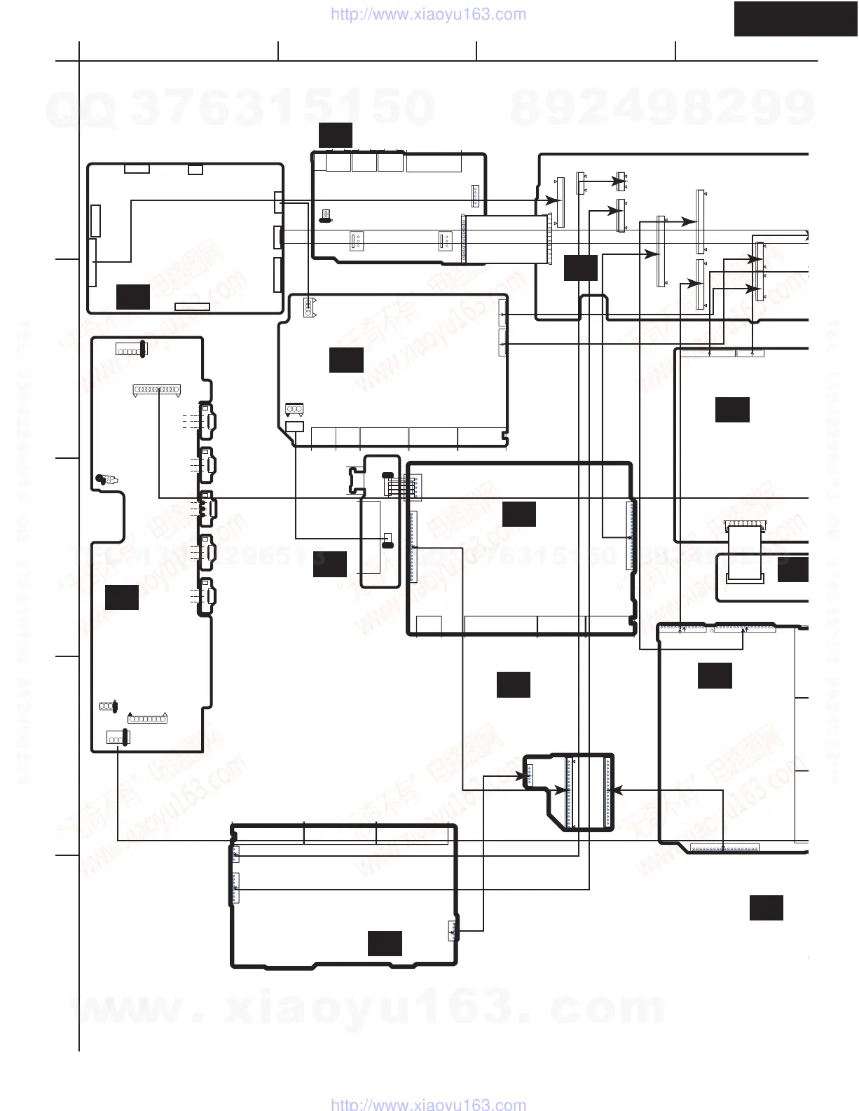
DTR-8.4
WIRING VIEW 1
P610B
P604B
P605
P607B
P606B
P602B
P603A
P608B
CONTROL
TERMINAL
PC BOARD
(NAETC-8083)
JL931A
P201
P202
P203
P204
P205
P2901B
P6830B
P6832B
P2906
P3200
P3201P3202P3203
P3210B P3211B
P3220A
P602A
P604A
P2005A
P2006A
P2505A
P2705A
P2805A
P2855A
P2901A
P3210A
P3211A
14P
19P
AUDIO TERMINAL
PC BOARD
(NAAF-7719)
(SCH. 3)
VIDEO TERMINAL
PC BOARD
(NAAF-7720)
(SCH. P3)
MAIN CONNECTO
R
PC BOARD
(NAAR-8078)
(SCH. 9)
HEADPHONE
TERMINAL
PC BOARD
(NAETC-7749)
S VIDEO
PC BOARD
(NAVD-8069)
COMPOSITE VIDEO
PC BOARD
(NAVD-8079)
POWER SUPPLY
PC BOARD
(NAPS-7708)
(SCH. 7)
CN1
NET-TUNE
PC BOARD
(NADG-7662)
FRONT VIDEO
PC BOARD
(NAETC-7721)
U5
(SCH. 1)
CONNECTOR
PC BOARD
(NAETC-8073)
U55
(SCH. 9)
(SCH. 8)
(SCH. 11)
(SCH. 10)
P2853A
P2507A
P2007A
P2801
P2802
P2803
P2705B
P2853B
P2855B
COMPONENT VIDEO
PC BOARD
(NAVD-8070)
(SCH.10)
P2501
P2502
P2503
P2504
P2505B
P2506A
P2507B
P2001
P2002
P2003
P2006B
P2005B
P2007B
U52
P1010A
P3010BP3011B
P3050
P9501
JL9504A
P9502A
JL6953A
11
JL9503B
JL7201B
U51
U42
U23
U13
U12
U41
U45
U4
U61
U8
TUNER P
A
(SCH. 1)
P2506B
P3220B
P2508
P2510
A
1
2
3
4
5
BCD
41
w
w
w
.
x
i
a
o
y
u
1
6
3
.
c
o
m
Q
Q
3
7
6
3
1
5
1
5
0
9
9
2
8
9
4
2
9
8
T
E
L
1
3
9
4
2
2
9
6
5
1
3
9
9
2
8
9
4
2
9
8
0
5
1
5
1
3
6
7
3
Q
Q
TEL 13942296513 QQ 376315150 892498299
TEL 13942296513 QQ 376315150 892498299
http://www.xiaoyu163.com
http://www.xiaoyu163.com