EasyManua.ls Logo

Integra DTR-80.3 - Page 71

Integra DTR-80.3
108 pages
Print Icon
To Next Page IconTo Next Page
To Next Page IconTo Next Page
To Previous Page IconTo Previous Page
To Previous Page IconTo Previous Page
Loading...
71
En
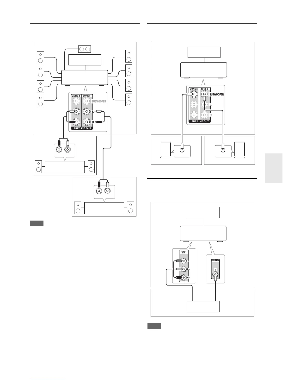
Connecting the Zone Speakers to individual
Amplifiers
This setup allows 9.2-channel playback in your main
listening room and 2-channel stereo playback in Zone 2/3.
Note
With the default settings, the Zone 2/3 volume must be set on the
Zone 2/3 amplifier. If your Zone 2/3 amplifier has no volume
control, change the setting so that you can set the Zone 2/3
volume on the AV receiver. See “Multi Zone” ( page 63).
Connecting Powered Subwoofers in
Zone 2/3
This setup allows you to use powered subwoofers in
Zone 2/3.
Zone 2 Video Output
The AV receiver features composite video and component
video outputs for connection to a TV in Zone 2, so that
you can enjoy both audio and video in that zone.
Note
If you use the COMPONENT VIDEO ZONE 2 OUT, you must
set the “Zone 2 Component Video Out” setting to “Yes
( page 63).
•The COMPONENT VIDEO ZONE 2 OUT outputs video of
components connected to component video inputs only.
•The ZONE 2 OUT V jack outputs video of components con-
nected to composite video only.
R
L
IN
R
L
IN
Main room
TV
Zone 2
AV receiver
Receiver/
integrated amp
Receiver/
integrated amp
Zone 3
LINE INPUT LINE INPUT
Main room
TV
Zone 2
AV receiver
Zone 3
Powered Subwoofer Powered Subwoofer
Main room
TV
Zone 2
AV receiver
TV
or

Table of Contents

Related product manuals