EasyManua.ls Logo

INVT GD300L-011G-4

INVT GD300L-011G-4
174 pages
To Next Page IconTo Next Page
To Next Page IconTo Next Page
To Previous Page IconTo Previous Page
To Previous Page IconTo Previous Page
Loading...
Goodrive300-LIFT series inverter Fault tracking
-106-
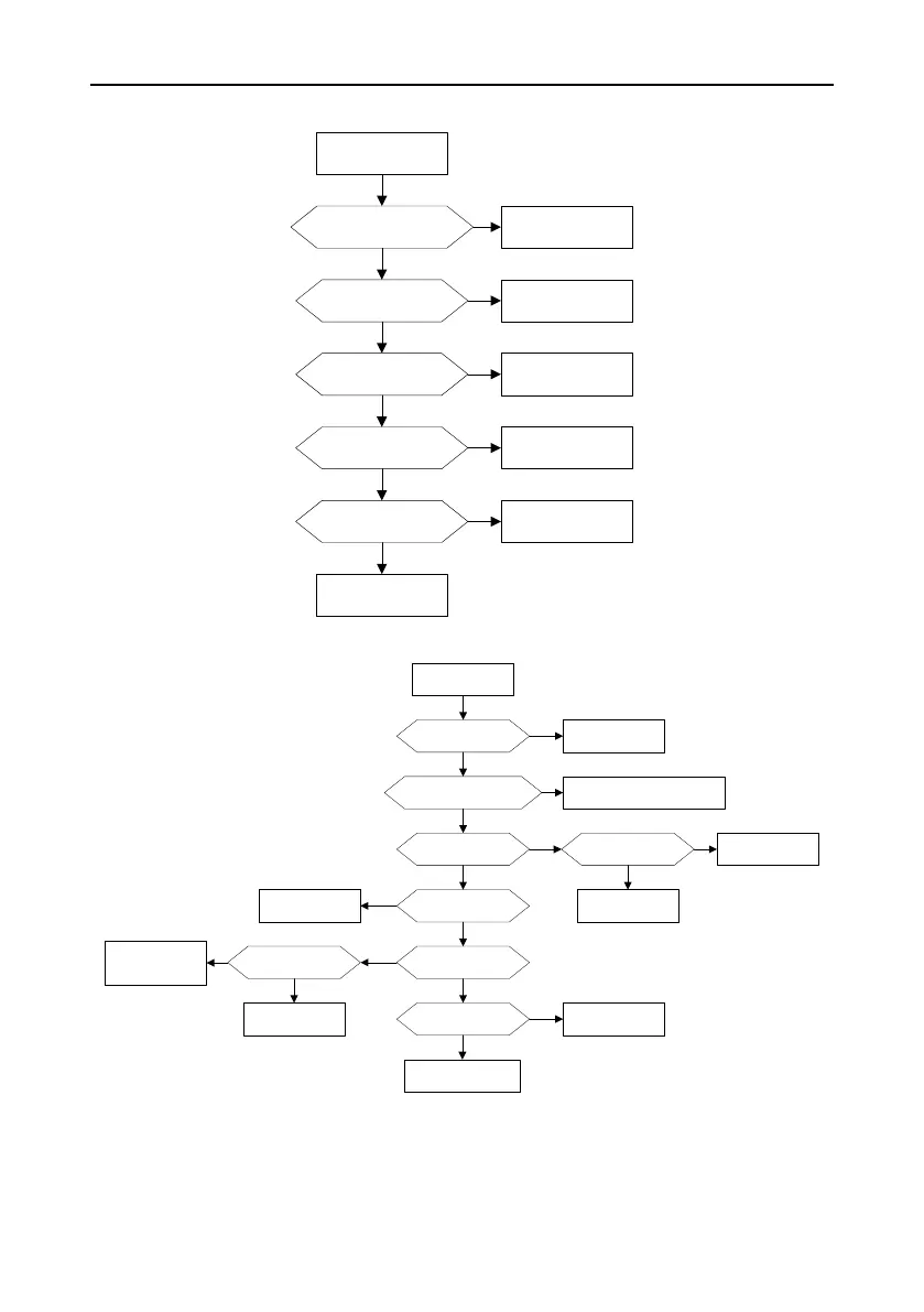
8.6.6 Overheat of the inverter
Inverter overheating
Clean the heat sink and
improve the condition
Reduce the carrier
frequency
If the it is the inverter
fault, please contact with
our company
If the it is the inverter
fault, please contact with
our company
Decrease the load and
increase the capacity of
the inverter
Add heat-releasing
device or derate the
inverter
Check if the ambient
temperature is too
high
Check if the carrier
frequency is too high
Check if the heat sink
is jammed
Check if there is
abnormal noise to the
fan of the inverter
Yes
No
Yes
No
Yes
No
Yes
No
Yes
No
The load is too heavy or the
capacity of the inverter is too
low?
8.6.7 Motor stall during ACC
Speed loss occurs to the
inverter during ACC
Check if the ACC time
is too short
If the it is the inverter fault or
interference, please contact
with our company
Overcurrent
If the it is the inverter
fault or interference,
please contact with our
company
Check if it performs
parameter autotune
Modify the torque boost
Check if the torque
boost is too high
Check if the motor is
special
Reduce the inertia of the
load and increase the
capacity of the inverter
Check if it is V/F
control
Contact with our
company
Check if the load
torque is too big
Thicken the motor cables and shorten
the configuration distance and adjust the
voltage of the reactor
Check if the load and
inertia is too big
Increase the ACC time
Check if the voltage between the
terminals is among the range
Reduce the torque of the
load and increase the
capacity of the inverter
Yes
No
Yes
No
Y
e
s
No
Yes
No
Yes
No
Yes
No
Yes
No
Yes
No

Table of Contents

Related product manuals