EasyManua.ls Logo

INVT GD350-7R5G-4

INVT GD350-7R5G-4
341 pages
To Next Page IconTo Next Page
To Next Page IconTo Next Page
To Previous Page IconTo Previous Page
To Previous Page IconTo Previous Page
Loading...
Goodrive350 series high-performance multi-function inverter Chapter 7
-232-
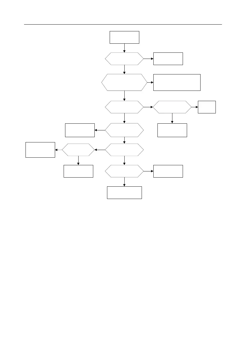
7.6.7 Motor stalls during ACC
Motor stalls during
ACC
Whether the ACC
time is too short?
If it is an inverter fault or
interference, contact our
company
Overcurrent
If it is an inverter fault
or interference,
contact our company
Whether parameter
autotuning is
performed?
Modify the torque
boost
Whether the
torque boost
is too high?
Whether a special
motor is used?
Reduce the inertia of
the load and
increase the capacity
of the inverter
Whether it is V/F
control?
Contact our
company
Whether the load
torque is too large?
Use larger cables, shorten the
wiring distance, adjust the voltage
drop of the output reactor, etc.
Whether the load
or inertia is too
large?
Increase the ACC
time
Check the voltage of the
terminals of the motor with a
multimeter. Whether the voltage
is within the defined range?
Reduce the torque of
the load and
increase the capacity
of the inverter
Yes
No
Yes
No
Yes
No
Yes
No
Yes
No
Yes
No
Yes
No
Yes
No

Table of Contents

Related product manuals