EasyManua.ls Logo

Jackle maxiMIG 250 - Schaltpläne; Circuit Diagrams

Default Icon
Print Icon
To Next Page IconTo Next Page
To Next Page IconTo Next Page
To Previous Page IconTo Previous Page
To Previous Page IconTo Previous Page
Loading...
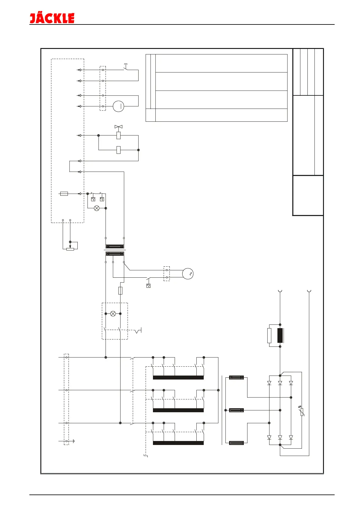
maxiMIG 250/300
Operating manual Page 32
21. Schaltpläne / circuit diagrams
R2
(300)
Drahtrückbrandzeit - wire burnback time
R2 Potentiometer - potentiometer 100k
PE L1 L2 L3
Nam
e
:
Datu
m
:
Nr.:
1 3 5
2 4 6
V1
400
V
3
~
5
0
H
z
U
MS20-2 42V (250)
MS20-6 42V (300)
87
1
0
9
32
S
1
M
+
-
M2
K1
A1
A2
Y1
4
H2
S3
S4
1
T 6,3 A
T2
400 V
230 V
0 V
42 V
0 V
F2
R1
L1
-
+
A
1
M
M1
G
e
r
l
a
c
h
Q2
2
4
6
24
22
8
10
12
28
26
14
16
18
32
30
5 9
23 27 31
13
A
E
Kontakte /
c
o
n
t
a
c
t
s
Stufe/
Step
1
Q2 Stufenschal
t
e
r
/
w
e
l
d
g
r
a
d
e
s
w
i
t
c
h
2-5
8
-
9
22-23 26
-
2
7
3
0
-
3
1
2
24-23
8
-
9
26
-
2
7
3
0
-
3
1
2-5
1
4
-
1
3
1
4
-
1
3
3
4
5
6
24-23
3
0
-
3
1
8
-
9
2-5
1
4
-
1
3
28
-
2
7
24-23
8
-
9
2-5
1
4
-
1
3
28
-
2
7
3
0
-
3
1
3
2
-
3
1
4-5 10
-
9
1
6
-
1
3
22-23 26
-
2
7
24-23 26
-
2
7
3
0
-
3
1
24-23 26
-
2
7
3
0
-
3
1
4-5 10
-
9
1
6
-
1
3
4-5 10
-
9
1
6
-
1
3
4-5 10
-
9
1
6
-
1
3
7
8
9 6-5 12
-
9
1
8
-
1
3
6-5 12
-
9
1
8
-
1
3
6-5 12
-
9
1
8
-
1
3
6-5 12
-
9
1
8
-
1
3
24-23
3
0
-
3
1
28
-
2
7
24-23
3
0
-
3
1
28
-
2
7
24-23 28
-
2
7
3
2
-
3
1
24-23 28
-
2
7
3
2
-
3
1
3
0
-
3
1
22-23 26
-
2
7
10
12
11
maxiMIG 250/300
0
2
.
0
8
.
1
2
M
I
G
-
2
5
0
.
0
0
3
K1
T1
H1
Q1
1
4
2
5
F1
T 1,0 A
E
A
CKLE
Schweiß- und
Schneidtechnik
V1 Gleichrichter - rectifier
T1 Schweißtrafo - welding transformer
S2 Thermoschalter Trafo 160°C
Thermoswitch transformer 160° C
R1 Widerstand - resistor
Q1 Netzschalter - master switch
M1 Ventilator - fan
K1 Netzschütz - mains contactor
Kontrolleuchte Netz - mains control la
m
p
H1
F1 Sicherung Steuertrafo - fuse aux. tran
s
f
o
r
m
e
r
S4 Thermoschalter Lüfter 50°C
Thermoswitch fan 50° C
F2 Sicherung Platine - fuse control board
H2 Störungsleuchte - fault indicator
L1 Drossel - choke
M2 Drahtvorschubmotor - wire feed moto
r
Q2 Stufenschalter - grade switch
S1 Brennertaster - torch trigger
S3 Thermoschalter Gleichrichter 90°C
Thermoswitch rectifier 90° C
T2 Steuertrafo - aux. transformer
Magnetventil - solenoid valveY1
A1 Steuerplatine - control board
S2
Brenner
Werkstück
Cir
c
u
i
t
D
i
a
g
r
a
m
workpiece
torch
Str
o
m
l
a
u
f
p
l
a
n
Schaltplan – circuit diagram maxiMIG 250/300

Related product manuals