EasyManua.ls Logo

jcb JS220 - Refuel

jcb JS220
531 pages
Print Icon
To Next Page IconTo Next Page
To Next Page IconTo Next Page
To Previous Page IconTo Previous Page
To Previous Page IconTo Previous Page
Loading...
9 - 5
Section C
Electrics
9803/6400
Section C
9 - 5
Issue 1
Fault Finding
Fault Diagnosis (continued)
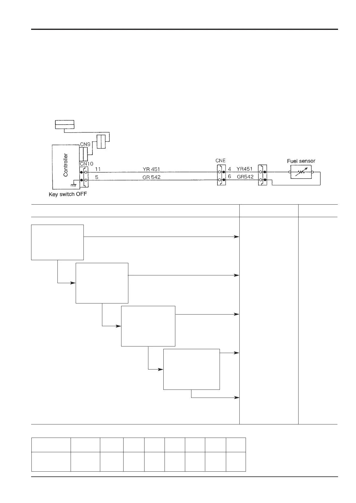
Refuel, Problem No.2
Note: Message does not go out even if refuelled
Prior Confirmation
Items
1. The "MODE" of the mode display is not flashing.
2. Fuel bar graph displays one.
Troubleshoot Cause Remedy
Controller defect Replace
controller.
Replace
Fuel sensor defect sensor or
inspect it.
Bad connection of Clean
fuel sensor connector
connector terminal.
Bad connection Clean CNE
of CNE connector
terminal.
Replace
Controller defect or controller or
bad connection of clean CN10
CN10 connector
terminal.
Note: When there is breakage in the wiring, the bar graph goes out completely.
Measure resistance
value of sensor at
self-check.
Is it within the range of
values in chart below?
(Refer to resistance
values in chart below.)
YES
YES
YES
YES
NO
NO
NO
NO
Key switch ON
Remove sensor coupler
and measure
resistance on sensor
side.
Is it within the range of
values in chart below?
(Refer to resistance
values in chart below.)
Remove CNE connector
and measure resistance
between male side
terminal YR and GR.
Is it within the range of
values in chart below?
(Refer to resistance
values in chart below.)
Remove CN10 connector
and measure resistance
between female side
terminal YR and GR.
Is it within the range of
values in chart below?
(Refer to resistance
values in chart below.)
Key switch OFF
Monitor 1 Refuel. 2 3 4 5 6 7 8
Resistance
Value (OHM) 80~78 78~59 59~44 44~34 34~27 27~21 21~13 13~10
Resistance Value between YR and GR

Table of Contents

Other manuals for jcb JS220

Related product manuals