EasyManua.ls Logo

JESS WELDING MIG 325 - Schaltplan

JESS WELDING MIG 325
Print Icon
To Next Page IconTo Next Page
To Next Page IconTo Next Page
To Previous Page IconTo Previous Page
To Previous Page IconTo Previous Page
Loading...
Betriebsanleitung Seite 19
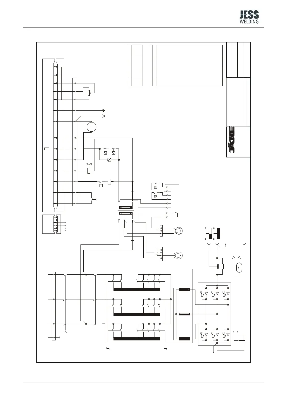
13. Schaltplan
1 3 5
2 4 6
PE L1 L2 L3
K1
Name:
Datum:
Nr.:
Stromlaufplan
2b 3b
8a
1b8a1a 2a 3a 4a 5a 7a
1a 2a 4a3a 5a 6a 7a 1b
5b 6b4b
2b 3b 4b
S1
Y1
1 2 3 4 5 6 7 8 9 11 1210
Lüster-
klemme
F1
T 2 A
Lüster-
klemme
T 6,3 A
F2
6a
M
M1
+ -
400V 3~50Hz
* Nur bei Geräte-
version für gas-
gekühlte Brenner
S6
S7
H1
P
S4
F2
T 6,3 A
8a 1b
Q3
Q2
3
1
27
6 2 10
2 1
4
6
8
5 910
12
17
13
11
9
15
7
5
21
23
19
25
V1
T1
M
1
blau
schw.
braun
M3
Wasser-
1µF
M
1
blau
braun
schw.
M2
Venti-
lator
109876531
VR 1
S8 S9
T2
400 V
230 V
0 V
42 V
0 V
-
Werkstück
Lüster-
klemme
regelplatine *
A1 Ventilator-
27-10
25-10
25-10
19-10
19-10
19-10
23-10
23-10
23-10
21-10
21-10
21-10
1-2
3-2
3-2
3-2
1-2
1-2
5-2
5-2
5-2
7-2
7-2
7-2
15-6
9-6
9-6
9-6
13-6
13-6
13-6
11-6
11-6
11-6
17-6
17-6
1
2
3
4
5
6
7
8
9
10
11
12
KontakteStufe
Q3 Stufenschalter fein
11-10
9-105-6
7-6
1-2
3-2
1
2
Kontakte
grobStufenschalterQ2
Stufe
Schweiß- und
Schneidtechnik
5µF
pumpe
2 3 4 65
Steuerbox
MIG 325
MIG 405
Q1
1 3 5
642
1
MIG-325.013
05.09.00
Gerlach
1 2 3 4
Steuerbox MS15 / MSE2
MSE2
+
-
K1
A1
A2
R2
1b
S3
Brenner
+
R1
R2
NetzschalterQ1
Stufenschalter
Q2
Q3 Stufenschalter
grob
fein
Drahtvorschub-Poti extern
Widerstand
K1
L1 Drossel
M1 Drahtvorschubmotor 42 V
Sicherung
H1 Störleuchte Temperatur
F1,F2
Netzschütz
440.020.044
440.032.107
440.032.106
R3 Nebenwiderstand (Shunt)
S1 Brennertaster
S3
S4 Druckschalter Wasser
Reed-Schalter
ThermoschalterS6 Trafo 170° C
SchweißtrafoT1
SteuertrafoT2
Gleichrichter
MagnetventilY1
V1
Thermoschalter
S9*
S8*
S7
(Einschl.)
Thermosch. Gleichr. 80° C
Thermosch.
Trafo 80° C
Gleichr. 50° C
R1
A
S
E
externen Drahtvorschub-
Bei Anschluß eines
Potis müssen die Brücken
3b-5b und 2b-6b enfernt
werden.
R3
1
2
L1
8a
3
4

Related product manuals