EasyManua.ls Logo

JESS WELDING MIG 325 - Circuit Diagram

JESS WELDING MIG 325
Print Icon
To Next Page IconTo Next Page
To Next Page IconTo Next Page
To Previous Page IconTo Previous Page
To Previous Page IconTo Previous Page
Loading...
Operating manual Page 20
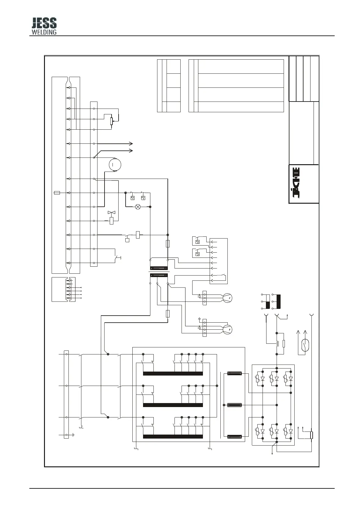
10. circuit diagram
Circuit diagram MIG 325/405
1 3 5
2 4 6
PE L1 L2 L3
K1
Name:
Nr.:
2b 3b
8a
1b8a1a 2a 3a 4a 5a 7a
1a 2a 4a3a 5a 6a 7a 1b
5b 6b4b
2b 3b 4b
S1
Y1
1 2 3 4 5 6 7 8 9 11 1210
F1
T 2 A
T 6,3 A
F2
6a
M
M1
+ -
400V 3~50Hz
S6
S7
H1
P
S4
F2
T 6,3 A
8a 1b
Q3
Q2
3
1
27
6 2 10
2 1
4
6
8
5 910
12
17
13
11
9
15
7
5
21
23
19
25
V1
T1
M
1
blue
black
brown
M3
1µF
M
1
blue
brown
black
M2
109876531
VR 1
S8 S9
T2
400 V
230 V
0 V
42 V
0 V
-
27-10
25-10
25-10
19-10
19-10
19-10
23-10
23-10
23-10
21-10
21-10
21-10
1-2
3-2
3-2
3-2
1-2
1-2
5-2
5-2
5-2
7-2
7-2
7-2
15-6
9-6
9-6
9-6
13-6
13-6
13-6
11-6
11-6
11-6
17-6
17-6
1
2
3
4
5
6
7
8
9
10
11
12
11-10
9-105-6
7-6
1-2
3-2
1
2
Schweiß- und
Schneidtechnik
5µF
2 3 4 65
MIG 325
MIG 405
Q1
1 3 5
642
1
Gerlach
1 2 3 4
MSE2
+
-
K1
A1
A2
R2
1b
S3
+
R1
R2
Q1
Q2
Q3
grob
K1
L1
M1
H1
F1,F2
R3
S1
S3
S4
S6
T1
T2
Y1
V1
S9*
S8*
S7
R1
A
S
E
R3
1
2
L1
8a
3
4
Circuit diagram
Date: 25.06.01
MIG-325.033
grade contacts
solenoid valve
rectifier
aux. transformer
welding transformer
thermoswitch
Thermos.
Thermos. rect. 80° C
Thermoswitch transf. 170° C
transf. 80° C
water pressure switch
reed - switch (creep in)
torch trigger
Shunt
resistor
wire feed poti. external
weld grade switch fine
weld grade switch coarse
master switch
wire feed motor 42V
choke
mains contactor
malfunction lamp temperature
fuse
weld grade switch coarse
Q2
Q3
weld grade switch fine
torch
workpiece
fan
Waterpunp
A1 fan control pcb
luster
terminal
* Only in machines
for gas-cooled
torches
luster
terminal
control box
luster
terminal
control box MS15 / MSE2
The bridges 3b-5b and
2b-6b must be removed
if an external wire
feed potentiometer is
connected.
grade contacts

Related product manuals