EasyManua.ls Logo

JLA D40 - Page 20

Default Icon
28 pages
Print Icon
To Next Page IconTo Next Page
To Next Page IconTo Next Page
To Previous Page IconTo Previous Page
To Previous Page IconTo Previous Page
Loading...
20 113242-3
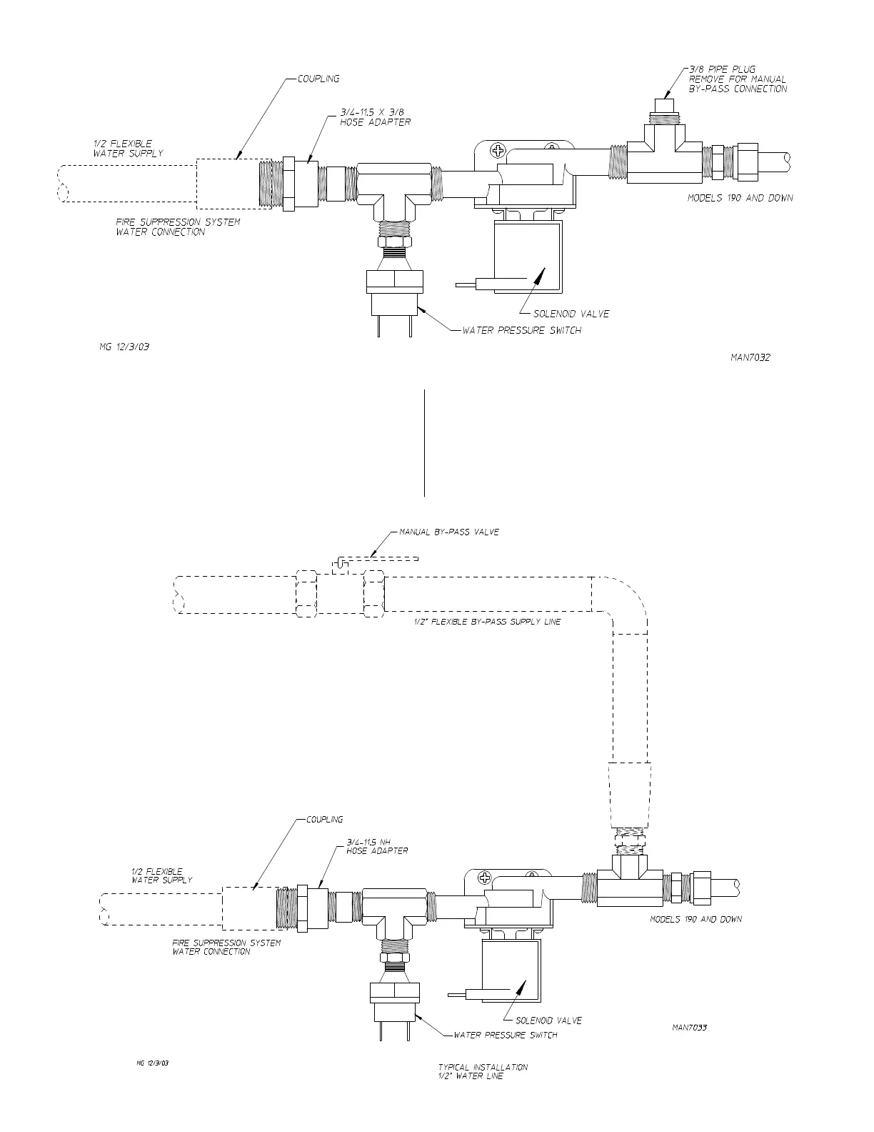
Optional Manual Bypass _____________
Provisions are made in the dryer’s fire suppression system
for the installation of an optional manual bypass. Depending
on the model dryer, the connections for the manual bypass
are made at the “T” or “four way” fitting located in the outlet
supply side of the water solenoid valve. The use and
connections of this manual bypass are at the option or
discretion of the owner.
The water connection for the manual bypass is made to the
“T” or “four way” fitting which has a 3/8” F.P.T. and a coupling
must be used to provide the minimum 1/2” supply (feed) line.
If the rear area of the dryer, or the water supply is located in an
area where it will be exposed to cold/freezing temperatures,
provisions must be made to protect these water lines from
freezing.
Typical Water Supply:

Related product manuals