EasyManua.ls Logo

JRC JMA-5208 - Page 62

JRC JMA-5208
540 pages
To Next Page IconTo Next Page
To Next Page IconTo Next Page
To Previous Page IconTo Previous Page
To Previous Page IconTo Previous Page
Loading...
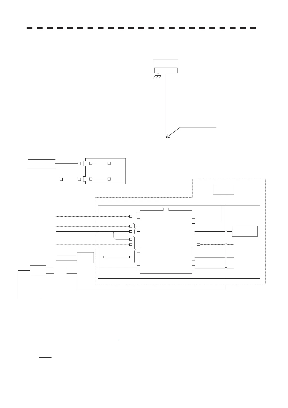
1.5 GENERAL SYSTEM DIAGRAMS
1ņ19
y
Fig. 1.12 General System Diagram of Radar, Type JMA-5204
Note: Install the radar cable as far as from the cables of other radio equipment in order to prevent other radio
equipment from interfering with the radar operations. In particular, do not install the antenna cable
parallel to the cables of other radio equipment.
㻰㻯㻞㻠㼂
㻯㻲㻽㻙㻡㻠㻟㻢㻙㻡
㻔㻡㼙㻕 㻶㻾㻯 㼟㼡㼜㼜㼘㼥
㻹㼍㼤 㼕㼍㼙㼑㼠㼑㼞 㻝㻜㼙㼙
㻯㼛㼙㼜㼍㼟
㻔㻺㻹㻱㻭 㼕㼚㼜㼡㼠㻕
㻶㻟
㻿㻯㻭㻺㻺㻱㻾
㻼㻻㼃㻱㻾
㻼㻷㻙㻟㻢㻣㻠
㻔㻡㼙㻕 㻶㻾㻯ᨭ⤥
㻷㻱㼅㻙㻮㻻㻭㻾㻰
㻺㼃㼆㻙㻝㻢㻠
㻸㻯㻰 㻹㼛㼚㼕㼠㼛㼞
㼂㻵㻰㻱㻻
㻼㻷㻙㻟㻢㻝㻡
㻔㻡㼙㻕 㻶㻾㻯 㼟㼡㼜㼜㼘
㻶㻾㻯ᨭ⤥
㻔㻡㼙㻕
㻯㻲㻽㻙㻡㻟㻡㻜
㻔㻻㼜㼠㼕㼛㼚㻕
㻾㻳㻮㻛㼂㻰㻾
㼂㼕㼐㼑㼛 㼏㼍㼎㼘㼑
㻔㻰㻙㼟㼡㼎㻕
㻭㻵㻿
㻼㻢
㻔㻸㼀㼃㻰㻜㻣㻮㻲㻲㻭㻙㻸㻸㻣㻜㻜㻝㻕
㻺㻹㻱㻭 㼕㼚㼜㼡
㻭㻵㻿㻛㻰㼘㼛㼓 㼑㼠㼏㻚
㻺㻹㻱㻭
㻔㻾㻿㻙㻞㻟㻞㻯㻕
㻼㻯 㻼㼘㼛㼠㼠㼑
㻾㻿㻙㻞㻟㻞㻯 㻯㼞㼛㼟㼟 㼏㼍㼎㼘㼑
㻶㻣
㻶㻠
㻶㻢
㻶㻤
㻶㻝
㻶㻞
㻭㼁㼄
㻶㻡
㻶㻥
㻼㻟
㻔㻸㼀㼃㻰㻜㻢㻮㻲㻲㻭㻙㻸㻸㻣㻜㻜㻝㻕
㻳㻼㻿
㻔㻝㻜㼙㻕
㻼㻡
㻔㻸㼀㼃㻰㻜㻤㻮㻲㻲㻭㻙㻸㻸㻣㻜㻜㻝㻕
㻳㻼㻿
㻯㻻㻹㻼㻭㻿㻿
㻯㻲㻽㻙㻢㻥㻥㻤
㻔㻝㼙㻕
㻳㼥㼞㼛㻙㻯㼛㼙㼜㼍㼟㼟 㻔㼟㼥㼚㼏㻛㼟㼠㼑㼜㻕
㻸㼛㼓 㻔㼜㼡㼘㼟㼑㻕
㻰㻯㻞㻠㼂
㻔㻻㼜㼠㼕㼛㼚㻕
㻞㻡㻜㻙㻹㻼㼅㻯㻙㻣
㻜㻚㻢㻛㻝㻷㼂㻙㻰㻼㼅㻯㻙㻝㻚㻡
㻿㼔㼕㼜㻓㼟㻹㼍㼕㼚
㻺㻮㻭㻙㻡㻝㻝㻝
㻔㻻㼜㼠㼕㼛㼚㻕
㻶㻸㻾㻙㻝㻜㻯㻲㻽㻙㻢㻥㻟㻠㻌㻔㻻㼜㼠㼕㼛㼚㻕
㻶㻸㻾㻙㻞㻜㻛㻟㻜㻯㻲㻽㻙㻡㻠㻢㻥㻌㻔㻻㼜㼠㼕㼛㼚㻕
㻺㻰㻯㻙㻝㻠㻢㻜
㻼㼞㼛㼏㼑㼟㼟㼛㼞㻌㼡㼚㼕㼠
㻺㻯㻹㻙㻤㻢㻢
㻯㼛㼚㼠㼞㼛㼘㻌㼡㼚㼕㼠
㻺㻯㻱㻙㻣㻢㻥㻥㻭
㻷㼑㼥㻙㼎㼛㼍㼞㼐
㻺㻰㻯㻙㻠㻟㻤㻜
㻰㼕㼟㼜㼘㼍㼥㻌㼡㼚㼕㼠
㻺㻯㼀㻙㻠㻝㻜㻢㻭
㻔㻻㼜㼠㼕㼛㼚㻕
㻭㻯㻝㻜㻜㻛㻝㻝㻜㻛㻝㻝㻡㼂㻌㻡㻜㻛㻢㻜㻴㼦
㻭㻯㻞㻜㻜㻛㻞㻞㻜㻛㻞㻟㻜㼂㻌㻡㻜㻛㻢㻜㻴㼦
㻜㻚㻢㻛㻝㻷㼂㻙㻰㻼㼅㻯㻙㻢
㻼㻥
㻔㻸㼀㼃㻯㻰㻙㻝㻠㻮㻲㻲㻭㻙㻸㻸㻣㻜㻜㻝㻕
㻺㻹㻱㻭㻌㼕㼚㼜㼡㼠
㻰㻸㼛㼓㻌㼑㼠㼏㻚
㻺㻷㻱㻙㻞㻜㻠㻟
㻿㼏㼍㼚㼚㼑㼞㻌㼡㼚㼕㼠
㻯㻲㻽㻙㻢㻥㻝㻞
㻶㻾㻯㻌㼟㼡㼜㼜㼘㼥
㻹㼍㼤㻌㻰㼕㼍㼙㼑㼠㼑㼞㻌㻝㻠㻚㻡㼙㼙
㻹㼍㼤㻌㼘㼑㼚㼓㼠㼔㻌㻌㻌㻌㻌㻌㻟㻜㼙㻔㻞㻠㻛㻟㻞㼂㻌㻰㻯㻕
㻌㻌㻌㻌㻌㻌㻌㻌㻌㻌㻌㻌㻌㻌㻌㻌㻌㻌㻌㻌㻌㻞㻜㼙㻔㻝㻞㼂㻌㻰㻯㻕
㻝㻥㻌㻯㻻㻾㻱㻿㻌㻯㻻㻹㻼㻻㻿㻵㼀㻱㻌㻯㻭㻮㻸㻱
㻶㻥
㻯㻲㻽㻙㻡㻟㻡㻝
㻶㻡㻜㻜㻣
㻯㻲㻽㻙㻡㻟㻡㻝
㻶㻡㻜㻜㻤
㻶㻥
㻯㻮㻰㻙㻝㻣㻜㻞㻭
㻯㻮㻰㻙㻝㻣㻜㻞㻭
㻻㻼㼀㻵㻻㻺
㻯㻲㻽㻙㻡㻞㻡㻝
㻻㻼㼀㻵㻻㻺
㻔㻡㼙㻕
㻺㻰㻯㻙㻝㻠㻢㻜㻌㻼㼞㼛㼏㼑㼟㼟㼛㼞㻌㼁㼚㼕㼠
㻔㻿㼕㼙㼜㼘㼕㼒㼕㼑㼐㻌㻵㼚㼠㼑㼞㻙㼟㼣㼕㼠㼏㼔㻌㻻㼜㼑㼞㼍㼠㼕㼛㼚㻕
㻿㼡㼎㻌㼗㼑㼥㻙㼎㼛㼍㼞㼐
㻔㻺㻯㻱㻙㻣㻢㻥㻥㻭㻛㻣㻣㻞㻥㻭㻕

Table of Contents

Other manuals for JRC JMA-5208

Related product manuals