EasyManua.ls Logo

JRC JMA-9122-9XA - General System Diagram of JMA-9132-SA (Desktop)

JRC JMA-9122-9XA
316 pages
To Next Page IconTo Next Page
To Next Page IconTo Next Page
To Previous Page IconTo Previous Page
To Previous Page IconTo Previous Page
Loading...
JMA-9100/7100 Installation Manual > 6.Appendix > 6.2 GENERAL SYSTEM DIAGRAM
6ļ¼51
6
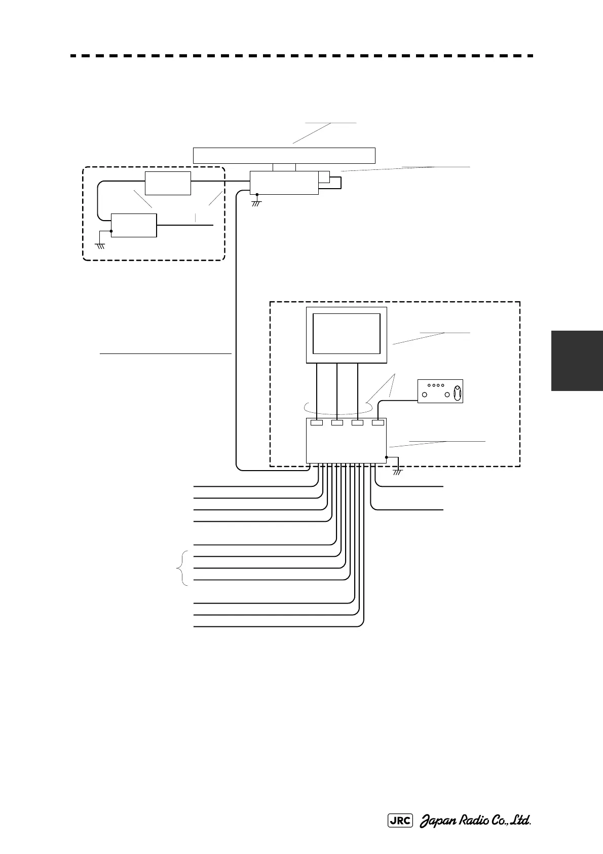
6.2.4.1 General system diagram of JMA-9132-SA (Desktop)
Fig 6-46: JMA-9132-SA (desktop)
NDC-1399-9
RADAR PROCESS UNIT
NJU-84
PERFORMANCE UNIT
250V-MPYCYS -7
250V-TTYCS-1
3C-2 V x5 (MAX 30m )
250V-TTYCS-1
18 CORES COMPOSITE CABLE
H-2695111153
MAX 18.0φ (JRC SUPPLY)
250V-TTYCS-4
H-2695110006 (JRC SUPPLY )
H-7ZCNA0483 (JRC SUPPLY)
250V-MPYC -4
250V-TTYCS-4
250V-TTYCS-4
GYRO
LOG
(NMEA 0183)
DGPS
VDR
RADAR
(I NTER SWITCH)
ECDIS
(JAN- 90 1M)
ALERM MONITORING SYSTEM
(NE AREST APPROACH)
(POWER FAIL)
CONNING DISPLAY
(JAN- 70 1-CON)
AIS
0.6/1kV-DPYCY -6
0. 6/1kV-DPYCYS -1. 5
SHIP’S MAIN
AC220V,60Hz,1φ,800 VA
SHIP’S MAIN
for POWER FAIL ALARM
DC24V(BATTERY),1W
NOTE: ELIMINATING THE INTERFERENCE ON FREQUENCIES USED FOR MARINE COMMUNICATIONS AND
NAVIGATION DUE TO OPERATION OF THE RADAR.
ALL CABLES OF THE RADAR ARE TO BE RUN AWAY FROM THE CABLES OF RADIO EQUIPMENT.
(ex. RADIOTELEPHONE, COMMUNICATIONS RECEIVER and DIRECTION FINDER. etc..)
ESPECIALLY INTER-WIRING CABLES BETWEEN SCANNER UNIT AND DISPLAY UNIT OF THE RADAR
SHOULD NOT BE RUN PARALLEL WITH THE CABLES OF RADIO EQUIPMENT.
(S-BAND 30kW RADAR)
ļ¼Ŗļ¼­ļ¼”ļ¼ļ¼™ļ¼‘ļ¼“ļ¼’ļ¼ļ¼³ļ¼”å½¢ćƒ¬ćƒ¼ćƒ€ćƒ¼ē·åˆē³»ēµ±å›³
GENERAL SYSTEM DIAGRAM OF RADAR TYPE JMA -9132 -SA
(5A)
NBL-175
SHIP’S MAIN
for HEATER
AC220V,60Hz,1φ
AC100V,60Hz
1φ,200W
CIRCUIT BREAKER
(SHIP YARD SUPPLY)
(WITH PM UNIT)
NKE-1130
SCANNER UNIT
14 CORES COMPOSITE CABLE
H-2695110056
MAX 23φ (JRC SUPPLY)
STEPDOWN
TRANSFORMER
NWZ-170
MONITOR UNIT
NCE-5163
OPERATION UNIT
H- 7 Z CR D1338
Power & Control Cable
DV I C AB LE
7ZCRD134 6
CO NT ROL C ABL E
7ZCRD133 0A
POWER CABLE
5ZCGH00364
(JRC SUPPLY ) max 5 m
NCD-4990T DISPLAY UNIT
0.6/1kV-DPYCYS-1.5
注) ćƒ¬ćƒ¼ćƒ€ćƒ¼ć®å‹•ä½œćŒä»–ć®ē„”ē·šč£…ē½®ć«ć€é›‘éŸ³å¦Øå®³ć‚’äøŽćˆć‚‹ć“ćØć‚’é˜²ę­¢ć™ć‚‹ćŸć‚ć«ć€ćƒ¬ćƒ¼ćƒ€ćƒ¼ć‚±ćƒ¼ćƒ–ćƒ«ć‚’ä»–ć®ē„”ē·š
č£…ē½®ć®ć‚±ćƒ¼ćƒ–ćƒ«ć‹ć‚‰ę„µåŠ›é›¢ć—ć¦ę•·čØ­ć—ć¦äø‹ć•ć„ć€‚ē‰¹ć«ć€ē©ŗäø­ē·šć‚±ćƒ¼ćƒ–ćƒ«ć‚’ä»–ć®ē„”ē·šč£…ē½®ć®ć‚±ćƒ¼ćƒ–ćƒ«ćØå¹³č”Œć«
敷設しないで下さい。
OPTION

Table of Contents

Other manuals for JRC JMA-9122-9XA

Related product manuals