EasyManua.ls Logo

JRC JMA-9122-9XA - General System Diagram of JMA-9122-6 XAH (Desktop)

JRC JMA-9122-9XA
316 pages
To Next Page IconTo Next Page
To Next Page IconTo Next Page
To Previous Page IconTo Previous Page
To Previous Page IconTo Previous Page
Loading...
JMA-9100/7100 Installation Manual > 6.Appendix > 6.2 GENERAL SYSTEM DIAGRAM
6ļ¼55
6
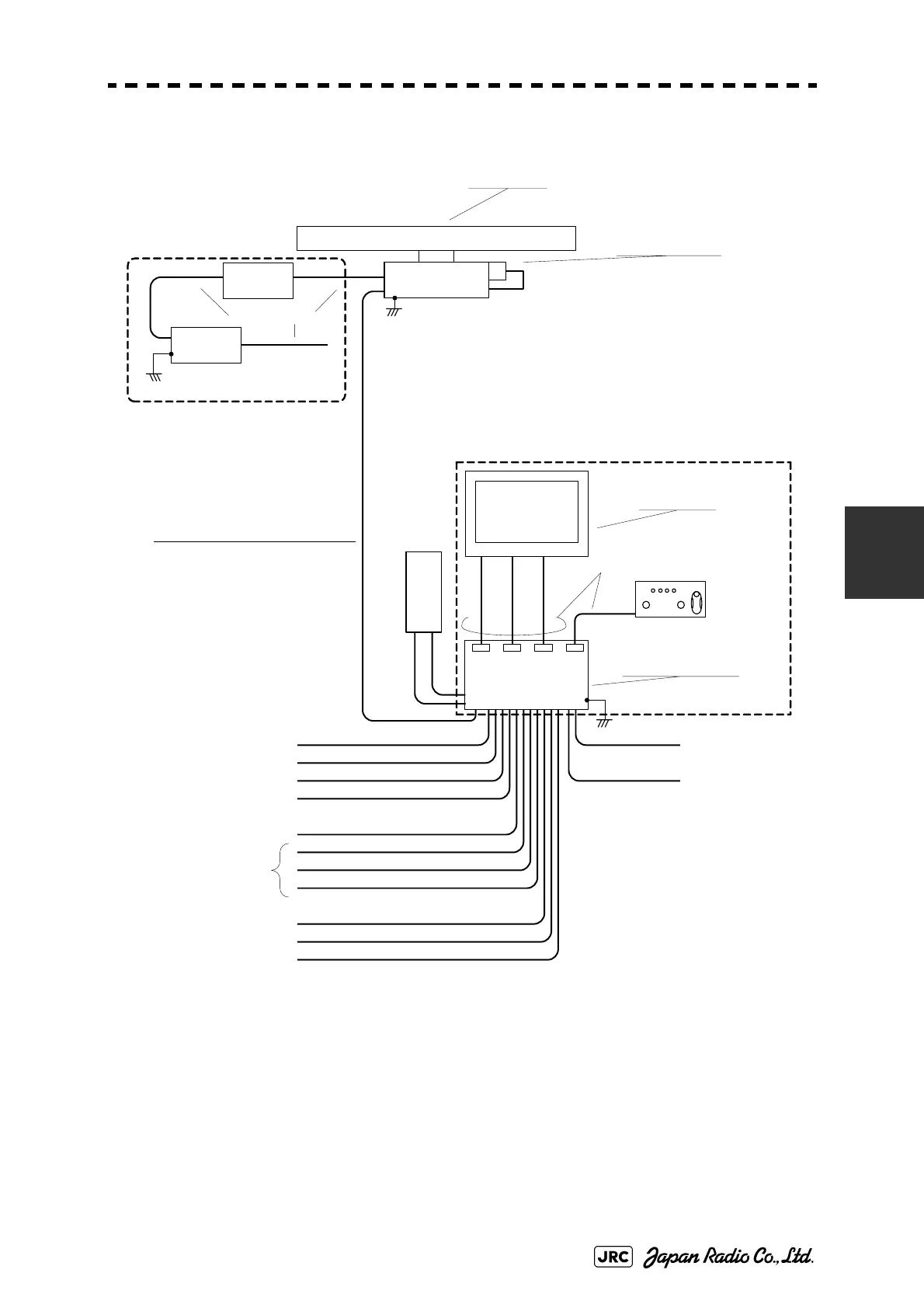
6.2.4.5 General system diagram of JMA-9122-6XAH (Desktop)
Fig 6-50: JMA-9122-6XAH (desktop)
NJU-85
PERFORMANCE UNIT
250V-MPYCYS -7
250V-TTYCS-1
3C-2 V x5 (MAX 30m)
250V-TTYCS-1
18 CORES COMPOSITE CABLE
H-2695111153
MAX 18.0φ (JRC SUPPLY)
250V-TTYCS-4
H-2695110006 (JRC SUPPLY )
H-7ZCNA0483 (JRC SUPPLY)
250V-MPYC -4
250V-TTYCS-4
250V-TTYCS-4
GYRO
LOG
(NMEA 0183)
DGPS
VDR
RADAR
(I NTE R SWI T CH)
ECDIS
(JAN- 9 0 1M)
ALERM MONITORING SYSTEM
(NE AREST APPROACH)
(POWER FAIL)
CONNING DISPLAY
(JAN- 701-CON)
AIS
0.6/1kV-DPYCY -6
0.6/1kV-DPYCYS -1. 5
SHIP’S MAIN
AC220V,60Hz,1φ,800 VA
SHIP’S MAIN
for POWER FAIL ALARM
DC24V(BATTERY),1W
NOTE: ELIMINATING THE INTERFERENCE ON FREQUENCIES USED FOR MARINE COMMUNICATIONS AND
NAVIGATION DUE TO OPERATION OF THE RADAR.
ALL CABLES OF THE RADAR ARE TO BE RUN AWAY FROM THE CABLES OF RADIO EQUIPMENT.
(ex. RADIOTELEPHONE, COMMUNICATIONS RECEIVER and DIRECTION FINDER. etc..)
ESPECIALLY INTER-WIRING CABLES BETWEEN SCANNER UNIT AND DISPLAY UNIT OF THE RADAR
SHOULD NOT BE RUN PARALLEL WITH THE CABLES OF RADIO EQUIPMENT.
(X-BAND 25kW RADAR)
ļ¼Ŗļ¼­ļ¼”ļ¼ļ¼™ļ¼‘ļ¼’ļ¼’ļ¼ļ¼–ļ¼øļ¼”ļ¼Øå½¢ćƒ¬ćƒ¼ćƒ€ćƒ¼ē·åˆē³»ēµ±å›³
GENERAL SYSTEM DIAGRAM OF RADAR TYPE JMA -9122 -6XAH
(5A)
NBL-175
SHIP’S MAIN
for HEATER
AC220V,60Hz,1φ
AC100V,60Hz
1φ,200W
CIRCUIT BREAKER
(SHIP YARD SUPPLY)
(WITH PM UNIT)
NKE-2254-6HS
SCANNER UNIT
STEPDOWN
TRANSFORMER
NDC-1399-9
RADAR PROCESS UNIT
NWZ-170
MONITOR UNIT
NCE-5163
OPERATION UNIT
H-7ZCRD1338
Power & Control Cable
DVI CABLE
7ZCRD1346
CONTROL CABLE
7ZCRD1330A
P OWE R CA BL E
5 ZCG H0 0364
(JRC SUPPLY ) max 5m
NCD-4990T DISPLAY UNIT
NBA-5135
AC/DC CONVERTER
W 407 H-7ZC RD134 3A
(JRC SUPPLY)
W 408 H-7ZC RD134 4A
(JRC SUPPLY)
19 CORES COMPOSITE CABLE
CFQ-6912-** 65m MAX
MAX 14.5φ (JRC SUPPLY)
0.6/1kV-DPYCYS-1.5
注) ćƒ¬ćƒ¼ćƒ€ćƒ¼ć®å‹•ä½œćŒä»–ć®ē„”ē·šč£…ē½®ć«ć€é›‘éŸ³å¦Øå®³ć‚’äøŽćˆć‚‹ć“ćØć‚’é˜²ę­¢ć™ć‚‹ćŸć‚ć«ć€ćƒ¬ćƒ¼ćƒ€ćƒ¼ć‚±ćƒ¼ćƒ–ćƒ«ć‚’ä»–ć®ē„”ē·š
č£…ē½®ć®ć‚±ćƒ¼ćƒ–ćƒ«ć‹ć‚‰ę„µåŠ›é›¢ć—ć¦ę•·čØ­ć—ć¦äø‹ć•ć„ć€‚ē‰¹ć«ć€ē©ŗäø­ē·šć‚±ćƒ¼ćƒ–ćƒ«ć‚’ä»–ć®ē„”ē·šč£…ē½®ć®ć‚±ćƒ¼ćƒ–ćƒ«ćØå¹³č”Œć«
敷設しないで下さい。
OPTION

Table of Contents

Other manuals for JRC JMA-9122-9XA

Related product manuals