EasyManua.ls Logo

JVC KD-AR5000 - Page 55

JVC KD-AR5000
56 pages
Print Icon
To Next Page IconTo Next Page
To Next Page IconTo Next Page
To Previous Page IconTo Previous Page
To Previous Page IconTo Previous Page
Loading...
3
*
2
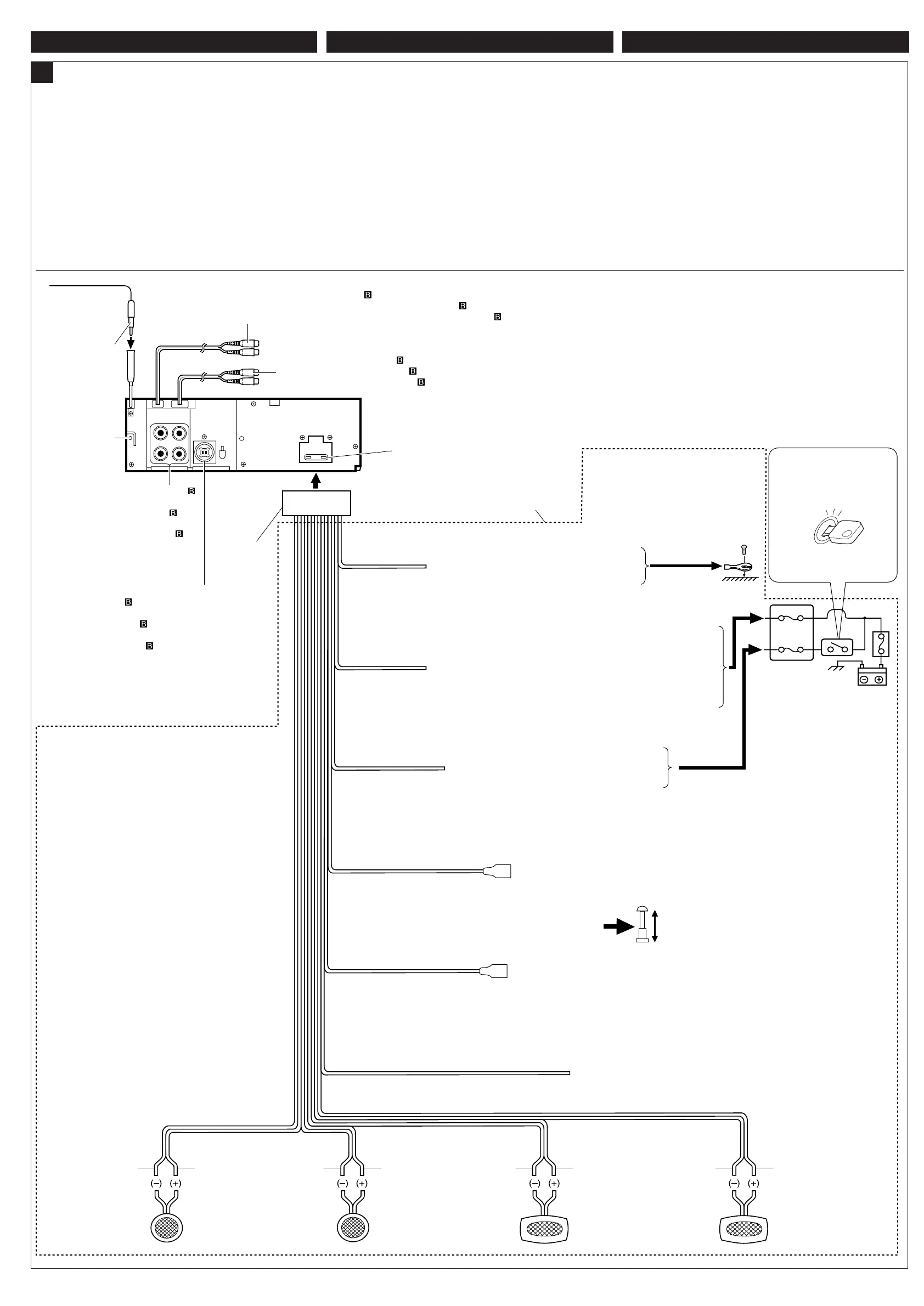
Before checking the operation of this unit prior to installation,
this lead must be connected, otherwise power cannot be
turned on.
*
2
Antes de comprobar el funcionamiento de esta unidad
previa a de la instalación, es necesario conectar este
cable, de lo contrario no se podrá conectar la
alimentación.
*
2
Pour vérifier le fonctionnement de cet appareil avant
installation, ce fil doit être raccordé, sinon l’appareil ne peut
pas être mis sous tension.
15 A fuse
Fusible de 15 A
Fusible 15 A
Yellow*
2
Amarillo*
2
Jaune
*
2
Blue with white stripe
Azul con rayas blancas
Bleu avec bande blanche
Red
Rojo
Rouge
Fuse block
Bloque de fusibles
Porte-fusible
To a live terminal in the fuse block connecting to the car battery
(bypassing the ignition switch) (constant 12 V)
A un terminal activo del bloque de fusibles conectado a la batería del
automóvil (desviando el interruptor de encendido) (12 V constantes)
A une borne sous tension du porte-fusible connectée à la batterie de
la voiture (en dérivant l’interrupteur d’allumage) (12 V constant)
To metallic body or chassis of the car
A un cuerpo metálico o chasis del automóvil
Vers corps métallique ou châssis de la voiture
*
1
Not included with this unit
*
1
No suministrado con esta unidad.
*
1
Non fourni avec cet appareil.
Black
Negro
Noir
To an accessory terminal in the fuse block
A un terminal accesorio del bloque de fusibles
Vers borne accessoire du porte-fusible
Gray with black stripe
Gris con rayas negras
Gris avec bande noire
White
Blanco
Blanc
White with black stripe
Blanco con rayas
negras
Blanc avec bande noire
Green with black stripe
Verde con rayas negras
Vert avec bande noire
Gray
Gris
Gris
Green
Verde
Vert
Purple with black stripe
Púrpura con rayas negras
Violet avec bande noire
Purple
Púrpura
Violet
Rear ground
terminal
Terminal de tierra
posterior
Borne arrière de
masse
To the remote lead of other equipment (or automatic antenna for KD-LHX500)—200 mA max.
Al conductor remoto de otro equipo (o de la antena automática para KD-LHX500)
—máx. 200 mA
Au fil de télécommande de l’autre appareil (ou à l’antenne automatique pour le
KD-LHX500)—200 mA max.
Before connecting: Check the wiring in the vehicle carefully.
Incorrect connection may cause serious damage to this unit.
The leads of the power cord and those of the connector from the
car body may be different in color.
1
Connect the colored leads of the power cord in the order
specified in the illustration below.
2
Connect the antenna cord.
3
Finally connect the wiring harness to the unit.
Line out (see diagram )
Salida de línea
(véase diagrama )
Sortie de ligne
(voir le diagramme )
A
Left speaker (rear)
Altavoz izquierdo (trasero)
Enceinte gauche (arrière)
Right speaker (front)
Altavoz derecho (frontal)
Enceinte droit (avant)
Left speaker (front)
Altavoz izquierdo (frontal)
Enceinte gauche (avant)
Right speaker (rear)
Altavoz derecho (trasero)
Enceinte droit (arrière)
Ignition switch
Interruptor de encendido
Interrupteur d’allumage
To CD changer or another external component
(see diagram )
Al cambiador de CD u otro componente externo
(véase diagrama )
Au changeur de CD ou à un autre appareil extérieur
(voir le diagramme )
Typical Connections / Conexiones tipicas / Raccordements typiques
Antes de la conexión: Verifique atentamente el conexionado
del vehículo. Una conexión incorrecta podría producir daños
graves en la unidad.
Los cordones del cable de alimentación y los del conector
procedentes de la carrocería del automóvil podrían ser de
diferentes en color.
1
Conecte los conductores de color del cable de alimentación
en el orden especificado en la ilustración de abajo.
2
Conecte el cable de antena.
3
Por último, conecte el cable de alimentación a la unidad.
Avant de commencer la connexion:
Vérifiez attentivement le
câblage du véhicule. Une connexion incorrecte peut
endommager sérieusement l’appareil.
Le fil du cordon d’alimentation et ceux des connecteurs du
châssis de la voiture peuvent être différents en couleur.
1 Connectez les fils colorés du cordon d’alimentation dans
l’ordre spécifié sur l’illustration ci-dessous.
2 Connectez le cordon d’antenne.
3 Finalement, connectez le faisceau de fils à l’appareil.
Orange with white stripe
Naranja con rayas blancas
Orange avec bande blanche
To car light control switch
Al interruptor de control de las luces del automóvil
À l’interrupteur d’éclairage de la voiture
ENGLISH ESPAÑOL FRANÇAIS
LINE IN—only for KD-AR5000 (see diagram )
LINE IN (Entrada de linea)—solo para KD-AR5000 (véase diagrama
)
LINE IN (Entrée de ligne)—seulement pour le KD-AR5000 (voir le diagramme )
SUBWOOFER (see diagram )
SUBWOOFER (véase diagrama )
SUBWOOFER (voir le diagramme )
To automatic antenna if any (only for KD-AR5000)—250 mA max.
Al de la antena automática, si hubiere (solo para KD-AR5000)—máx. 250 mA
Au à l’antenne automatique s’il y en a une (seulement pour le KD-AR5000)—250 mA max.
Blue
Azul
Bleu
Instal3-4_KD-AR5000[J]f.p65 1/27/04, 8:55 PM3

Related product manuals