EasyManua.ls Logo

JVC LT-22HG45E - The Picture Appears, but the Audio Does Not Appear

JVC LT-22HG45E
43 pages
Print Icon
To Next Page IconTo Next Page
To Next Page IconTo Next Page
To Previous Page IconTo Previous Page
To Previous Page IconTo Previous Page
Loading...
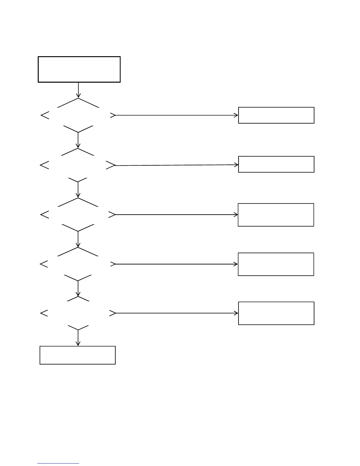
TROUBLESHOOTING GUIDE
THE PICTURE APPEARS,
BUT THE AUDIO DOES NOT
APPEARS.
Is SP WIRE CONNECTOR
connected?
Is there signal at wave
(SP.Lift) and wave
(SP.Right)?
Is there signal at pins 1
and
9
of IC YD
1517
(F)?
Connect SP WIRE
CONNECTOR.
Change SPEAKER.
Check IC YD1517(F) and
peripheral circuit.
Yes
Yes
Yes
No
No
and
9
of IC YD
1517
(F)?
peripheral circuit.
Yes
Is there signal at pins 4
and 6 of IC YD1517(F)?
Check IC YD1517(F) and
peripheral circuit.
Yes
Yes
Change IC YD1517(F).
Is there voltage at pin 7
of IC YD1517(F)
+12VDC?
Check D514 and peripheral
circuit.
Yes
Yes

Other manuals for JVC LT-22HG45E

Related product manuals