EasyManua.ls Logo

Kenwood eXcelon KDC-X492 - Connecting Wires to Terminals

Kenwood eXcelon KDC-X492
68 pages
Print Icon
To Next Page IconTo Next Page
To Next Page IconTo Next Page
To Previous Page IconTo Previous Page
To Previous Page IconTo Previous Page
Loading...
+
FRONT
P.CONT
MUTE
ILLUMI
ANT.
CONT
Rear preput
KDC-X492/MP438U
KDC-MP408U
KDC-MP338
Front preput
Subwoofer preput
Rear/Subwoofer preput
Rear/Subwoofer preput
REMO.CONT
L
L
R
R
LR
English
|
19
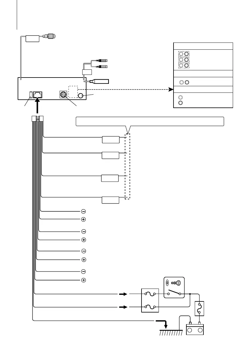
Connecting Wires to Terminals
Battery
Ground wire (Black) - (To car chassis)
FM/AM antenna input
(KDC-MP338)
Fuse (10A)
Wiring harness
(Accessory1)
Ignition wire (Red)
Battery wire (Yellow)
ACC
Car fuse box
If no connections are made, do not let the wire come out from the tab.
To front left speaker
To front right speaker
To rear left speaker
To rear right speaker
White/Black
White
Gray/Black
Gray
Green/Black
Green
Purple/Black
Purple
Ignition key switch
Car fuse box
(Main fuse)
Front preout
(KDC-MP338 only)
To Kenwood disc changer/
External optional accessory
Motor antenna control wire (Blue)
TEL mute wire (Brown)
Connect to the terminal that is grounded when either the
telephone rings or during conversation.
To connect the Kenwood navigation system, consult
your navigation manual.
Power control/Motor antenna control wire
(Blue/White)
Connect either to the power control terminal when using the
optional power amplifier, or to the antenna control terminal
in the vehicle.
FM/AM antenna input
(KDC-X492/MP438U/MP408U)
Dimmer control wire (Orange / White)
(KDC-X492/MP438U/MP408U only)
To car light control switch
Depending on what antenna you are using, connect either to
the control terminal of the motor antenna, or to the power
terminal for the booster amplifier of the film-type antenna.
Front preout
Rear preout
SubWoofer preout
Rear preout/SubWoofer preout
Rear preout/SubWoofer preout
To use the steering wheel remote control feature, you need to an exclusive
remote adapter (not supplied) matches your car is required.
When this terminal is not in use, leave its cap on.
Steering remote control (Light Blue/Yellow)
(KDC-X492/MP438U/MP408U only)
B64-3955-00EnglishKr1.indd19B64-3955-00EnglishKr1.indd19 07.11.125:20:03PM07.11.125:20:03PM

Table of Contents

Related product manuals