EasyManua.ls Logo

Kenwood SP-430 - Scanned-image-3-0

Kenwood SP-430
116 pages
Print Icon
To Next Page IconTo Next Page
To Next Page IconTo Next Page
To Previous Page IconTo Previous Page
To Previous Page IconTo Previous Page
Loading...
TS-440S
4
 
1. Overview

   
   
   
   

       
    

      
  
  
 
  
     
     
99 
2. Frequency Elements
       

 
   
 
   
󰇽   
󰇽  
 
  
  
(9) 
  
    
 

       
  
  
󰇽

󰂡󰇽
󰇽󰇽
󰂡󰇽
󰂡󰇽
󰇽
_

󰁷󰇽

󰇽󰇽󰇽
4






-
󰇽

󰇽 

󰇽

󰇽
.

󰇽
󰇽
󰇽

·
 
󰇽 󰂡󰇽
 
󰇽󰇽󰂡󰇽
󰇽
󰇽 󰂡󰇽
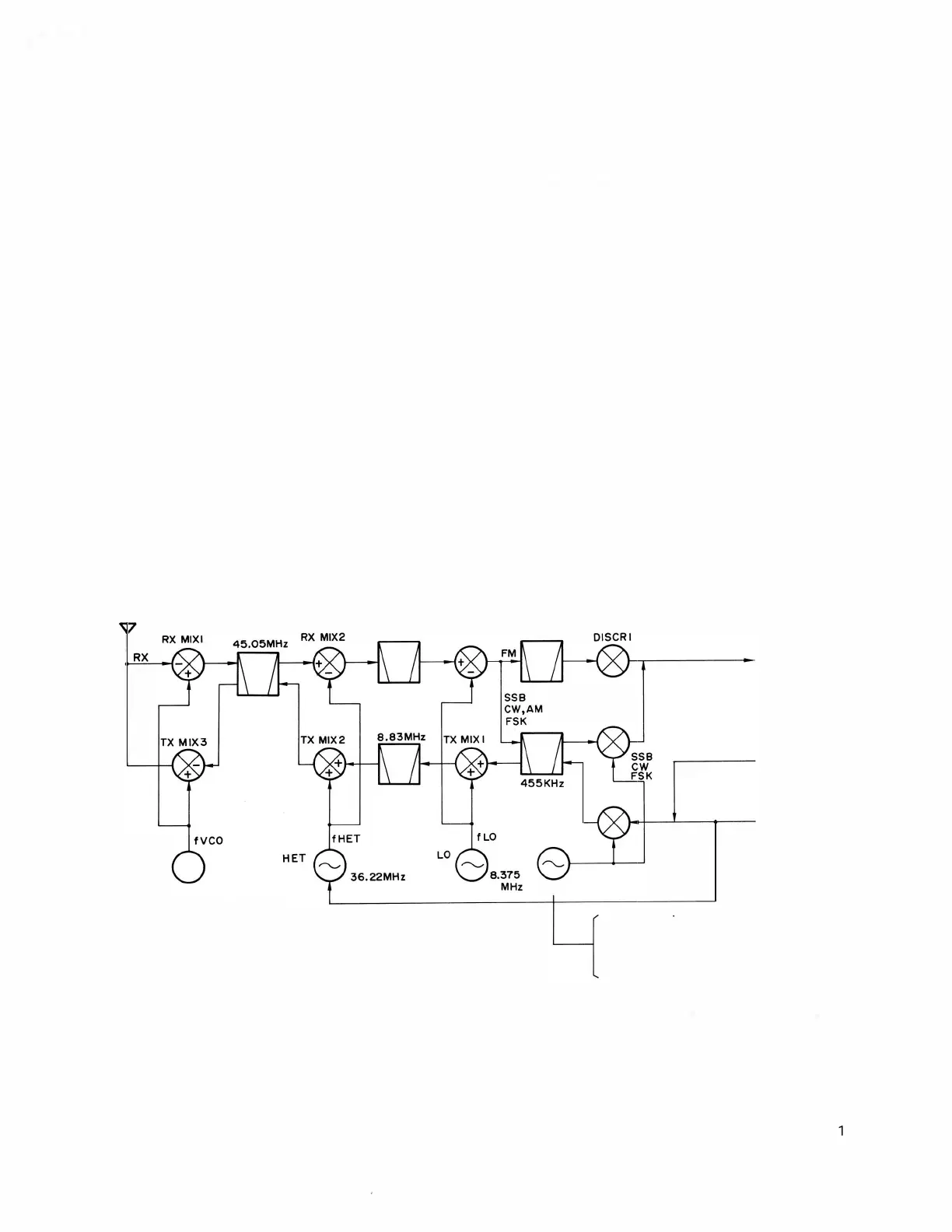
Fig. 1 Frequency configuration

 

 
 
       
    
(
f
HETl         
 
     
    
   

=



 

Table of Contents

Related product manuals