EasyManua.ls Logo

Keysight E4991B - Page 17

Keysight E4991B
38 pages
Print Icon
To Next Page IconTo Next Page
To Next Page IconTo Next Page
To Previous Page IconTo Previous Page
To Previous Page IconTo Previous Page
Loading...
Troubleshooting 1
Impedance Analyzer 15
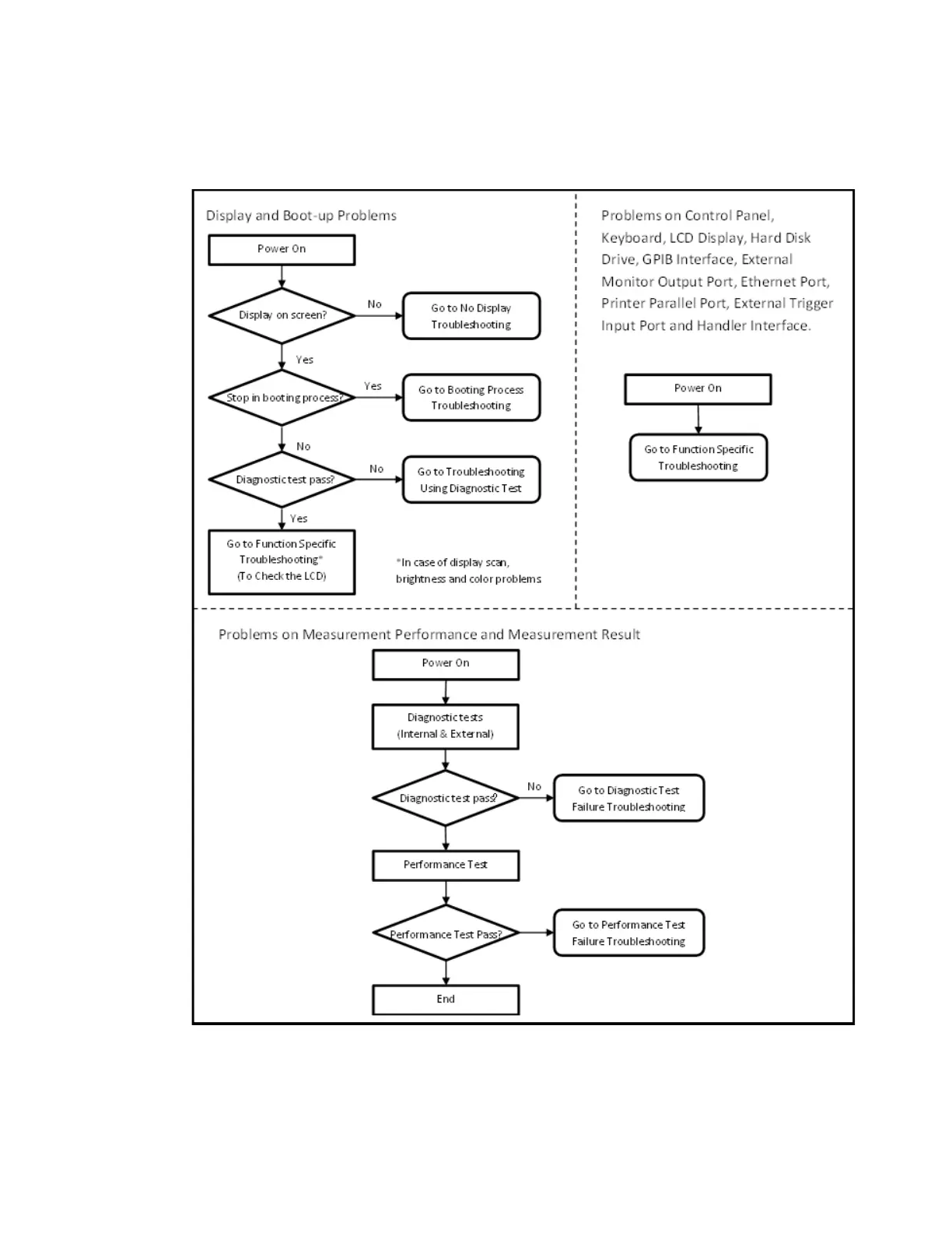
Figure 2 Primary trouble isolation flowchart

Other manuals for Keysight E4991B

Related product manuals