EasyManua.ls Logo

Kinco CD432S - Page 26

Kinco CD432S
111 pages
Print Icon
To Next Page IconTo Next Page
To Next Page IconTo Next Page
To Previous Page IconTo Previous Page
To Previous Page IconTo Previous Page
Loading...
26
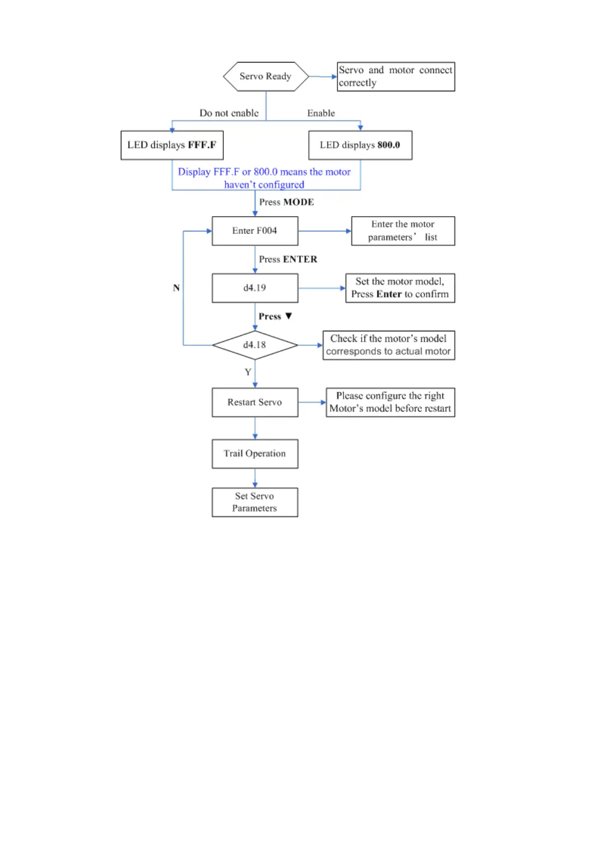
Fig.5-2 Flow chart for configuring motor by key
Please configure the right motor’s model before restart. If customers want to reset the motor model,
they should set D4.19 to 303.0 (Press ENTER to confirm) and then d4.00 to 1(Save motor parameters), after
restart the servo they can reset motor model and servo parameters according to the above chart
(2) Configure Motor (CD-PC Software Operation)
Connect the servo to PC, open the CD-PC, then MenuDriverControl PanelF004, in the F004, in
the F004, set the 19th operation: Motor Num (Please refer to the servo and motor configuration table), after
that press Enter to confirm, then restart servo.
Please configure the right Motors model before restart. If the customers want to reset the motor
model, they should set D4.19 (Motor Num in F004) to 00(Press ENTER to confirm), then enter the
Initialize/Save page, click the Save motor parameters. After restart the servo, they can reset the motor
model and set servo parameters.

Table of Contents

Related product manuals