EasyManua.ls Logo

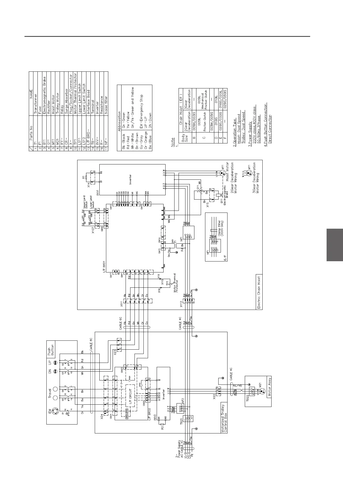
KITO ER2M - Wiring Diagram of Dual Speed ER2 M

KITO ER2M
144 pages
Print Icon
To Next Page IconTo Next Page
To Next Page IconTo Next Page
To Previous Page IconTo Previous Page
To Previous Page IconTo Previous Page
Loading...
131
A
Technical Material
(to be continued)
Wiring Diagram of Dual Speed ER2M
230V class , 400V class

Table of Contents

Related product manuals