EasyManua.ls Logo

klover DIVA SLIM - Page 40

klover DIVA SLIM
44 pages
Print Icon
To Next Page IconTo Next Page
To Next Page IconTo Next Page
To Previous Page IconTo Previous Page
To Previous Page IconTo Previous Page
Loading...
DIVA SLIM PELLET BOILER STOVE
37
EN - Rev. 1.0
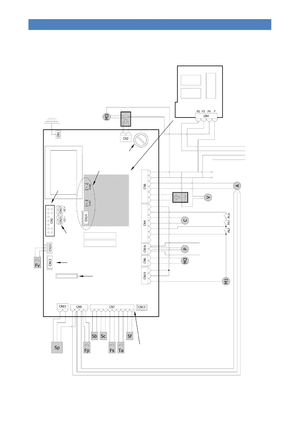
WIRING DIAGRAM
Earth
L023_8 BOARD
AUX1
4 A 5X20
FUSE
TRANSFORMER
IGNITION RELAY
DISPLAY
CONNECTOR
PBC RELAY
CONNECTOR FOR
BOOTLOADER
CONNECTION
PROGRAMMABLE TIMER-
CONTROLLED
THERMOSTAT CLOCK
BATTERY (TYPE CR2032 3
Volt)
Q055 EXPANSION
BOARD
CONNECTED TO
L023_8 WITH
CONNECTORS
CN10, CN12 AND
CN14
FOR THE ELECTRICAL CONNECTION TO THE
COUPLED BOILER, IT IS ADVISABLE TO
CONNECT A RELAY AT THE OUTPUT OF THE
DEDICATED WIRES BECAUSE THESE ARE
POWERED AT 230 V.
Q055 EXPANSION BOARD
(OPTIONAL)
FUSE
3.15 A 5X20
RELAY
RELAY
RELAY
COMPONENT LEGEND:
M1 = Screw feeder gearmotor
M2 = Turbulator cleaning gearmotor
M3 = Brazier cleaning gearmotor (configured
models only)
C = Ignition plug
A = Flue gas extractor with tachometer
P = Pump
V = Auxiliary pellet loading vacuum motor (optional
configuration)
BLUE
BLACK
RED
GREEN
WHITE
SAFETY DEVICE KEY:
ALp = Fire door closure micro switch
ALf = Flue gas pressure switch
ALt = Manual reset thermostat
LEGEND FOR PROBES / CONTACTS / SENSORS
Sf = “Thermocouple type K” flue gas probe
Sc = Boiler H
2
O sensor “NTC type 10k ± 1%”
Sb = H
2
O integrated/external cylinder “NTC
type 10K ± 1%" (optional configuration)
Ta = Room thermostat contact
Fs = DHW flow switch (optional configuration)
Fp = Brazier cleaning micro-limit switch (configured
models only)
Sp = Pellet level sensor (mod. K048
Fv = Auxiliary vacuum loading closure micro switch
(optional preparation)
IMPORTANT: DO NOT
INVERT THE WIRES
WHITE
RED
BLACK
REMOTE
CONTROL
CONNECTOR
Live
Neutral
NETWORK
230 VAC
ENC. SC.F.
BLUE
SERIAL
DISPLAY
CONTACTOR
BLACK ON CABLE
BROWN ON CABLE
BLUE ON CABLE
YELLOW/GREEN GROUND
BROWN
CONFIGURATION
(WITH 230 V VOLTAGE)
FOR CONTROLLING A
COUPLED BOILER, IF
CONNECTED
CONFIGURATION FOR
CONNECTION OF THREE
-
WAY MOTOR
-DRIVEN
VALVE (DHW control)
AUX2 AL3 N V2/P0 PBC N N AL1 AL2 CYL.
SC.F. EXCH. FLUE GAS N F
THREE-WAY CONNECTION LEGEND:
BLUE = Common
(Neutral 230 V)
BLACK = DHW side
(Live 230 V when DHW is requested)
BROWN = Heating side
(Live 230 V when DHW is not
requested)
YELLOW/GREEN = Earth
Cable for tachometer connection
AUXIN ENC +5V GND BLU PELLETS H2o AMB THERM +TC1- PMP PWM

Related product manuals