EasyManua.ls Logo

Kyocera FS-3540MFP

Kyocera FS-3540MFP
27 pages
To Next Page IconTo Next Page
To Next Page IconTo Next Page
To Previous Page IconTo Previous Page
To Previous Page IconTo Previous Page
Loading...
14
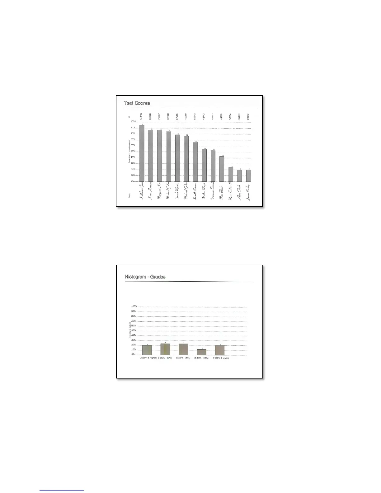
Test Scores Chart
Bar-graph of student scores ordered by student performance. Instructors can tell at a glance which
students need help and which students performed very well.
Histogram of grades
Show the number of students who scored each grade letter: A, B, C, D and F. (Note: Grades in the
histogram report will be based on the thresholds for each letter grade set at the device.)

Other manuals for Kyocera FS-3540MFP

Related product manuals