EasyManua.ls Logo

LabelMill LM1012 - Page 24

LabelMill LM1012
56 pages
Print Icon
To Next Page IconTo Next Page
To Next Page IconTo Next Page
To Previous Page IconTo Previous Page
To Previous Page IconTo Previous Page
Loading...
LM1012TTS Table-Top Label Applicator System
USER'S MANUAL
Made in the U.S.A.
© 2022 LABELMILL
01/01/2022 Model LM1012TTS
Page 24
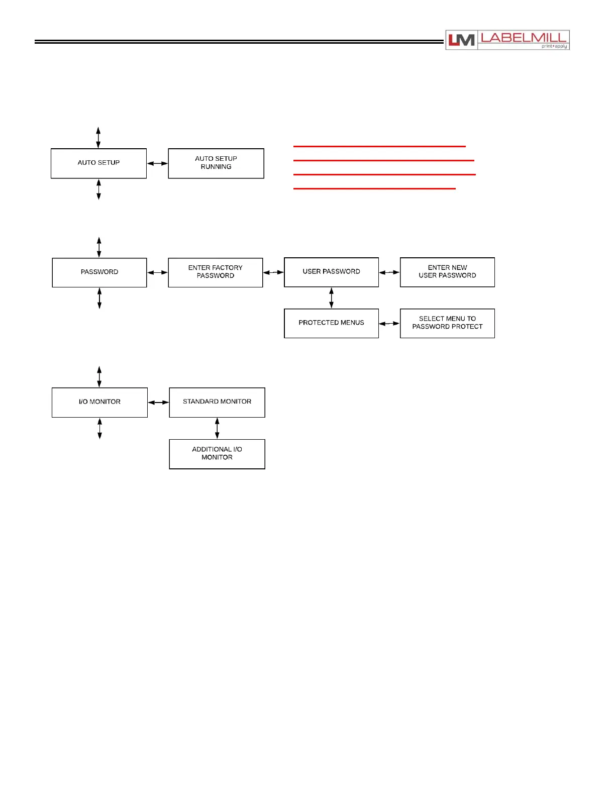
MAIN DISPLAYS
*Auto Setup is no longer used
with the new style label sensor.
Do not use this feature with any
system built after year 2020.