EasyManua.ls Logo

LabelMill LM3605 - Page 35

Default Icon
54 pages
Print Icon
To Next Page IconTo Next Page
To Next Page IconTo Next Page
To Previous Page IconTo Previous Page
To Previous Page IconTo Previous Page
Loading...
LM-3605 Dynamic Label Applicator
USERS MANUAL
Page 35 Made in the U.S.A.
© 2019 LABELMILL
12/01/2019 Model LM3605
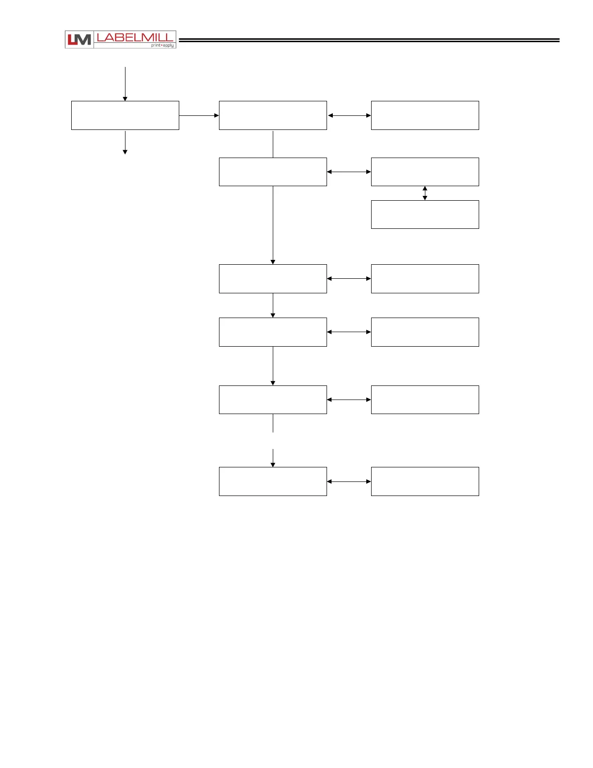
PRODUCT SENSOR
PRESS ENTER
PRODUCT DELAY
PRESS ENTER
SENSOR TRIGGER
PRESS ENTER
MULTI-FEED
PRESS ENTER
ONLY ACTIVE
#02 OR LARGER
INTERVAL DELAY
PRESS ENTER
SENSOR TRIGGER
LEADING EDGE
MULTI-FEED 00
^
Range 01-10
OFF DEBOUNCE
PRESS ENTER
ON DEBOUNCE
PRESS ENTER
USED TO FILTER FALSE
TRIGGERING
USED TO FILTER FALSE
TRIGGERING
PRODUCT DELAY 00.00
^
SENSOR TRIGGER
TRAILING EDGE
ON DEBOUNCE 0.000
^
OFF DEBOUNCE 0.000
^
MULTI-DELAY 00.00
^
3-07

Related product manuals