EasyManua.ls Logo

LabelMill LM3605 - Page 37

Default Icon
54 pages
Print Icon
To Next Page IconTo Next Page
To Next Page IconTo Next Page
To Previous Page IconTo Previous Page
To Previous Page IconTo Previous Page
Loading...
LM-3605 Dynamic Label Applicator
USERS MANUAL
Page 37 Made in the U.S.A.
© 2019 LABELMILL
12/01/2019 Model LM3605
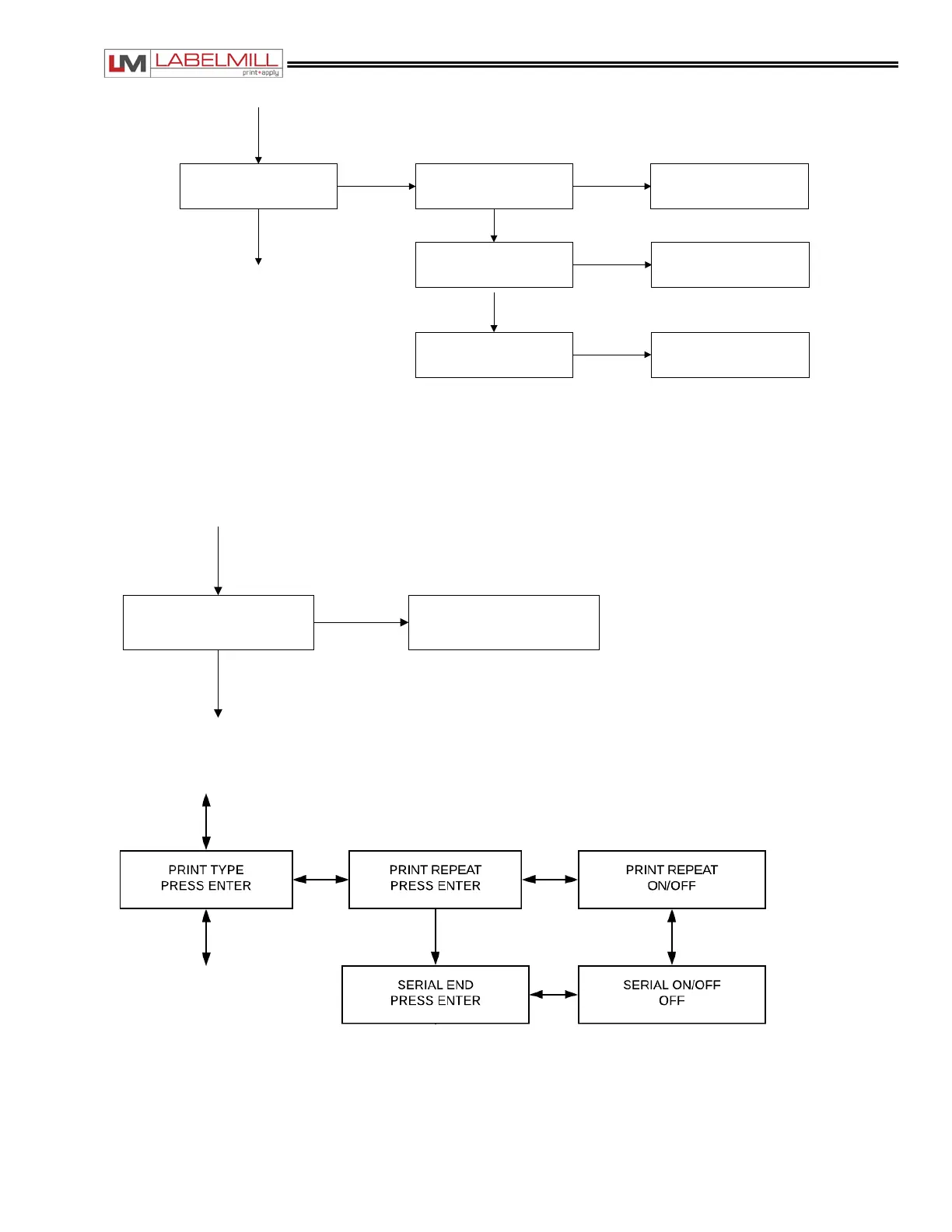
TAKEUP
PRESS ENTER
START DELAY
PRESS ENTER
START DELAY 0.000
^
STOP DELAY
PRESS ENTER
JOG TAKEUP
PRESS ENTER
STOP DLY 0.000
^
UP ARROW START
DOWN ARROW STOP
COUNTER
PRESS ENTER
ENTER TO CLEAR
ESC TO ABORT
3-09

Related product manuals