EasyManua.ls Logo

LAUNCH TECH X-431 Torque - 4 Initial Use; 4.1 Getting Started; 4.2 Register & Download Diagnostic Software

LAUNCH TECH X-431 Torque
90 pages
Print Icon
To Next Page IconTo Next Page
To Next Page IconTo Next Page
To Previous Page IconTo Previous Page
To Previous Page IconTo Previous Page
Loading...
X-431 Torque User Manual
13
4 Initial Use
4.1 Getting Started
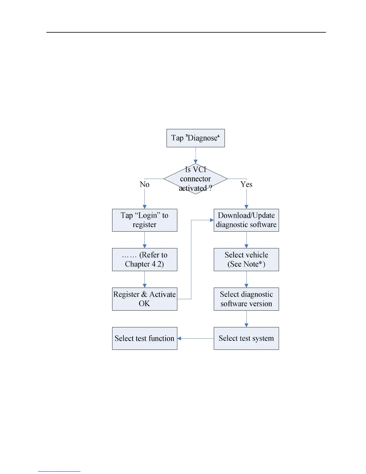
For new users, please follow the operation chart shown in Fig. 4-1 to start using
X-431 Torque.
Fig. 4-1
Note*: If “VIN Scan” function is performed, this step shall not apply.
4.2 Register & Download Diagnostic Software
4.2.1 User registration
On the home screen, tap the application icon to launch it, a dialog box similar to
the following will pop up on the screen:

Table of Contents

Other manuals for LAUNCH TECH X-431 Torque

Related product manuals