EasyManua.ls Logo

Leakwise PS-220 - Page 44

Default Icon
47 pages
Print Icon
To Next Page IconTo Next Page
To Next Page IconTo Next Page
To Previous Page IconTo Previous Page
To Previous Page IconTo Previous Page
Loading...
5
5
4
4
3
3
2
2
1
1
D D
C C
B B
A A
-V (-12V)
Relays Power
Relays Power
Vref (+5V)
+V (+12V)
V+
+V (+12V)
V-
-V (-12V)
+V (+12V)
+V (+12V)
-V (-15V)
Vref (+5V)
-V (-12V)
+V (+12V)
Vref (+5V)
+V (+12V)
Title
Size Document Number R e v
Date: Sheet o f
DWGS PSX 010 1 0
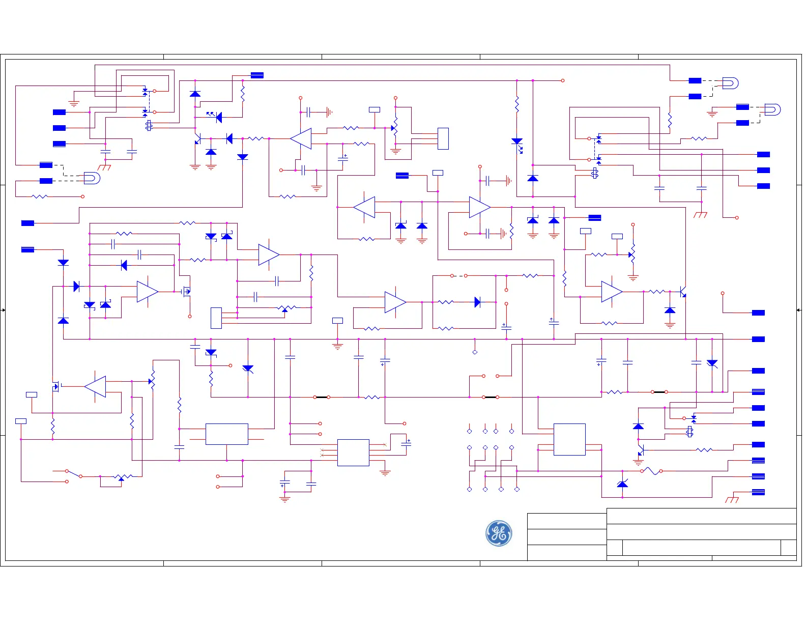
PS-220 Rev.D1 Main Board, 12 VDC to 24 VDC Powered
Ionics Agar Environmental Ltd.
B
1 1Monday, January 04, 2010
GE Analytical Instruments
NOTE 1:
WNO
W NC
OIL/AIR
RELAY
ALC
S. DAVID
AC SELECTION:
DRAWING BY:
ID-227WL only
S. DAVID
To Q3-C on TEST board
S. DAVID
ZERO
ALCO
AC SELECTION
DEMO ZERO SELECTION
TRIMMERS R2 AND R5 MAY BE INSTALLED OFF BOARD, ON A PANEL.
AP PR OV ED BY:
CHEC KED BY:
*
ID-221
R ELAYS :
+12V
AIR, OIL AND WATER LIGHTS ARE INSTALLED OFF BOARD, ON A PANEL.
GAIN
ID-227WL only
Not used. Points A, B, C & D remain open.
AC Transformer not installed.
NOTE 2:
(GND)
DC-to-DC Output:
+12V@500mA
ID-223
L.P. FILTER
ACOM
*
WLC
*
*
*
Only for DEMO systems !
ALO
FAIL RELAY
(20mA LED)
LOW PASS FILTER ENABLING BY SHORTING JP2 AND OPENING JP1.
ALL RESISTORS ARE +1%/0.125W UNLESS NOTED;
ALL CAPACITORS ARE +10%/50V UNLESS NOTED;
RY1 & RY2: OMRON G2RL-24 12VDC; RY3: OMRON G2RL-14 12VDC
WATER/OIL
RELAY
ANO
A NC
OIL / AIR
SETTING
NOTE 3:
WCOM
(20mA LED)
WLO
(20mA LED)
WLCO
GND
WATER / OIL
SETTING
U8
LM336-5v
R34
4.7K
TB1-3
SIG.
U6
Traco TEN 5-2412WI
+Vin
23
+Vin
22
-Vout
16
+Vout
14
GND
2
GND
3
R1
20K
R25
SHORTED
6
C14
0.1uF
D28
1N5819
R53
10K
C15
NOT INSTALLED
AIR LIGHT
C13
47uF/63VDC
JP3
12
TB2-2
L (+)
TP5
-
+
U1D
LT1014CN
12
13
14
411
TP4
R52
10M
D26
1N5819
R23
15K
C86
100pF
C19
0.015uF 275V~
TB2-9
WNO
D16
1N4005
D2
1N914
-
+
U1A
LT1014CN
3
2
1
411
C9
0.015uF 275V~
TB1-6
+15V
TP1
TB7
1
2
3
R83
3.92K
TB9-4
O +
RY3
RELAY SPDT
TB2-1
N (-)
R21 1.5K
C12
1uF
TB10-3
TP4
5
R20
1K
R18
5.11K
A
TVS2
MPTE-12
D5
1N914
LD1
LED
C3 220uF/50V
R6 20K
ANO
TB2-6
D4
1N914
Q1
BS250
2
D19
1N914
D21
1N914
C8
0.015uF 275V~
-
+
U2C
LT1014CN
10
9
8
411
OIL LIGHT
C73
0.1uF
Q11
2N3904
R19
10K
R5 10K
C7
0.1uF
TB1-5
FAIL RELAY
8
TVS3
MPTE-12
R55 100K
C18
0.015uF 275V~
E
D3
1N914
-
+
U2D
LT1014CN
12
13
14
411
R22 10M
D17 1N4005
C20
0.1uF
R12
15K
C72
0.1uF
D24
1N4005
R33
510R/1/2W
R4
1K
U4
12
TB9-3
O -
D25
1N5819
TB9-2
W +
R3
5K
3
TB2-10
FCOM
-
+
U1B
LT1014CN
5
6
7
411
TB10-2
B G O ff
TB1-2
DET-
D
C75
0.01uF
TB9-6
A +
TB8
1
2
3
D6
1N914
JP2
12
4
C16
NOT INSTALLED
R81 100K
C5
0.1uF
R90
7.5K
TB9-1
W -
U22
1N751A
TP2
R56
100K
TB2-12
FNO
LD2
LED
U7
SI7661 / TC7662
NC
1
C+
2
C-
4
GND
3
V+
8
OS
7
LV
6
VO
5
R31
510R/1/2W
Q4
BS170
C17
10uF
R2
10K
RY1
RELAY DPDT
R16 10K
RY2
RELAY DPDT
1
D1
1N914
TP7
U23
1N751A
R11
1K
TB2-3
G ND
R51
5.11K
U3
REF02EZ
VIN
2
GND
4
VOUT
6
TRIM
5
TEMP
3
C1
0.1uF
C
R32
510R/1/2W
R24
SHORTED
R30
27K
ANC
TB2-5
R54
15K
TP3
Q8
2N3904
Q7
2N3904
D7
1N914
C85
100pF
TB2-11
FNC
R35 27K
D27
1N5819
D20
1N914
TB2-8
W NC
C40
3.3uF
R10
20K
7
-
+
U2A
LT1014CN
3
2
1
4 11
TB1-1
DET+
ACOM
TB2-4
-
+
U2B
LT1014CN
5
6
7
4 11
F1
1Amp
TP8
C10
0.1uF
SW 1
SW SPDT
B
TVS1
MPTE-36
-
+
U1C
LT1014CN
10
9
8
4 11
C2
3.3uF
JP4
12
JP1
1 2
WATER LIGHT
R17 100K
C4
0.1uF
TB2-7
WCOM
R9
1K
U5
1 2
C11 10uF
TB9-5
A -
C6220uF/50V
TB1-4
FAIL
D18
1N914
TB1-7
TP3

Related product manuals