EasyManua.ls Logo

LeCroy Waverunner2 LT584 Series - Page 150

Default Icon
155 pages
To Next Page IconTo Next Page
To Next Page IconTo Next Page
To Previous Page IconTo Previous Page
To Previous Page IconTo Previous Page
Loading...
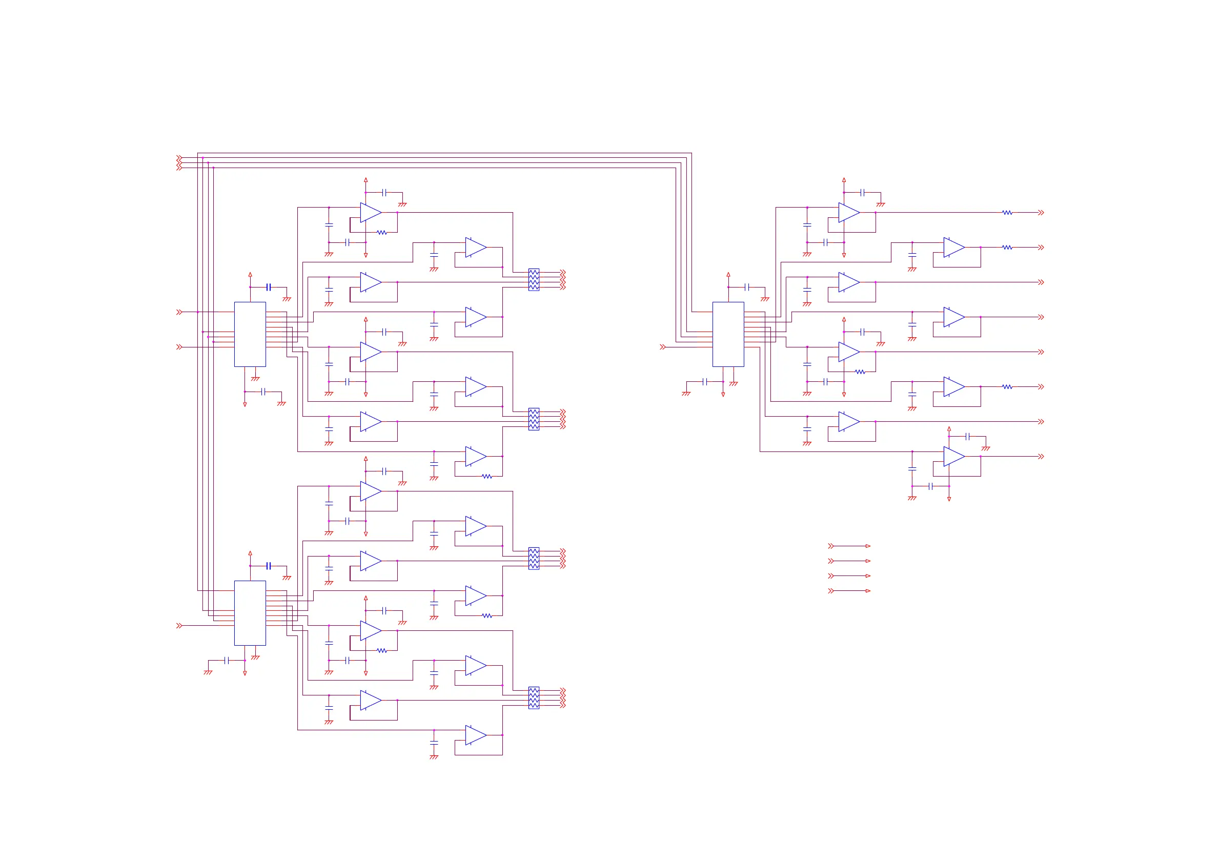
DC GENE 2/2 (18)
Schematics 31
+12V
CH1 OFFSET
18C1
0.1u(J)
18C5
0.1u(K)
2IC4
CH3 TRIG LVL2
EXT TRIG LVL1
-12V
17IC8
CH4 OFFSET
18C61
0.1u
#
INT CAL REF
CAL OUT LVL
+
-
18IC10D
TL084CNS
12
13
14
18C15
0.1u(K)
#
#
CH1 TRIG LVL1
18C21
0.1u(J)
+5V
5IC3
#
+
-
18IC11D
TL084CNS
12
13
14
17IC1
18R8
180
#
CH4 GAIN
5IC2
#
+
-
18IC16B
TL084CNS
5
6
7
18IC2
TC4051BF
13
14
15
12
1
5
2
4
3
16
8
7
9
11
10
6
X0
X1
X2
X3
X4
X5
X6
X7
X
VDD
VSS
VEE
C
A
B
INH
6IC4
-5V
MST REF1
DCG SA2
18C11
0.1u(K)
18C64
0.1u
17IC7
3IC3
-12V
CH2 GAIN
18C60
0.1u
18RA2
100-4
1
2
3
4 5
6
7
8
-5V(ANA)
18C56
0.1u
+
-
18IC13C
TL084CNS
10
9
8
-12V
18R21
180
18C3
0.1u(K)
18C18
0.1u(K)
#
CH3 TRIG LVL1
+
-
18IC13B
TL084CNS
5
6
7
+
-
18IC12D
TL084CNS
12
13
14
+5V
+
-
18IC15B
NJM082M
5
6
7
+
-
18IC16C
TL084CNS
10
9
8
18C17
0.1u(K)
18C68
0.1u
18IC1
TC4051BF
13
14
15
12
1
5
2
4
3
16
8
7
9
11
10
6
X0
X1
X2
X3
X4
X5
X6
X7
X
VDD
VSS
VEE
C
A
B
INH
12IC1
18C67
0.1u
+12V
+/-4.0V
18RA1
100-4
1
2
3
4 5
6
7
8
18C73
0.1u
-12V
+
-
18IC10A
TL084CNS
3
2
1
411
+
-
18IC13D
TL084CNS
12
13
14
3IC4
4IC4
#
#
18IC3
TC4051BF
13
14
15
12
1
5
2
4
3
16
8
7
9
11
10
6
X0
X1
X2
X3
X4
X5
X6
X7
X
VDD
VSS
VEE
C
A
B
INH
-12V
+
-
18IC12C
TL084CNS
10
9
8
-12Vdcg
18C66
0.1u
18C7
0.1u(K)
3IC2
12IC1
+12V
-5V
18C12
0.1u(J)
18R13
180
18C24
0.1u(K)
#
18C9
0.1u(K)
18R31
100
MST REF4
18C72
0.1u
#
+12Vdcg
+
-
18IC16D
TL084CNS
12
13
14
4IC2
-12V
12IC1
CH1 GAIN
CH4 TRIG LVL2
5IC4
CH2 OFFSET
18C23
0.1u(K)
+
-
18IC12A
TL084CNS
3
2
1
411
-5V
DCG CHARGE
18C14
0.1u(K)
18C22
0.1u(K)
17IC8
18C16
0.1u(K)
+5V(ANA)
18R1
180
+12V
#
18C71
0.1u
18RA4
100-4
1
2
3
4 5
6
7
8
17IC8
2IC4
#
18RA3
100-4
1
2
3
4 5
6
7
8
16IC1
-12V
18C52
0.1u
DCG SA1
18C10
0.1u(K)
#
CH1 TRIG LVL2
18C63
0.1u
+
-
18IC14B
uPC812G
5
6
7
-5V
CH3 OFFSET
18C8
0.1u(J)
+
-
18IC13A
TL084CNS
3
2
1
411
18C55
0.1u
+
-
18IC16A
TL084CNS
3
2
1
411
18R12
180
+5V
2IC3
18C62
0.1u
18R33
100
CH4 TRIG LVL1
MST REF2
6IC4
18C70
0.1u
17IC1
DCG SA0
#
18C53
0.1u
12IC1
-12V
3IC4
DCG INH2
CH3 GAIN
18C6
0.1u(K)
#
+12V
+
-
18IC11B
TL084CNS
5
6
7
18C20
0.1u(K)
DCG INH1
+
-
18IC11C
TL084CNS
10
9
8
2IC2
4IC4
18C51
0.1u
#
#
EXT TRIG LVL2
+
-
18IC10C
TL084CNS
10
9
8
4IC3
+5V
MST REF3
18C2
0.1u(K)
18R32
100
CH2 TRIG LVL1
18C65
0.1u
18C4
0.1u(K)
+
-
18IC12B
TL084CNS
5
6
7
+
-
18IC14A
uPC812G
3
2
1
84
+12V
16IC3
#
#
NOTE : The marked components(#) are unmounted for the two channels model.
CH2 TRIG LVL2
+
-
18IC10B
TL084CNS
5
6
7
5IC4
DCG INH0
+
-
18IC15A
NJM082M
3
2
1
84
18C13
0.1u(J)
18C50
0.1u
18C69
0.1u
18C19
0.1u(K)
+12V
+
-
18IC11A
TL084CNS
3
2
1
411
#
+12V
17IC1

Related product manuals