EasyManua.ls Logo

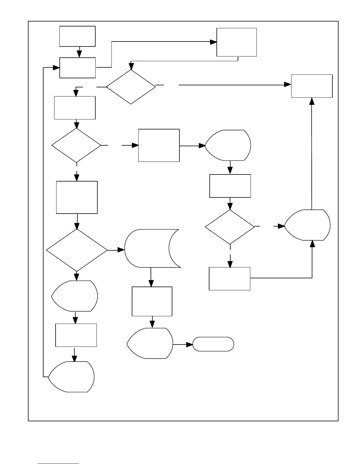
Lennox Signature XP21 Series - III. SYSTEM OPERATION AND SERVICE; Figure 47. W Input Fault or Miswire Sequence of Operation (All Versions)

Lennox Signature XP21 Series
81 pages
Print Icon
To Previous Page IconTo Previous Page
To Previous Page IconTo Previous Page
Loading...
Page 81
XP21
Y1 DEMAND
COMPRESSOR
CONTACTOR
ENERGIZED
INITIAL TRIP
SWITCH IS
IGNORED FOR
90 SECONDS
W OUTPUT
ACTIVE)
COMPRESSOR
CONTACTOR
DE−ENERGIZED
COMPRESSOR
ANTI−SHORT
CYCLE TIMER
BEGINS
INCREMENT
5−STRIKE
COUNTER
1
LED ALERT
CODE / OR
MODERATE
ALERT 418
DISPLAYED
ANTI−SHORT
CYCLE TIMER
ENDS
W OUTPUT
HARDWARE
FAULT
LOCKOUT
WAITING FOR
W OUTPUT TO
DEACTIVATE
5−STRIKE
COUNTER
REACHES 5
WITHIN A SINGLE
Y1 DEMAND
LED ALERT
CODE / OR
MODERATE
ALERT 418
DISPLAYED
LED ALERT
CODE / OR
CRITICAL
ALERT 419
DISPLAYED
SERVICE
REQUIRED
2
YES
W OUTPUT
ACTIVE)
NO
COMPRESSOR
ANTI−SHORT
CYCLE TIMER
BEGINS
YES
LED ALERT
CODE / OR
MODERATE
ALERT 418
CLEARED
ANTI−SHORT
CYCLE TIMER
ENDS
W OUTPUT
ACTIVE)
NORMAL
OPERATION
LED ALERT
CODE / OR
MODERATE
ALERT 418
CLEARED
NO
YES
NO
1
If 5−strike counter has four or less strikes when Y1 demand is terminated or satisfied,
the strike counter will reset to zero. In a comfort
®
enabled setup, the thermostat will
terminate demand when the compressor contactor is de−energized. If demand is
satisfied when alarm is not active, the 5−strike counter will reset.
2
Lockouts can be reset by either cycling power off to the heat pump control’s (A175)
R terminal, or placing a jumper on the field test pins (E33) between 1 to 2 seconds.
Figure 47. W Input Fault or Miswire Sequence of Operation (All Versions)

Related product manuals