EasyManua.ls Logo

Lenze EPL 10200 Series - System Bus (CAN) Wiring

Lenze EPL 10200 Series
57 pages
Go to English
To Next Page IconTo Next Page
To Next Page IconTo Next Page
To Previous Page IconTo Previous Page
To Previous Page IconTo Previous Page
Loading...
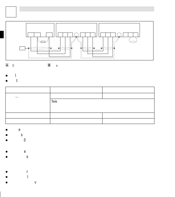
System bus (CAN) wiring
3
10
MA DrivePLC DE/EN/FR 1.0
plc014
PES
Drive PLC
GND LOW HI CG CGLO LOHI HICG CGLO LOHI HI
120
01
PE PE
120
0
Controller 1
1
Controller 2 PES HF screen termination through PE connection
l
Only connect terminals of the same designation.
l
Features of the system cable:
Total cable length up to 300 m 300 to 1000 m
Cable type
LIYCY2x2x0.5mm
2
CYPIMF2x2x0.5mm
2
a
b
l
e
t
y
p
e
Twisted pair with screening
Pair 1: CAN-LOW (LO) and CAN-HIGH (HI)
Pair 2: 2 GND
Cable resistance
40
/km
40
/km
Capacitance per unit length
130 nF/km
60 nF/km
l
Connection of the bus terminating resistors:
l
One resistor 120 each on the first and last bus device
l
On the 93XX controller the resistor can be screwed directly under the terminals X4/HI and X4/LO
Features:
l
CAN-based with bus protocol according to CANopen (CAL-based Communication Profile DS301)
l
Bus expansion:
25 m for max. 1 Mbit/s baud rate
up to 1 km with reduced baud rate
l
Extremely reliable data transmission (Hamming distance = 6)
l
Signal level to ISO 11898
l
Up to 63 bus devices are possible
Show/Hide Bookmarks

Related product manuals