EasyManua.ls Logo

LG CM9550 - BLOCK DIAGRAMS

LG CM9550
85 pages
Print Icon
To Next Page IconTo Next Page
To Next Page IconTo Next Page
To Previous Page IconTo Previous Page
To Previous Page IconTo Previous Page
Loading...
3-43 3-44
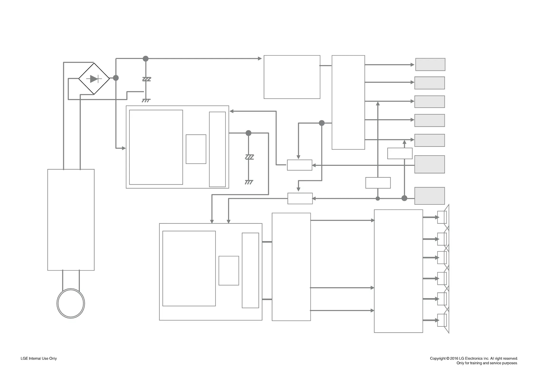
BLOCK DIAGRAMS
1. SMPS BLOCK DIAGRAM
Digital
Power
AMP
F_ L
F_R
SW_L
SW_R
AC Line
Filter Block
(Varistor,
X-Cap
Line Filter
Thermistor )
Pulse
Trans
Half Bridge
LLC Resonant
IC
(ICE1HS01G)
FET
20 A
600 V
2 EA
4.5 V
39 V
12 V
5.6 VA
+PVDD
(66 V)
AC
FL(+/ - )
VKK
MAIN SMPS
IC
(STR-2A153)
Flyback
MAIN
TRANS
u-com / BT
USB / MPEG
Motor Drive
FAN/LED/ Mic
VFD
PFC
P- C TRL
-5 V
-PVDD
(-66 V)
GATE
Half
Bridge
LLC
TRANS
(AMP)
Gate
Drive
4.2 CH 2300 W
OPAMP
AMP
P- C TRL
Totem
pole
PFC IC
(R2A20112A)
Interleaved
DCM
FET
13 A
600 V
4 EA
Gate
Drive
+
PFC Out
(380 V)
+
On/Off
On/Off
Vcc
Vcc
On/Off
On/Off
R_ L
R_R

Table of Contents

Other manuals for LG CM9550

Related product manuals