EasyManua.ls Logo

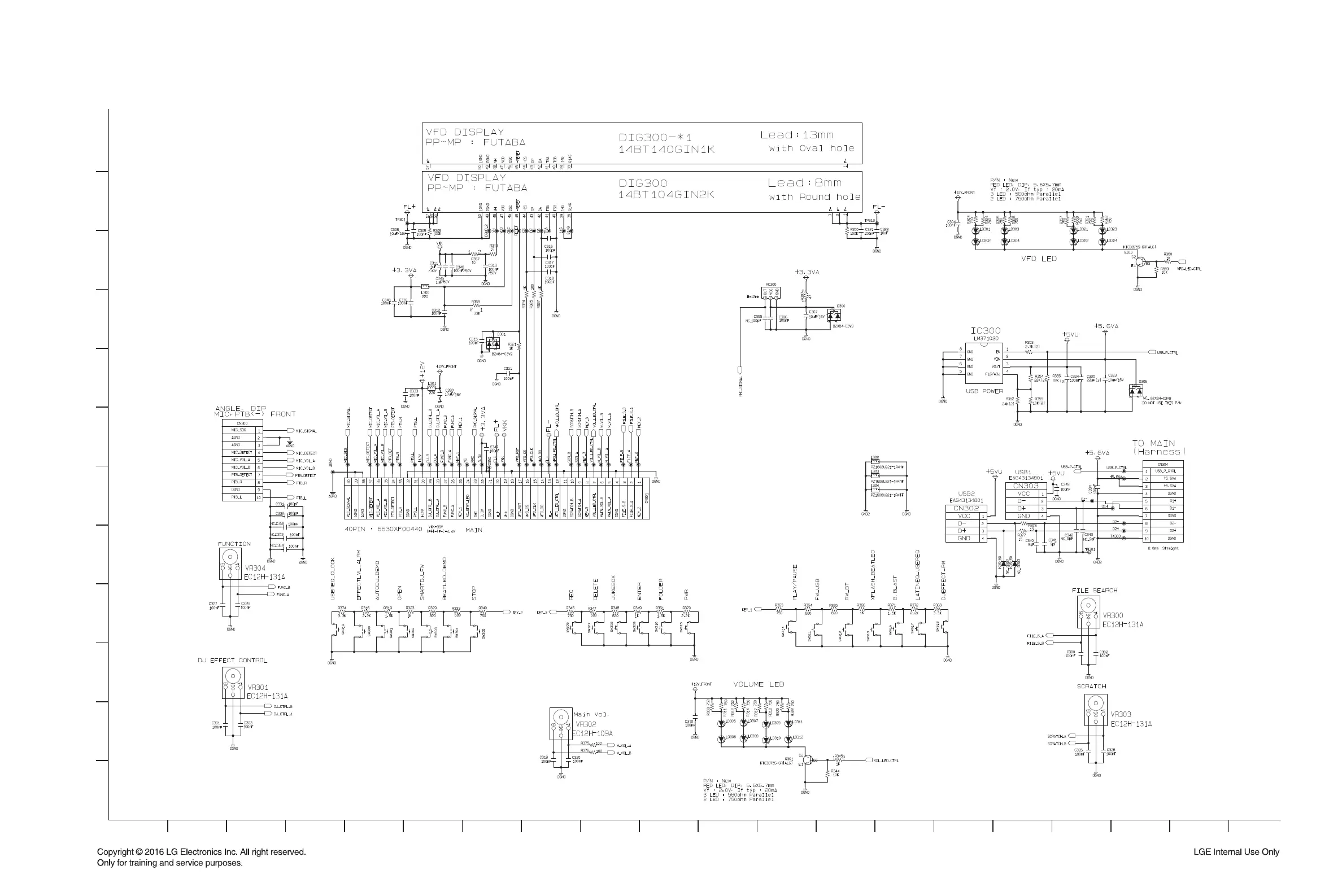
LG CM9550 - Front Volume Circuit Diagram

LG CM9550
85 pages
Print Icon
To Next Page IconTo Next Page
To Next Page IconTo Next Page
To Previous Page IconTo Previous Page
To Previous Page IconTo Previous Page
Loading...
3-61 3-62
7. FRONT VOLUME CIRCUIT DIAGRAM
A
1
2
3
4
5
6
7
8
9
10
11
12
B C D E F G H I J K L M N O P Q R ST
FRONT VOLUME
EAX65547304-SD_Rev1_1.0
2015. 07. 14

Table of Contents

Other manuals for LG CM9550

Related product manuals