EasyManua.ls Logo

LG HT353SD-A2 - IC201 ADC Block Diagram

LG HT353SD-A2
81 pages
Print Icon
To Next Page IconTo Next Page
To Next Page IconTo Next Page
To Previous Page IconTo Previous Page
To Previous Page IconTo Previous Page
Loading...
Copyright © 2008 LG Electronics. Inc. All right reserved.
Only for training and service purposes
LGE Internal Use Only
2-39
VLS
0.1 µF
+1.8V
to +
5V
DGND
VL
C
0.1 µF
+1.8V
to +
5V
SCL/CCLK
SDA/CDOUT
AD1/CDIN
RESET
2 k
See Note 1
AGND
AD0/CS
Note 1: Resistors are required
for IC control port operation
Micro-
Controller
0.1 µF
VA
* Capacitors must be C0G or equivalent
Digital Audio
Capture
LRCK
SDOUT
MCLK
SCLK
PGAOUT
A
PGAOUT
B
2.2nF
AFILTA
AFILTB
OVFL
2.2nF
3.3 µF
3.3 µF
47 µF
0.1
µF
VQ
FILT+
10 µF
AG
ND
**
2 k
IN
T
47 µF
AIN1A
Left Analog Inpu
t 1
10 µF
10 µF
1800 pF
1800 pF
100 k
100 k
100
100
AIN1B
Right Analog Inpu
t 1
AIN2A
Left Analog Inpu
t 2
10 µF
10 µF
1800 pF
1800 pF
100 k
100 k
100
100
AIN2B
Right Analog Inpu
t 2
AIN3A
Left Analog Inpu
t 3
10 µF
10 µF
1800 pF
1800 pF
100 k
100 k
100
100
AIN3B
Right Analog Inpu
t 3
AIN4A/MICIN1
Left Analog Inpu
t 4
10 µF
10 µF
1800 pF
1800 pF
100 k
100 k
100
100
AIN4B/MICIN2
Right Analog Inpu
t 4
AIN5A
Left Analog Inpu
t 5
10 µF
10 µF
1800 pF
1800 pF
100 k
100 k
100
100
AIN5B
Right Analog Inpu
t 5
AINA
Left Analog Inpu
t ;
10 µF
10 µF
1800 pF
1800 pF
100 k
100 k
100
100
AIN6B
Right Analog Inpu
t 6
MICBIAS
AGN
D
0.1
µF
*
*
*
*
*
*
*
*
*
*
*
*
NC
NC
NC
NC
NC
TSTI
TSTO
TSTO
TST
O
10
µF
+3
.3V to +5V
0.1 µF
10
µF
0.1 µF
VA
VD
+3.3V to +5V
R
L
See Note 2
Note 2 The value of R
L
is
dictated by the microphone
carteridge.
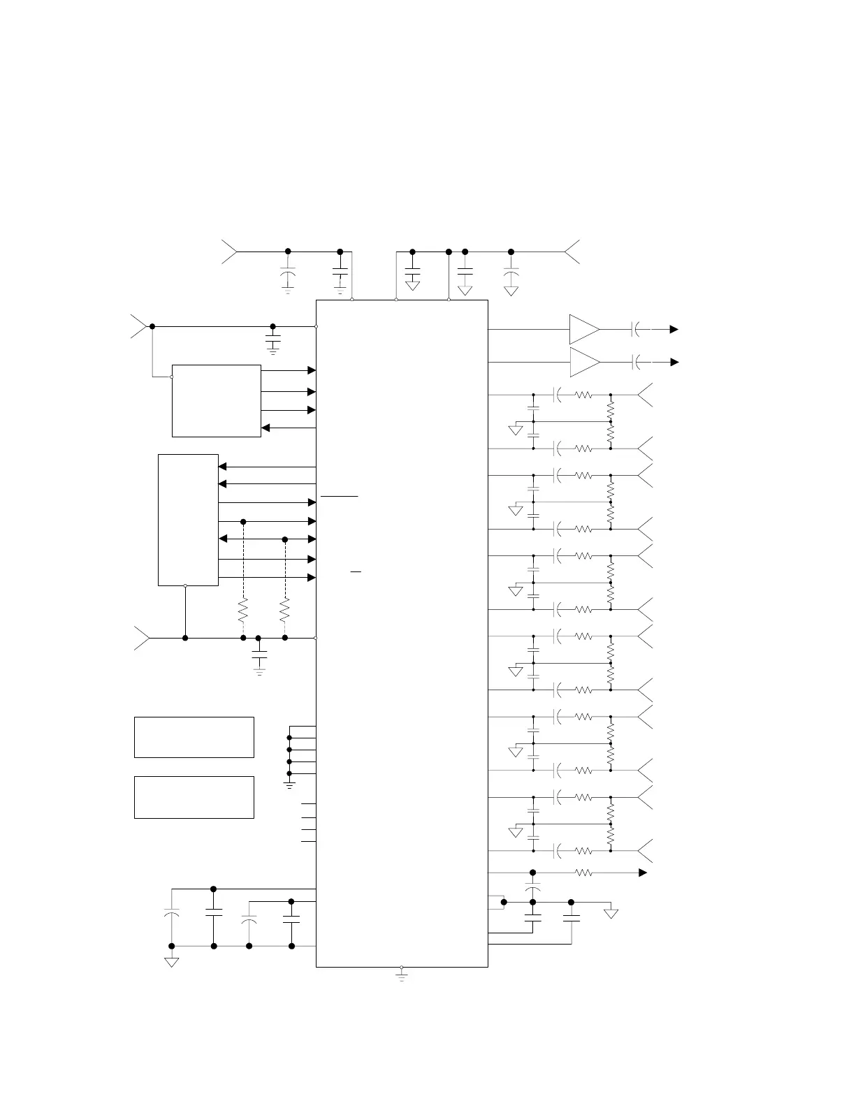
4. IC201 ADC(CS5345)
BLOCK DIAGRAM

Other manuals for LG HT353SD-A2

Related product manuals