EasyManua.ls Logo

LG HT353SD - Page 48

LG HT353SD
81 pages
Print Icon
To Next Page IconTo Next Page
To Next Page IconTo Next Page
To Previous Page IconTo Previous Page
To Previous Page IconTo Previous Page
Loading...
Copyright © 2008 LG Electronics. Inc. All right reserved.
Only for training and service purposes
LGE Internal Use Only
2-39
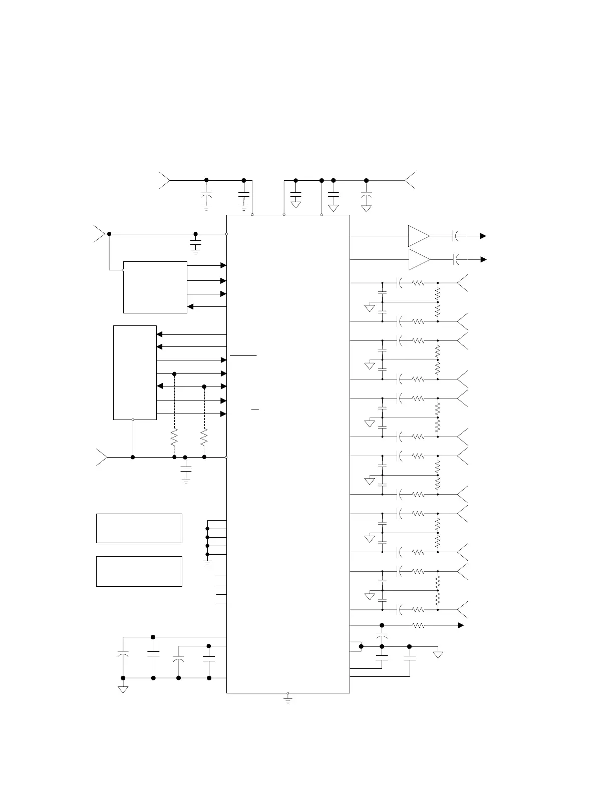
VLS
0.1 µF
+1.8V
to +
5V
DGND
VL
C
0.1 µF
+1.8V
to +
5V
SCL/CCLK
SDA/CDOUT
AD1/CDIN
RESET
2 k
See Note 1
AGND
AD0/CS
Note 1: Resistors are required
for IC control port operation
Micro-
Controller
0.1 µF
VA
* Capacitors must be C0G or equivalent
Digital Audio
Capture
LRCK
SDOUT
MCLK
SCLK
PGAOUT
A
PGAOUT
B
2.2nF
AFILTA
AFILTB
OVFL
2.2nF
3.3 µF
3.3 µF
47 µF
0.1
µF
VQ
FILT+
10 µF
AG
ND
**
2 k
IN
T
47 µF
AIN1A
Left Analog Inpu
t 1
10 µF
10 µF
1800 pF
1800 pF
100 k
100 k
100
100
AIN1B
Right Analog Inpu
t 1
AIN2A
Left Analog Inpu
t 2
10 µF
10 µF
1800 pF
1800 pF
100 k
100 k
100
100
AIN2B
Right Analog Inpu
t 2
AIN3A
Left Analog Inpu
t 3
10 µF
10 µF
1800 pF
1800 pF
100 k
100 k
100
100
AIN3B
Right Analog Inpu
t 3
AIN4A/MICIN1
Left Analog Inpu
t 4
10 µF
10 µF
1800 pF
1800 pF
100 k
100 k
100
100
AIN4B/MICIN2
Right Analog Inpu
t 4
AIN5A
Left Analog Inpu
t 5
10 µF
10 µF
1800 pF
1800 pF
100 k
100 k
100
100
AIN5B
Right Analog Inpu
t 5
AINA
Left Analog Inpu
t ;
10 µF
10 µF
1800 pF
1800 pF
100 k
100 k
100
100
AIN6B
Right Analog Inpu
t 6
MICBIAS
AGN
D
0.1
µF
*
*
*
*
*
*
*
*
*
*
*
*
NC
NC
NC
NC
NC
TSTI
TSTO
TSTO
TST
O
10
µF
+3
.3V to +5V
0.1 µF
10
µF
0.1 µF
VA
VD
+3.3V to +5V
R
L
See Note 2
Note 2 The value of R
L
is
dictated by the microphone
carteridge.
4. IC201 ADC(CS5345)
BLOCK DIAGRAM

Other manuals for LG HT353SD

Related product manuals