EasyManua.ls Logo

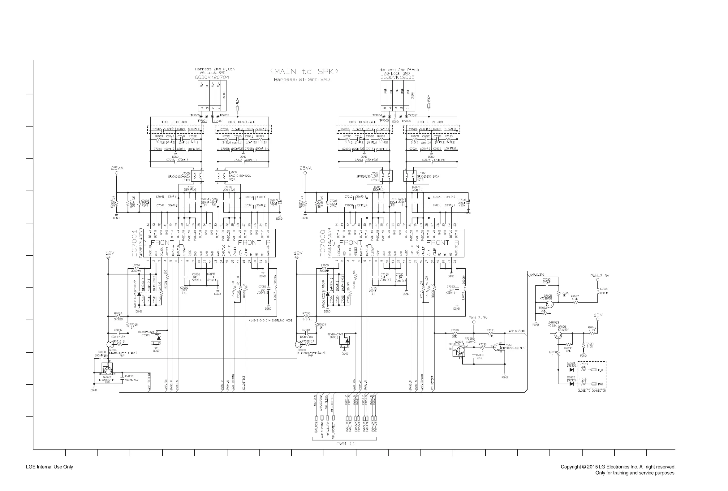
LG LAS751M - Amp - Amp Circuit Diagram

LG LAS751M
91 pages
Print Icon
To Next Page IconTo Next Page
To Next Page IconTo Next Page
To Previous Page IconTo Previous Page
To Previous Page IconTo Previous Page
Loading...
2-522-51
A
1
2
3
4
5
6
7
8
9
10
11
12
B C D E F G H I J K L M N O P Q R ST
AMP
EAX66367203_Rev1.0(0) AMP(#2)
2015.07.29
7. AMP - AMP CIRCUIT DIAGRAM

Table of Contents

Related product manuals