EasyManua.ls Logo

LGMG AS0607 - Page 63

Default Icon
68 pages
Print Icon
To Next Page IconTo Next Page
To Next Page IconTo Next Page
To Previous Page IconTo Previous Page
To Previous Page IconTo Previous Page
Loading...
USER MANUAL - SS0407E / SS0507E / SS0607E / AS0607 / AS0607W / AS0607WE / AS0607E / AS0608 / AS0608E
63
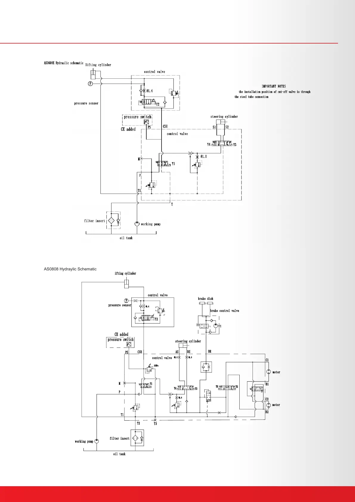
Chapter 13 - Hydraulic diagram
mo to r
f i l t e r i n s e r t
ste er i n g c yl i n d e r
b r a k e co nt r ol v al v e
b r a k e di sk
M
mot or
B1
C2
B 2
co nt r o l v al v e
T2
T 3
T1
P
BR
AS
B S
C S E
C1
Y1
Y4
Y3
Y7
Y5
Y6
w o r k i n g p u m p
oil t an k
ifting cylinder
Y 2
con tr o l va lv e
P
p r e s s u r e s e ns o r
PS
P
pressure switch
CE added
21MP a
Φ
1.0
Φ
1.3
Φ
1.3
Φ
1.4
AS0808 Hydraylic Schematic
Operation Manual of Elevating Work Platform
92

Other manuals for LGMG AS0607

Related product manuals