EasyManua.ls Logo

LGMG AS0607 - Page 65

Default Icon
68 pages
Print Icon
To Next Page IconTo Next Page
To Next Page IconTo Next Page
To Previous Page IconTo Previous Page
To Previous Page IconTo Previous Page
Loading...
USER MANUAL - SS0407E / SS0507E / SS0607E / AS0607 / AS0607W / AS0607WE / AS0607E / AS0608 / AS0608E
65
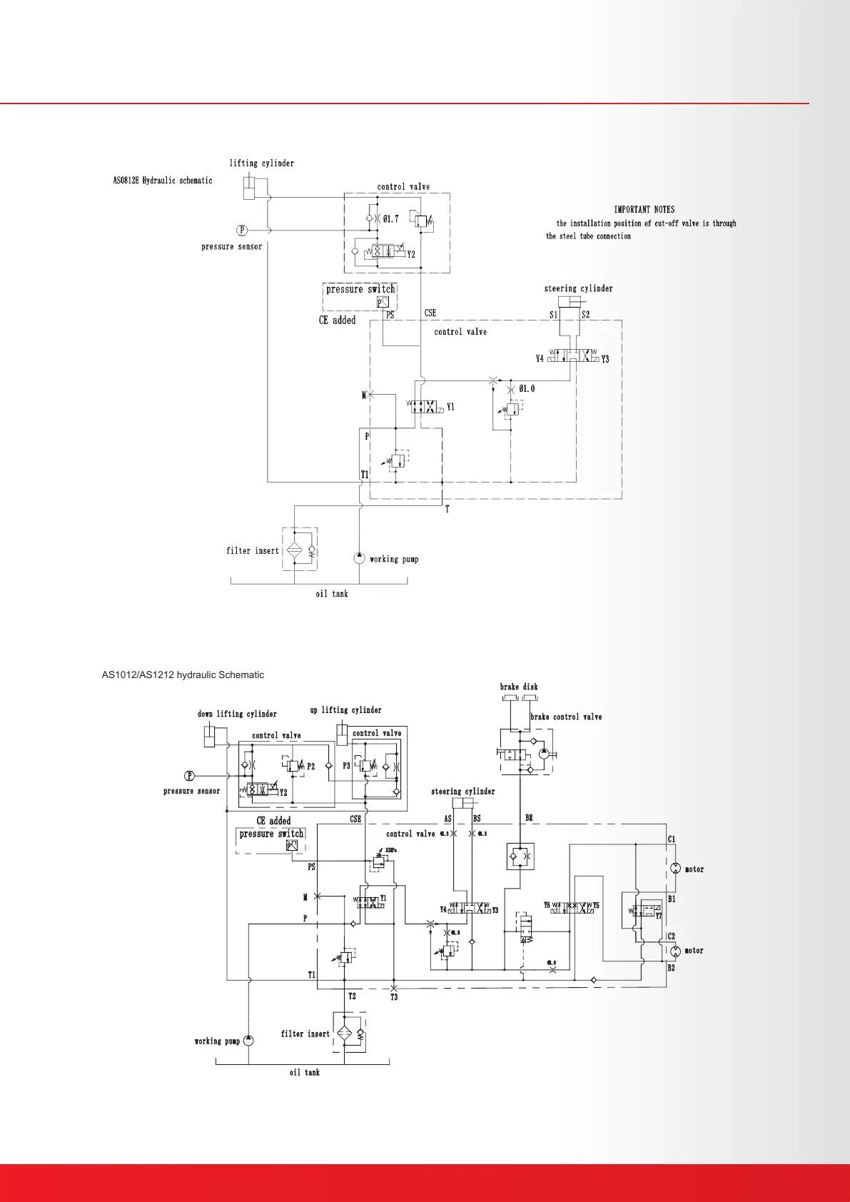
Chapter 13 - Hydraulic diagram
d o w n l i f t i n g c y l i n d e r
u p li f t i n g cy l i n d e r
c o n t r o l v a l v e
c o n t r o l va l v e
P
P 2
P 3
p r e s s u r e s e n s o r
m o t o r
f i l t e r i n s e r t
s t e e r i n g c y l i nd e r
b r a k e c o n t r o l v a l v e
b r a k e d i s k
M
m o to r
B 1
C 2
B 2
c o n t r o l v a l v e
T 2
T 3
T 1
P
B R
A S
B S
C S E
C 1
Y1
Y4
Y3
Y7
Y5
Y6
w o r k i n g p u m p
o i l t a n k
PS
P
pressure s witch
CE added
Y 2
21MPa
Φ
1.0
Φ
1.3
Φ
1.3
Φ
1.0
AS1012/AS1212 hydraulic Schematic
Operation Manual of Elevating Work Platform
95

Other manuals for LGMG AS0607

Related product manuals