EasyManua.ls Logo

MacDon 1000 - Tractor Connection and Controls

MacDon 1000
65 pages
Print Icon
To Next Page IconTo Next Page
To Next Page IconTo Next Page
To Previous Page IconTo Previous Page
To Previous Page IconTo Previous Page
Loading...
18
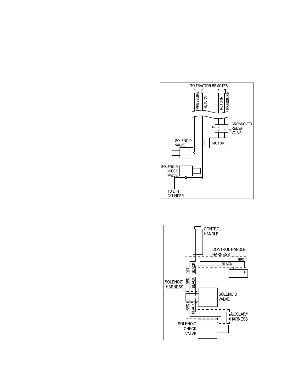
CONTROL HANDLE WIRING
TO THE NEW OPERATOR
It's natural for an operator to be anxious to get started with a new machine. Please take the time to
familiarize yourself with the bale carrier by reading this manual and all safety signs before
attempting operation. Study the operating procedures so you will know what to expect.
HYDRAULIC/ELECTRICAL
CONTROL
Two remote hydraulic outlets are required
to operate the bale carrier. One outlet
controls the MOTOR and the second
outlet controls the LOADING ARM / BED
TILT functions.
The loading arm and the bed tilt (bale
unloading) functions share a common oil
supply but are controlled by means of the
hydraulic lever and an electric switch
mounted to the hydraulic lever.
Mount CONTROL HANDLE to the tractor
hydraulic lever that will be used to operate
carrier hydraulic system (LOAD / TILT
and PUSH systems).
Connect control handle wiring harness to
the SOLENOID HARNESS. Connect
SOLENOID HARNESS to SOLENOID
VALVE.
Battery connections
Attach the red and black wires (from the
control handle) to the battery or main
tractor power posts:
Red to positive terminal
Black to negative
HYDRAULIC HOOK-UP

Related product manuals