EasyManua.ls Logo

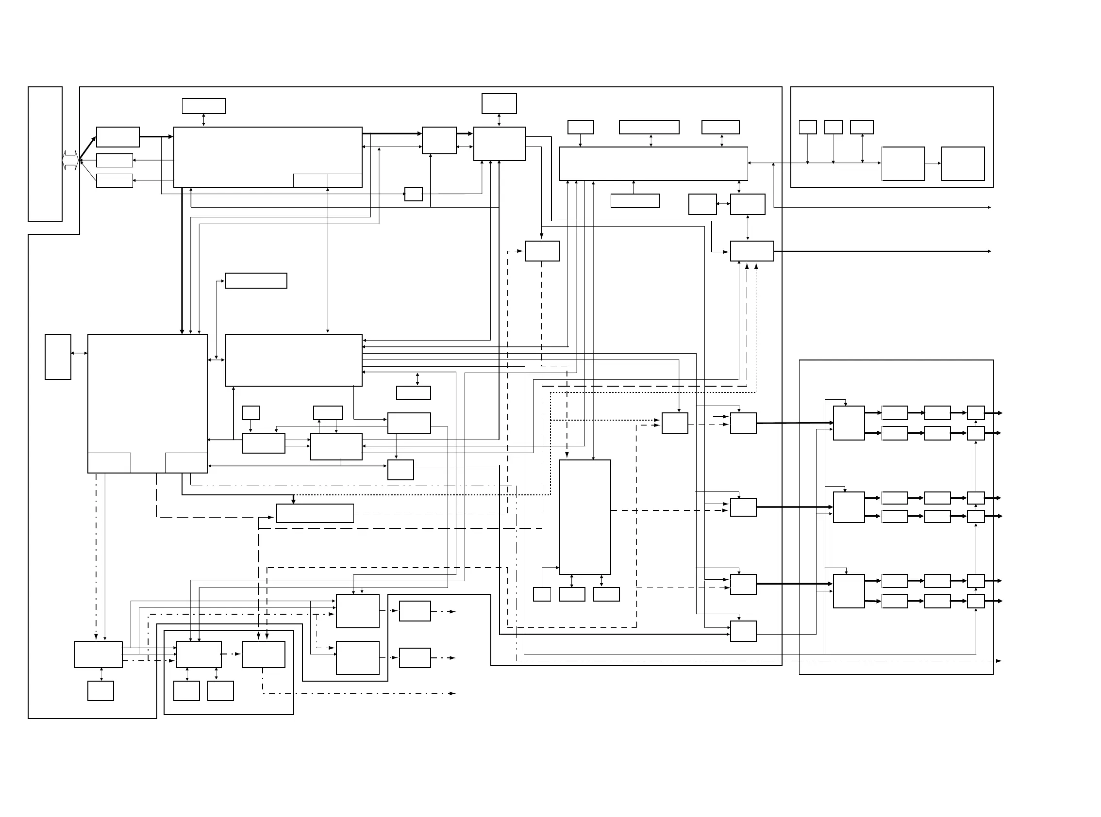
Marantz DV9600 - Block Diagram

Marantz DV9600
207 pages
Print Icon
To Next Page IconTo Next Page
To Next Page IconTo Next Page
To Previous Page IconTo Previous Page
To Previous Page IconTo Previous Page
Loading...
9089
11. BLOCK DIAGRAM
DVD
DRIVE
DVD/SACD ENGINE
16M SDRAM
DISPLAY BLOCK
MECHA
16M D-RAM EM636165
UNIT
M11L16161SA TS-7
TD-5HP-D9
OSC EEP
PortExpande
RC KEY LED
RF AMP
RF
FRONT END
VSTEM A/V
PLD
SACD DECODER
12M AT24C04
(CXD1881BR)
PROCESSOR
EPM3128
(CXD2753R)
ATC100-10
(CXD1885Q)
VSTEM COM
PANEL u-PRO
FL Driver FL DISPLAY
ACT.DRIVER
(H8)
(FAN8042)
SP.MOTOR
40k 32k
(AN8471SA) ROM RAM
AMP
WATERMARK DET.
POWER ON
8M Flash
H8
RESET
Sub u-PRO
RS232C
VSTEM A/V,BDO-7
768fs
RC5
VSTEM COM.
SACD FLASHER IN
DSAC,DSAR,DSAL,BCKAD
DSARS,DSALS,DSASW
DSD-PCM
TSB43CA42
32M Flash
SM5819AF
i.LINK
M5M29GB320VP
CDDA,
DATA,BCK,LRCK,DOTX
RST,DO,DI,DK,CS,RDY,IR
DATA1-3,BCK,LRCK
RST,DO,DI,CK,CS,INT
64M
DVD PROCESSOR
BACK END U-PRO
RGT,DO,DI,DK,CS,RDY,MUTE,SELDSD
SD-RAM
32 bit MCU
RST,DO,DI,CK,CS.BEON,OFAES
W986416
(M65776BFP)
DSD/PCMDSD/PCM
DH-7
(M32102S6FP)
CDDACDDA
MOT,MCK,MLEN1,MLEN2,OFRES,AMUTE,MUTE
I2C-1,I2C-2
128fs
I2C-2
SPDIF
EEP-ROM
DVD-Audio
AT24CO4N
27M
VCO
Cirrus Logic
LPF HDAM MUTE
FL
OSC
I/O EXP
DVD-Audio(192KHz)
SEL
SEL
DAD0
CS4398
(74LV273)
DATA1
HC157
HC157
PLL CLK
LPF HDAM MUTE
FR
SYS CLK
27MHz
EXT.PLL
512fs
PLD
768fs
(SM8707E)
768fs FlowRateCont.
VIDEO
AUDIO
96K SEL
DECODER
DECODER
512fs
SEL
512fs
BASS
WH157
MANAGEMENT
DSP
D-OUT
CS494003
DATA1-3,BCK,LRCK(except DTS)
LPF HDAM MUTE
SL
DAD1
SRC
[SAMPLE-RATE CONVERTER]
DATA1-3,BCK,LRCK
DATA2
D-OUT(SPDIF)<DTS>
CS8420
LPF HDAM MUTE
SR
PXDO-7
VCLK
VRST1,VRST2
I2C-1,I2C-2
SEL
DAD2
Cirrus Logic
LPF HDAM MUTE
C
DATA3
HC157
CS4398
OSC 16M 4M
VCLK
VIDEO
Comp,Y/C,V
12M SDRAM FLASH
LPF HDAM MUTE
SW
SYNC
ENCODER
DRIVER
DATA
ADV7324
216MHz/14bit
DATA1-3
BCK
512fs BCK
RGB for
I/P CONVERTER SCALAR HDMI
VIDEO
Only Europe Model
CM0039AF SiI9030
ENCODER
DRIVER
MOT,MCK,MLEN1,MLEN2,DFRES,AMUTE,EMUTE
ADV7320
D-OUT
SPDIF
216MHz/12bit
64M
64M
64M
HDMI
SD-RAM
SD-RAM
SR-RAM
Cirrus Logic
CS4398
SEL
HC157
SEL
HC157
AUDIO BLOCK
HDMI BLOCK
VIDEO BLOCK
SACD
SACD
SPDIF
DVD-Audio
VIDEO OUT
768fs
768fs
XC3S1000-
5FTG256C
I/P CONVERTER :
Conversion
from interlaced
to progressive scan

Other manuals for Marantz DV9600

Related product manuals