EasyManua.ls Logo

Marantz SR5013 - Page 30

Marantz SR5013
175 pages
Print Icon
To Next Page IconTo Next Page
To Next Page IconTo Next Page
To Previous Page IconTo Previous Page
To Previous Page IconTo Previous Page
Loading...
SCH22 AMP1
COMPONENT (Y)
ANALOG AUDIO DIGITAL AUDIO
TMDS SIGNAL
VIDEO SIGNAL
GND LINE
POWER- LINE
POWER+ LINE
R527
470
OPEND445
R484
470
OPEND447 OPEND443
C517 OPEN
R732 2K2
R409
150K
R528
1K(1)
R529
1K(1)
1K2
R705
R461
12K(2)
OPEN
R420
R445
OPEN
C417
OPEN
C416
10/100
C403
10N-K
R514
1K2
C522
OPEN
47/50(RA3)
C440
C521
OPEN
47/50(RA3)
C408
33K
R524
R515
47
R496
150K
R452
150K
ZD404
ZJ5.1A
33K
R437
R428
47
ZD401
ZJ5.1A
2N2-K
C445
OPEN
C529
R485
1K(1)
220P-J
C421
OPEN
C528
100K
R446
R441
1K(1)
2N2-K
C413R440
470
220P-J
C405
100K
R402
R719
220
R486
1K(1)
OPEND446
1K2
R704
R442
1K(1)
R717
220
1K2
R703
1N4148
D412
1N4148
D406
D413
1N4148
R447
270(1)
R418
12K(2)
R403
270(1)
D401
1N4148
Q436
KTC3206Y
C443
470P-50V
R487
270(1)
C427
470P-50V
R443
270(1)
KTC3206Y
Q412
C467
OPEN
R507
OPEN
OPEN
R520
C499
OPEN
OPEN
R477
OPEN
R463
OPEN
R433
JP468
OPEN
JP537
JUMPER
470
R509
R495
OPEN
JP544
JUMPER
470
R465
R451
OPEN
JP416
OPEN
KTC3964
Q409
R404
OPEN
R526
22(1)
C446
OPEN
C433
OPEN
R502
22(1)
C430
OPEN
R458
22(1)
C414
OPEN
R439
22(1)
R415
22(1)
OPEN
C402
R511
0R47(2)
0R47(2)
R517
R474
0R47(2)
2SD2560
Q416
Q410
2SB1647
R424
0R47(2)
A2001-WR02
CP503
1 2
C432
10/100
R456
10K
R457
10K
R413
10K
R414
10K
A2001-WR02
CP501
10K
R510
5K6
R513
R504
160K
10K
R466
R460
160K
5K6
R426
R417
160K
10K
R423
R493
10(1)
R421
22K
1K2
PAGE 2
AMP B’D 2/2_M1
R536
R508
OPEN
CHASSIS
R449 OPEN
D458
0
R733
OPEN
47/50(RA3)
C424
C520
OPEN
ZD407
ZJ5.1A
33K
R481
R472
47
100K
R490
220P-J
C437
2N2-K
C429
OPEN
C527
OPEND448
R718
220
OPEND444
1N4148
D418
R491
270(1)
R505
12K(2)
D407
1N4148
R530
270(1)
KTC3206Y
Q424
C411
470P-50V
C435
OPEN
R489
OPEN
KTC3964
Q433
OPEN
JP520
C439 220/25(RA3)
KTC3964
Q421
JP518
JUMPER
C423 220/25(RA3)
R408
OPEN
R422
470
220/25(RA3)C407
R483
22(1)
2SD2560
Q428
Q434
2SB1647
R467
0R47(2)
Q422
2SB1647
2SD2560
Q404
R430
0R47(2)
C448
10/100
R500
10K 10K
R501
A2001-WR02
CP502
5K6
R469
R551
100(1)
KST5401MTF
Q405
R464
PRF18BF471QB5RB
WIRE_6P
CN404
C514 330/6.3
+HIGHB
-HIGHB
-HIGHB
RADI_THERMAL
ASO
TR_THERMAL
SR
SL
HIGHGND
+HIGHB
-B
DC_DET3
DC_DET4
HIGHGND
C513 330/6.3
C515 22/16
R731 2K2
C516 OPEN
R410
JUMPER
C442 100/50(KOSHIN)
R405
270(1)
10/100
C415
R506 22K
R499 15K
22KR459
R454 680K
C418
100N-K
22KR416
15KR412
R406
DHPTF1608-115T
100/100
C419
R523
470K
C444
470P-100V
R712
JUMPER
5
1
2
3
4
HN4A06J
Q419
Q425
KTA1024Y
R497
JUMPER
JUMPER
R453
R444
1K2
R436
470K
470P-100V
C412
R710
JUMPER
R427
1K2
Q401
KTA1024Y
1K2
R401
R525
220
KTC3206Y
Q435
33K
R516 C441
470P-50V
R492
270(1)
Q426
KTA1024Y
1N4148
D411
33K
R473
R478
3K3(1)
C426 100/50(KOSHIN)
C425
470P-50V
C422
220P-100V
Q414
KTA1024Y
R448
270(1)
1N4148
D405
R438
220
R434
3K3(1)
KTC3206Y
Q411
33K
R429
C406
220P-100V
C409
470P-50V
0R47(2)
R512
D415
OPEN
ZD409
OPEN
R518
0R47(2)
C. W.
VR413
EVN
C436
OPEN
C431
10/100
ZD406
OPEN
D410
OPEN
R479
560
R475
0R47(2)
ZD405
OPEN
R476
2K7
D404
OPEN
R435
560
0R47(2)
R425
D403
OPEN
ZD402
OPEN
R432
2K
7
C404
OPEN
R726
56K
Q430
KST5551MTF
22KR503
C434
100N-K
R498 680K
Q427
KST5401MTF
DHPTF1608-115T
R494
D408
1N4148
R455 15K
Q415
KST5401MTF
R462 22K
D402
1N4148
56K
R724
Q406
KST5551MTF
R419 22K
C401
100N-K
Q417
KSA992F
R407
10K
D457
OPEN
R734
OPEN
R488
1K2
Q413
KTA1024Y
R471
1K2
R480
470K
C428
470P-100V
R711
JUMPER
5
1
2
3
4
HN4A06J
Q408
5
1
2
3
4
HN4A06J
Q407
1N4148
D417
R521
3K3(1)
C438
220P-100V
R482
220
KTC3206Y
Q423
C410 100/50(KOSHIN)
KTA1024Y
Q402
C447
10/100
ZD408
OPEN
D416
OPEN
R522
560
2K7
R519
C. W.
VR403
OPEN
0R47(2)
R468
C420
OPEN
D409
OPEN
C. W.
VR402
OPEN
C. W.
VR412
EVN
ZD403
OPEN
R431
0R47(2)
C. W.
VR401
OPEN
C. W.
VR411
EVN
D414
1N4148
R725
56K
Q418
KST5551MTF
DHPTF1608-115T
R
450
680KR411
Q403
KST5401MTF
5678910 4 3 2 1
A2001-WV10 10P
CP403
1
FL
FR
C
SL
SR
FL
FR
C
SL
SR
+HIGHB
+HIGHB
+HIGHB
-HIGHB
-HIGHB
-HIGHB
56 4 3 2 1
DC_DET3
DC_DET4
ASO_DET
RADI_THERMAL
TR_THERMAL
THERMALDTETE
DC_DET3
DC_DET4
ASO_DET
RADI_THERMAL
TR_THERMAL
HIGHGND
HIGHGND
HIGHGND
PREGND
235
MAIN 1/3_B3
MAIN 1/3_A5
HDMI DIGITAL CNT G9
4
A2505-WV05 5P
CP402
4 3 1
FL
AGND
AGND
AGND
AGND
AGND
AGND
SL
SR
FR
SBL
SBR
C
26 578910111213
AGND
SR5012 : PREOUT 1/2_B9
AGND
AGND
AGND
AGND
AGND
AGND
SBR_IN
SR_IN
FR_IN FL_IN
SL_IN
C_IN
SBL_IN
AGND
AGND
PAGE 2
AMP B’D 2/2_A1
AGND
AGND
SBR_IN
SR_IN
SL_IN
SBL_IN
A2001-WV13 13P
CP401
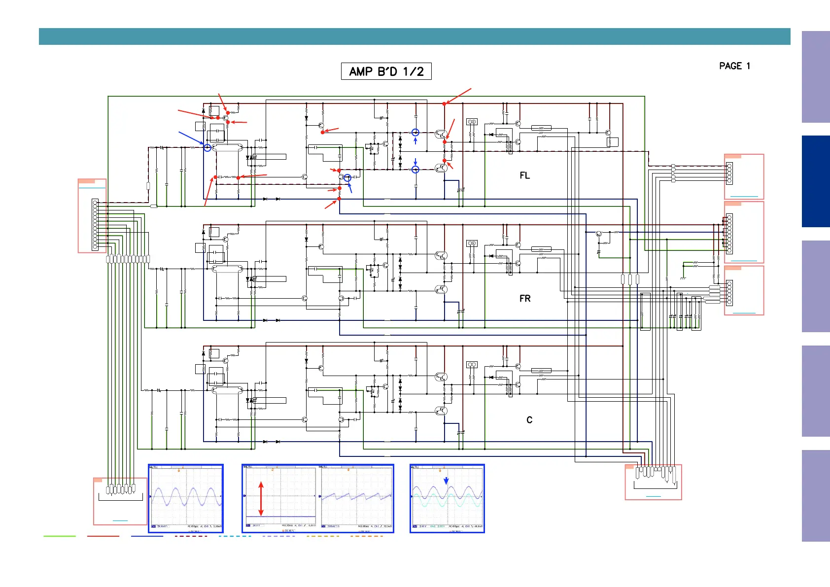
SR5013 AMP SCH
1.1V
61.5V
0V
0V
-57.8V
-1.1V
-59.4V
0.6V
55.6V
55V
-57.4V
-57.4V
Point A
Point B
Point C1
Point C2
Voltage A
Measurement condition
Voltage measurement
No signal
Waveform measurement
INPUT: 200mVrms / 1KHz (ANALOG)
Surround mode: MCh Stereo
VOL: 70
Speaker load: 8ohms
Point A Point B Point C
DC mode AC mode
Point C1
Voltage A
G3
TO 3G
G4
TO 4G
CN404
TO N1019
CP402
TO CN 4213
CP403
TO CN4212
CP401
TO CN5600
Before Servicing
This Unit
Electrical Mechanical Repair Information Updating
30

Other manuals for Marantz SR5013

Related product manuals